#include <limits.h>#include <stdlib.h>#include "libgomp.h"Include dependency graph for loop.c:

Go to the source code of this file.
Functions | |
| static void | gomp_loop_init (struct gomp_work_share *ws, long start, long end, long incr, enum gomp_schedule_type sched, long chunk_size) |
| static bool | gomp_loop_static_start (long start, long end, long incr, long chunk_size, long *istart, long *iend) |
| static bool | gomp_loop_dynamic_start (long start, long end, long incr, long chunk_size, long *istart, long *iend) |
| static bool | gomp_loop_guided_start (long start, long end, long incr, long chunk_size, long *istart, long *iend) |
| bool | GOMP_loop_runtime_start (long start, long end, long incr, long *istart, long *iend) |
| static bool | gomp_loop_ordered_static_start (long start, long end, long incr, long chunk_size, long *istart, long *iend) |
| static bool | gomp_loop_ordered_dynamic_start (long start, long end, long incr, long chunk_size, long *istart, long *iend) |
| static bool | gomp_loop_ordered_guided_start (long start, long end, long incr, long chunk_size, long *istart, long *iend) |
| bool | GOMP_loop_ordered_runtime_start (long start, long end, long incr, long *istart, long *iend) |
| static bool | gomp_loop_static_next (long *istart, long *iend) |
| static bool | gomp_loop_dynamic_next (long *istart, long *iend) |
| static bool | gomp_loop_guided_next (long *istart, long *iend) |
| bool | GOMP_loop_runtime_next (long *istart, long *iend) |
| static bool | gomp_loop_ordered_static_next (long *istart, long *iend) |
| static bool | gomp_loop_ordered_dynamic_next (long *istart, long *iend) |
| static bool | gomp_loop_ordered_guided_next (long *istart, long *iend) |
| bool | GOMP_loop_ordered_runtime_next (long *istart, long *iend) |
| static void | gomp_parallel_loop_start (void(*fn)(void *), void *data, unsigned num_threads, long start, long end, long incr, enum gomp_schedule_type sched, long chunk_size) |
| void | GOMP_parallel_loop_static_start (void(*fn)(void *), void *data, unsigned num_threads, long start, long end, long incr, long chunk_size) |
| void | GOMP_parallel_loop_dynamic_start (void(*fn)(void *), void *data, unsigned num_threads, long start, long end, long incr, long chunk_size) |
| void | GOMP_parallel_loop_guided_start (void(*fn)(void *), void *data, unsigned num_threads, long start, long end, long incr, long chunk_size) |
| void | GOMP_parallel_loop_runtime_start (void(*fn)(void *), void *data, unsigned num_threads, long start, long end, long incr) |
| void | GOMP_loop_end (void) |
| void | GOMP_loop_end_nowait (void) |
| bool | GOMP_loop_static_start (long start, long end, long incr, long chunk_size, long *istart, long *iend) |
| bool | GOMP_loop_dynamic_start (long start, long end, long incr, long chunk_size, long *istart, long *iend) |
| bool | GOMP_loop_guided_start (long start, long end, long incr, long chunk_size, long *istart, long *iend) |
| bool | GOMP_loop_ordered_static_start (long start, long end, long incr, long chunk_size, long *istart, long *iend) |
| bool | GOMP_loop_ordered_dynamic_start (long start, long end, long incr, long chunk_size, long *istart, long *iend) |
| bool | GOMP_loop_ordered_guided_start (long start, long end, long incr, long chunk_size, long *istart, long *iend) |
| bool | GOMP_loop_static_next (long *istart, long *iend) |
| bool | GOMP_loop_dynamic_next (long *istart, long *iend) |
| bool | GOMP_loop_guided_next (long *istart, long *iend) |
| bool | GOMP_loop_ordered_static_next (long *istart, long *iend) |
| bool | GOMP_loop_ordered_dynamic_next (long *istart, long *iend) |
| bool | GOMP_loop_ordered_guided_next (long *istart, long *iend) |
| bool GOMP_loop_dynamic_next | ( | long * | istart, | |
| long * | iend | |||
| ) |
Definition at line 592 of file loop.c.
References gomp_loop_dynamic_next().
Here is the call graph for this function:

| static bool gomp_loop_dynamic_next | ( | long * | istart, | |
| long * | iend | |||
| ) | [static] |
Definition at line 305 of file loop.c.
References gomp_iter_dynamic_next_locked(), gomp_mutex_lock(), gomp_mutex_unlock(), gomp_thread(), and thr.
Referenced by GOMP_loop_dynamic_next(), and GOMP_loop_runtime_next().
Here is the call graph for this function:

Here is the caller graph for this function:

| bool GOMP_loop_dynamic_start | ( | long | start, | |
| long | end, | |||
| long | incr, | |||
| long | chunk_size, | |||
| long * | istart, | |||
| long * | iend | |||
| ) |
Definition at line 548 of file loop.c.
References gomp_loop_dynamic_start().
Here is the call graph for this function:

| static bool gomp_loop_dynamic_start | ( | long | start, | |
| long | end, | |||
| long | incr, | |||
| long | chunk_size, | |||
| long * | istart, | |||
| long * | iend | |||
| ) | [static] |
Definition at line 114 of file loop.c.
References GFS_DYNAMIC, gomp_iter_dynamic_next_locked(), gomp_loop_init(), gomp_mutex_lock(), gomp_mutex_unlock(), gomp_thread(), gomp_work_share_init_done(), gomp_work_share_start(), and thr.
Referenced by GOMP_loop_dynamic_start(), and GOMP_loop_runtime_start().
Here is the call graph for this function:

Here is the caller graph for this function:

| void GOMP_loop_end | ( | void | ) |
Definition at line 494 of file loop.c.
References gomp_work_share_end().
Referenced by f_static_1().
Here is the call graph for this function:

Here is the caller graph for this function:

| void GOMP_loop_end_nowait | ( | void | ) |
Definition at line 500 of file loop.c.
References gomp_work_share_end_nowait().
Here is the call graph for this function:

| bool GOMP_loop_guided_next | ( | long * | istart, | |
| long * | iend | |||
| ) |
Definition at line 598 of file loop.c.
References gomp_loop_guided_next().
Here is the call graph for this function:

| static bool gomp_loop_guided_next | ( | long * | istart, | |
| long * | iend | |||
| ) | [static] |
Definition at line 322 of file loop.c.
References gomp_iter_guided_next_locked(), gomp_mutex_lock(), gomp_mutex_unlock(), gomp_thread(), and thr.
Referenced by GOMP_loop_guided_next(), and GOMP_loop_runtime_next().
Here is the call graph for this function:

Here is the caller graph for this function:

| bool GOMP_loop_guided_start | ( | long | start, | |
| long | end, | |||
| long | incr, | |||
| long | chunk_size, | |||
| long * | istart, | |||
| long * | iend | |||
| ) |
Definition at line 555 of file loop.c.
References gomp_loop_guided_start().
Here is the call graph for this function:

| static bool gomp_loop_guided_start | ( | long | start, | |
| long | end, | |||
| long | incr, | |||
| long | chunk_size, | |||
| long * | istart, | |||
| long * | iend | |||
| ) | [static] |
Definition at line 139 of file loop.c.
References GFS_GUIDED, gomp_iter_guided_next_locked(), gomp_loop_init(), gomp_mutex_lock(), gomp_mutex_unlock(), gomp_thread(), gomp_work_share_init_done(), gomp_work_share_start(), and thr.
Referenced by GOMP_loop_guided_start(), and GOMP_loop_runtime_start().
Here is the call graph for this function:

Here is the caller graph for this function:

| static void gomp_loop_init | ( | struct gomp_work_share * | ws, | |
| long | start, | |||
| long | end, | |||
| long | incr, | |||
| enum gomp_schedule_type | sched, | |||
| long | chunk_size | |||
| ) | [inline, static] |
Definition at line 35 of file loop.c.
References gomp_work_share::chunk_size, gomp_work_share::end, GFS_DYNAMIC, gomp_thread(), gomp_work_share::incr, gomp_work_share::mode, gomp_work_share::next, gomp_team::nthreads, nthreads, gomp_work_share::sched, and thr.
Referenced by gomp_loop_dynamic_start(), gomp_loop_guided_start(), gomp_loop_ordered_dynamic_start(), gomp_loop_ordered_guided_start(), gomp_loop_ordered_static_start(), gomp_loop_static_start(), and gomp_parallel_loop_start().
Here is the call graph for this function:

Here is the caller graph for this function:

| bool GOMP_loop_ordered_dynamic_next | ( | long * | istart, | |
| long * | iend | |||
| ) |
Definition at line 610 of file loop.c.
References gomp_loop_ordered_dynamic_next().
Here is the call graph for this function:

| static bool gomp_loop_ordered_dynamic_next | ( | long * | istart, | |
| long * | iend | |||
| ) | [static] |
Definition at line 381 of file loop.c.
References gomp_iter_dynamic_next_locked(), gomp_mutex_lock(), gomp_mutex_unlock(), gomp_ordered_last(), gomp_ordered_next(), gomp_ordered_sync(), gomp_thread(), and thr.
Referenced by GOMP_loop_ordered_dynamic_next(), and GOMP_loop_ordered_runtime_next().
Here is the call graph for this function:

Here is the caller graph for this function:

| bool GOMP_loop_ordered_dynamic_start | ( | long | start, | |
| long | end, | |||
| long | incr, | |||
| long | chunk_size, | |||
| long * | istart, | |||
| long * | iend | |||
| ) |
Definition at line 570 of file loop.c.
References gomp_loop_ordered_dynamic_start().
Here is the call graph for this function:

| static bool gomp_loop_ordered_dynamic_start | ( | long | start, | |
| long | end, | |||
| long | incr, | |||
| long | chunk_size, | |||
| long * | istart, | |||
| long * | iend | |||
| ) | [static] |
Definition at line 210 of file loop.c.
References GFS_DYNAMIC, gomp_iter_dynamic_next_locked(), gomp_loop_init(), gomp_mutex_lock(), gomp_mutex_unlock(), gomp_ordered_first(), gomp_thread(), gomp_work_share_init_done(), gomp_work_share_start(), and thr.
Referenced by GOMP_loop_ordered_dynamic_start(), and GOMP_loop_ordered_runtime_start().
Here is the call graph for this function:

Here is the caller graph for this function:

| bool GOMP_loop_ordered_guided_next | ( | long * | istart, | |
| long * | iend | |||
| ) |
Definition at line 616 of file loop.c.
References gomp_loop_ordered_guided_next().
Here is the call graph for this function:

| static bool gomp_loop_ordered_guided_next | ( | long * | istart, | |
| long * | iend | |||
| ) | [static] |
Definition at line 399 of file loop.c.
References gomp_iter_guided_next_locked(), gomp_mutex_lock(), gomp_mutex_unlock(), gomp_ordered_last(), gomp_ordered_next(), gomp_ordered_sync(), gomp_thread(), and thr.
Referenced by GOMP_loop_ordered_guided_next(), and GOMP_loop_ordered_runtime_next().
Here is the call graph for this function:

Here is the caller graph for this function:

| bool GOMP_loop_ordered_guided_start | ( | long | start, | |
| long | end, | |||
| long | incr, | |||
| long | chunk_size, | |||
| long * | istart, | |||
| long * | iend | |||
| ) |
Definition at line 578 of file loop.c.
References gomp_loop_ordered_guided_start().
Here is the call graph for this function:

| static bool gomp_loop_ordered_guided_start | ( | long | start, | |
| long | end, | |||
| long | incr, | |||
| long | chunk_size, | |||
| long * | istart, | |||
| long * | iend | |||
| ) | [static] |
Definition at line 235 of file loop.c.
References GFS_GUIDED, gomp_iter_guided_next_locked(), gomp_loop_init(), gomp_mutex_lock(), gomp_mutex_unlock(), gomp_ordered_first(), gomp_thread(), gomp_work_share_init_done(), gomp_work_share_start(), and thr.
Referenced by GOMP_loop_ordered_guided_start(), and GOMP_loop_ordered_runtime_start().
Here is the call graph for this function:

Here is the caller graph for this function:

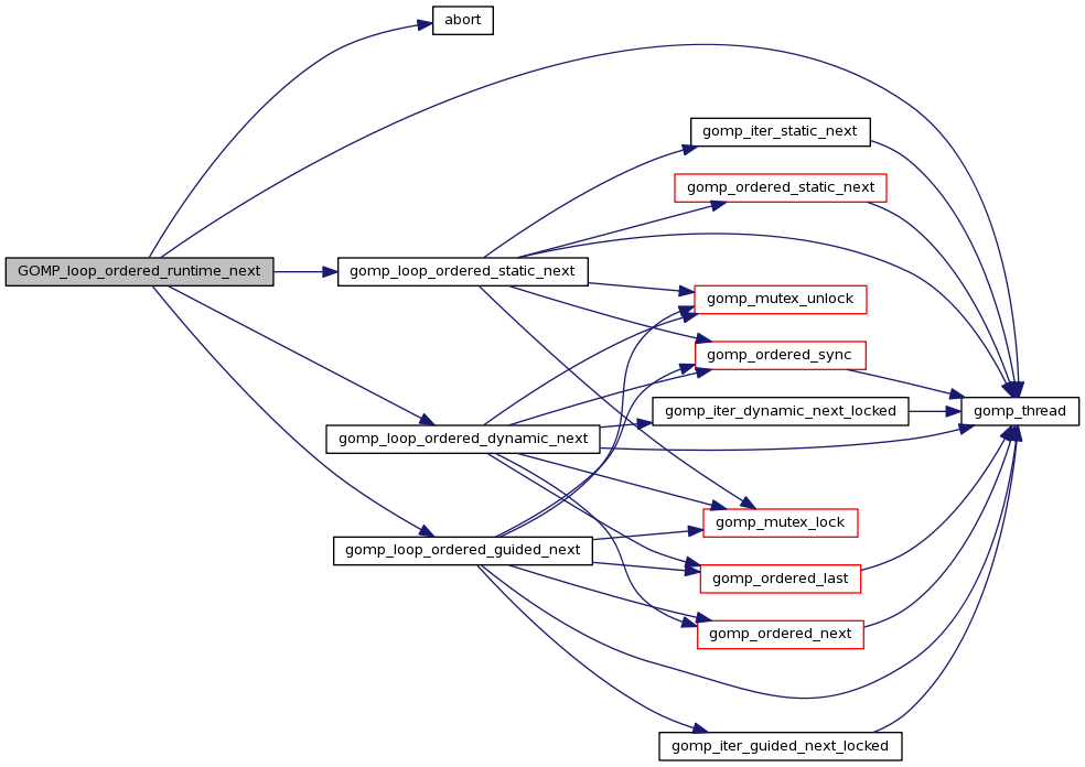
| bool GOMP_loop_ordered_runtime_next | ( | long * | istart, | |
| long * | iend | |||
| ) |
Definition at line 417 of file loop.c.
References abort(), GFS_AUTO, GFS_DYNAMIC, GFS_GUIDED, GFS_STATIC, gomp_loop_ordered_dynamic_next(), gomp_loop_ordered_guided_next(), gomp_loop_ordered_static_next(), gomp_thread(), and thr.
Here is the call graph for this function:

| bool GOMP_loop_ordered_runtime_start | ( | long | start, | |
| long | end, | |||
| long | incr, | |||
| long * | istart, | |||
| long * | iend | |||
| ) |
Definition at line 260 of file loop.c.
References abort(), GFS_AUTO, GFS_DYNAMIC, GFS_GUIDED, GFS_STATIC, gomp_icv(), gomp_loop_ordered_dynamic_start(), gomp_loop_ordered_guided_start(), gomp_loop_ordered_static_start(), gomp_task_icv::run_sched_modifier, and gomp_task_icv::run_sched_var.
Here is the call graph for this function:

| bool GOMP_loop_ordered_static_next | ( | long * | istart, | |
| long * | iend | |||
| ) |
Definition at line 604 of file loop.c.
References gomp_loop_ordered_static_next().
Here is the call graph for this function:

| static bool gomp_loop_ordered_static_next | ( | long * | istart, | |
| long * | iend | |||
| ) | [static] |
Definition at line 365 of file loop.c.
References gomp_iter_static_next(), gomp_mutex_lock(), gomp_mutex_unlock(), gomp_ordered_static_next(), gomp_ordered_sync(), gomp_thread(), test, and thr.
Referenced by GOMP_loop_ordered_runtime_next(), and GOMP_loop_ordered_static_next().
Here is the call graph for this function:

Here is the caller graph for this function:

| bool GOMP_loop_ordered_static_start | ( | long | start, | |
| long | end, | |||
| long | incr, | |||
| long | chunk_size, | |||
| long * | istart, | |||
| long * | iend | |||
| ) |
Definition at line 562 of file loop.c.
References gomp_loop_ordered_static_start().
Here is the call graph for this function:

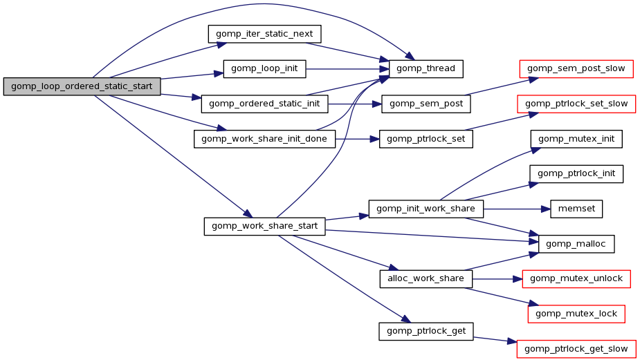
| static bool gomp_loop_ordered_static_start | ( | long | start, | |
| long | end, | |||
| long | incr, | |||
| long | chunk_size, | |||
| long * | istart, | |||
| long * | iend | |||
| ) | [static] |
Definition at line 192 of file loop.c.
References GFS_STATIC, gomp_iter_static_next(), gomp_loop_init(), gomp_ordered_static_init(), gomp_thread(), gomp_work_share_init_done(), gomp_work_share_start(), and thr.
Referenced by GOMP_loop_ordered_runtime_start(), and GOMP_loop_ordered_static_start().
Here is the call graph for this function:

Here is the caller graph for this function:

| bool GOMP_loop_runtime_next | ( | long * | istart, | |
| long * | iend | |||
| ) |
Definition at line 339 of file loop.c.
References abort(), GFS_AUTO, GFS_DYNAMIC, GFS_GUIDED, GFS_STATIC, gomp_loop_dynamic_next(), gomp_loop_guided_next(), gomp_loop_static_next(), gomp_thread(), and thr.
Here is the call graph for this function:

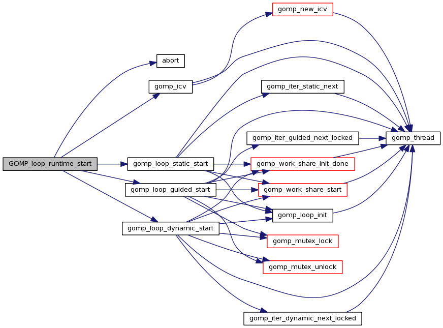
| bool GOMP_loop_runtime_start | ( | long | start, | |
| long | end, | |||
| long | incr, | |||
| long * | istart, | |||
| long * | iend | |||
| ) |
Definition at line 164 of file loop.c.
References abort(), GFS_AUTO, GFS_DYNAMIC, GFS_GUIDED, GFS_STATIC, gomp_icv(), gomp_loop_dynamic_start(), gomp_loop_guided_start(), gomp_loop_static_start(), gomp_task_icv::run_sched_modifier, and gomp_task_icv::run_sched_var.
Here is the call graph for this function:

| bool GOMP_loop_static_next | ( | long * | istart, | |
| long * | iend | |||
| ) |
Definition at line 586 of file loop.c.
References gomp_loop_static_next().
Referenced by f_static_1().
Here is the call graph for this function:

Here is the caller graph for this function:

| static bool gomp_loop_static_next | ( | long * | istart, | |
| long * | iend | |||
| ) | [static] |
Definition at line 299 of file loop.c.
References gomp_iter_static_next().
Referenced by GOMP_loop_runtime_next(), and GOMP_loop_static_next().
Here is the call graph for this function:

Here is the caller graph for this function:

| bool GOMP_loop_static_start | ( | long | start, | |
| long | end, | |||
| long | incr, | |||
| long | chunk_size, | |||
| long * | istart, | |||
| long * | iend | |||
| ) |
Definition at line 541 of file loop.c.
References gomp_loop_static_start().
Referenced by f_static_1().
Here is the call graph for this function:

Here is the caller graph for this function:

| static bool gomp_loop_static_start | ( | long | start, | |
| long | end, | |||
| long | incr, | |||
| long | chunk_size, | |||
| long * | istart, | |||
| long * | iend | |||
| ) | [static] |
Definition at line 97 of file loop.c.
References GFS_STATIC, gomp_iter_static_next(), gomp_loop_init(), gomp_thread(), gomp_work_share_init_done(), gomp_work_share_start(), and thr.
Referenced by GOMP_loop_runtime_start(), and GOMP_loop_static_start().
Here is the call graph for this function:

Here is the caller graph for this function:

| void GOMP_parallel_loop_dynamic_start | ( | void(*)(void *) | fn, | |
| void * | data, | |||
| unsigned | num_threads, | |||
| long | start, | |||
| long | end, | |||
| long | incr, | |||
| long | chunk_size | |||
| ) |
Definition at line 462 of file loop.c.
References GFS_DYNAMIC, and gomp_parallel_loop_start().
Here is the call graph for this function:

| void GOMP_parallel_loop_guided_start | ( | void(*)(void *) | fn, | |
| void * | data, | |||
| unsigned | num_threads, | |||
| long | start, | |||
| long | end, | |||
| long | incr, | |||
| long | chunk_size | |||
| ) |
Definition at line 471 of file loop.c.
References GFS_GUIDED, and gomp_parallel_loop_start().
Here is the call graph for this function:

| void GOMP_parallel_loop_runtime_start | ( | void(*)(void *) | fn, | |
| void * | data, | |||
| unsigned | num_threads, | |||
| long | start, | |||
| long | end, | |||
| long | incr | |||
| ) |
Definition at line 480 of file loop.c.
References gomp_icv(), gomp_parallel_loop_start(), gomp_task_icv::run_sched_modifier, and gomp_task_icv::run_sched_var.
Here is the call graph for this function:

| static void gomp_parallel_loop_start | ( | void(*)(void *) | fn, | |
| void * | data, | |||
| unsigned | num_threads, | |||
| long | start, | |||
| long | end, | |||
| long | incr, | |||
| enum gomp_schedule_type | sched, | |||
| long | chunk_size | |||
| ) | [static] |
Definition at line 439 of file loop.c.
References gomp_loop_init(), gomp_new_team(), gomp_resolve_num_threads(), gomp_team_start(), and gomp_team::work_shares.
Referenced by GOMP_parallel_loop_dynamic_start(), GOMP_parallel_loop_guided_start(), GOMP_parallel_loop_runtime_start(), and GOMP_parallel_loop_static_start().
Here is the call graph for this function:

Here is the caller graph for this function:

| void GOMP_parallel_loop_static_start | ( | void(*)(void *) | fn, | |
| void * | data, | |||
| unsigned | num_threads, | |||
| long | start, | |||
| long | end, | |||
| long | incr, | |||
| long | chunk_size | |||
| ) |
Definition at line 453 of file loop.c.
References GFS_STATIC, and gomp_parallel_loop_start().
Here is the call graph for this function:

1.4.7