#include <limits.h>#include <stdlib.h>#include "libgomp.h"Include dependency graph for loop_ull.c:

Go to the source code of this file.
| typedef unsigned long long gomp_ull |
Definition at line 31 of file loop_ull.c.
Definition at line 543 of file loop_ull.c.
References gomp_loop_ull_dynamic_next().
Here is the call graph for this function:

Definition at line 318 of file loop_ull.c.
References gomp_iter_ull_dynamic_next_locked(), gomp_mutex_lock(), gomp_mutex_unlock(), gomp_thread(), and thr.
Referenced by GOMP_loop_ull_dynamic_next(), and GOMP_loop_ull_runtime_next().
Here is the call graph for this function:

Here is the caller graph for this function:

| bool GOMP_loop_ull_dynamic_start | ( | bool | up, | |
| gomp_ull | start, | |||
| gomp_ull | end, | |||
| gomp_ull | incr, | |||
| gomp_ull | chunk_size, | |||
| gomp_ull * | istart, | |||
| gomp_ull * | iend | |||
| ) |
Definition at line 492 of file loop_ull.c.
References gomp_loop_ull_dynamic_start().
Here is the call graph for this function:

| static bool gomp_loop_ull_dynamic_start | ( | bool | up, | |
| gomp_ull | start, | |||
| gomp_ull | end, | |||
| gomp_ull | incr, | |||
| gomp_ull | chunk_size, | |||
| gomp_ull * | istart, | |||
| gomp_ull * | iend | |||
| ) | [static] |
Definition at line 117 of file loop_ull.c.
References GFS_DYNAMIC, gomp_iter_ull_dynamic_next_locked(), gomp_loop_ull_init(), gomp_mutex_lock(), gomp_mutex_unlock(), gomp_thread(), gomp_work_share_init_done(), gomp_work_share_start(), and thr.
Referenced by GOMP_loop_ull_dynamic_start(), and GOMP_loop_ull_runtime_start().
Here is the call graph for this function:

Here is the caller graph for this function:

Definition at line 549 of file loop_ull.c.
References gomp_loop_ull_guided_next().
Here is the call graph for this function:

Definition at line 335 of file loop_ull.c.
References gomp_iter_ull_guided_next_locked(), gomp_mutex_lock(), gomp_mutex_unlock(), gomp_thread(), and thr.
Referenced by GOMP_loop_ull_guided_next(), and GOMP_loop_ull_runtime_next().
Here is the call graph for this function:

Here is the caller graph for this function:

| bool GOMP_loop_ull_guided_start | ( | bool | up, | |
| gomp_ull | start, | |||
| gomp_ull | end, | |||
| gomp_ull | incr, | |||
| gomp_ull | chunk_size, | |||
| gomp_ull * | istart, | |||
| gomp_ull * | iend | |||
| ) |
Definition at line 501 of file loop_ull.c.
References gomp_loop_ull_guided_start().
Here is the call graph for this function:

| static bool gomp_loop_ull_guided_start | ( | bool | up, | |
| gomp_ull | start, | |||
| gomp_ull | end, | |||
| gomp_ull | incr, | |||
| gomp_ull | chunk_size, | |||
| gomp_ull * | istart, | |||
| gomp_ull * | iend | |||
| ) | [static] |
Definition at line 143 of file loop_ull.c.
References GFS_GUIDED, gomp_iter_ull_guided_next_locked(), gomp_loop_ull_init(), gomp_mutex_lock(), gomp_mutex_unlock(), gomp_thread(), gomp_work_share_init_done(), gomp_work_share_start(), and thr.
Referenced by GOMP_loop_ull_guided_start(), and GOMP_loop_ull_runtime_start().
Here is the call graph for this function:

Here is the caller graph for this function:

| static void gomp_loop_ull_init | ( | struct gomp_work_share * | ws, | |
| bool | up, | |||
| gomp_ull | start, | |||
| gomp_ull | end, | |||
| gomp_ull | incr, | |||
| enum gomp_schedule_type | sched, | |||
| gomp_ull | chunk_size | |||
| ) | [inline, static] |
Definition at line 36 of file loop_ull.c.
References gomp_work_share::chunk_size_ull, gomp_work_share::end_ull, GFS_DYNAMIC, gomp_thread(), gomp_work_share::incr_ull, gomp_work_share::mode, gomp_work_share::next_ull, gomp_team::nthreads, nthreads, gomp_work_share::sched, and thr.
Referenced by gomp_loop_ull_dynamic_start(), gomp_loop_ull_guided_start(), gomp_loop_ull_ordered_dynamic_start(), gomp_loop_ull_ordered_guided_start(), gomp_loop_ull_ordered_static_start(), and gomp_loop_ull_static_start().
Here is the call graph for this function:

Here is the caller graph for this function:

Definition at line 561 of file loop_ull.c.
References gomp_loop_ull_ordered_dynamic_next().
Here is the call graph for this function:

Definition at line 394 of file loop_ull.c.
References gomp_iter_ull_dynamic_next_locked(), gomp_mutex_lock(), gomp_mutex_unlock(), gomp_ordered_last(), gomp_ordered_next(), gomp_ordered_sync(), gomp_thread(), and thr.
Referenced by GOMP_loop_ull_ordered_dynamic_next(), and GOMP_loop_ull_ordered_runtime_next().
Here is the call graph for this function:

Here is the caller graph for this function:

| bool GOMP_loop_ull_ordered_dynamic_start | ( | bool | up, | |
| gomp_ull | start, | |||
| gomp_ull | end, | |||
| gomp_ull | incr, | |||
| gomp_ull | chunk_size, | |||
| gomp_ull * | istart, | |||
| gomp_ull * | iend | |||
| ) |
Definition at line 519 of file loop_ull.c.
References gomp_loop_ull_ordered_dynamic_start().
Here is the call graph for this function:

| static bool gomp_loop_ull_ordered_dynamic_start | ( | bool | up, | |
| gomp_ull | start, | |||
| gomp_ull | end, | |||
| gomp_ull | incr, | |||
| gomp_ull | chunk_size, | |||
| gomp_ull * | istart, | |||
| gomp_ull * | iend | |||
| ) | [static] |
Definition at line 220 of file loop_ull.c.
References GFS_DYNAMIC, gomp_iter_ull_dynamic_next_locked(), gomp_loop_ull_init(), gomp_mutex_lock(), gomp_mutex_unlock(), gomp_ordered_first(), gomp_thread(), gomp_work_share_init_done(), gomp_work_share_start(), and thr.
Referenced by GOMP_loop_ull_ordered_dynamic_start(), and GOMP_loop_ull_ordered_runtime_start().
Here is the call graph for this function:

Here is the caller graph for this function:

Definition at line 567 of file loop_ull.c.
References gomp_loop_ull_ordered_guided_next().
Here is the call graph for this function:

Definition at line 412 of file loop_ull.c.
References gomp_iter_ull_guided_next_locked(), gomp_mutex_lock(), gomp_mutex_unlock(), gomp_ordered_last(), gomp_ordered_next(), gomp_ordered_sync(), gomp_thread(), and thr.
Referenced by GOMP_loop_ull_ordered_guided_next(), and GOMP_loop_ull_ordered_runtime_next().
Here is the call graph for this function:

Here is the caller graph for this function:

| bool GOMP_loop_ull_ordered_guided_start | ( | bool | up, | |
| gomp_ull | start, | |||
| gomp_ull | end, | |||
| gomp_ull | incr, | |||
| gomp_ull | chunk_size, | |||
| gomp_ull * | istart, | |||
| gomp_ull * | iend | |||
| ) |
Definition at line 528 of file loop_ull.c.
References gomp_loop_ull_ordered_guided_start().
Here is the call graph for this function:

| static bool gomp_loop_ull_ordered_guided_start | ( | bool | up, | |
| gomp_ull | start, | |||
| gomp_ull | end, | |||
| gomp_ull | incr, | |||
| gomp_ull | chunk_size, | |||
| gomp_ull * | istart, | |||
| gomp_ull * | iend | |||
| ) | [static] |
Definition at line 246 of file loop_ull.c.
References GFS_GUIDED, gomp_iter_ull_guided_next_locked(), gomp_loop_ull_init(), gomp_mutex_lock(), gomp_mutex_unlock(), gomp_ordered_first(), gomp_thread(), gomp_work_share_init_done(), gomp_work_share_start(), and thr.
Referenced by GOMP_loop_ull_ordered_guided_start(), and GOMP_loop_ull_ordered_runtime_start().
Here is the call graph for this function:

Here is the caller graph for this function:

Definition at line 430 of file loop_ull.c.
References abort(), GFS_AUTO, GFS_DYNAMIC, GFS_GUIDED, GFS_STATIC, gomp_loop_ull_ordered_dynamic_next(), gomp_loop_ull_ordered_guided_next(), gomp_loop_ull_ordered_static_next(), gomp_thread(), and thr.
Here is the call graph for this function:

| bool GOMP_loop_ull_ordered_runtime_start | ( | bool | up, | |
| gomp_ull | start, | |||
| gomp_ull | end, | |||
| gomp_ull | incr, | |||
| gomp_ull * | istart, | |||
| gomp_ull * | iend | |||
| ) |
Definition at line 272 of file loop_ull.c.
References abort(), GFS_AUTO, GFS_DYNAMIC, GFS_GUIDED, GFS_STATIC, gomp_icv(), gomp_loop_ull_ordered_dynamic_start(), gomp_loop_ull_ordered_guided_start(), gomp_loop_ull_ordered_static_start(), gomp_task_icv::run_sched_modifier, and gomp_task_icv::run_sched_var.
Here is the call graph for this function:

Definition at line 555 of file loop_ull.c.
References gomp_loop_ull_ordered_static_next().
Here is the call graph for this function:

Definition at line 378 of file loop_ull.c.
References gomp_iter_ull_static_next(), gomp_mutex_lock(), gomp_mutex_unlock(), gomp_ordered_static_next(), gomp_ordered_sync(), gomp_thread(), test, and thr.
Referenced by GOMP_loop_ull_ordered_runtime_next(), and GOMP_loop_ull_ordered_static_next().
Here is the call graph for this function:

Here is the caller graph for this function:

| bool GOMP_loop_ull_ordered_static_start | ( | bool | up, | |
| gomp_ull | start, | |||
| gomp_ull | end, | |||
| gomp_ull | incr, | |||
| gomp_ull | chunk_size, | |||
| gomp_ull * | istart, | |||
| gomp_ull * | iend | |||
| ) |
Definition at line 510 of file loop_ull.c.
References gomp_loop_ull_ordered_static_start().
Here is the call graph for this function:

| static bool gomp_loop_ull_ordered_static_start | ( | bool | up, | |
| gomp_ull | start, | |||
| gomp_ull | end, | |||
| gomp_ull | incr, | |||
| gomp_ull | chunk_size, | |||
| gomp_ull * | istart, | |||
| gomp_ull * | iend | |||
| ) | [static] |
Definition at line 201 of file loop_ull.c.
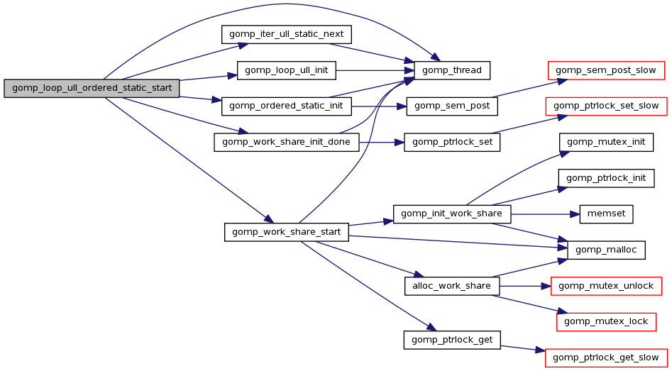
References GFS_STATIC, gomp_iter_ull_static_next(), gomp_loop_ull_init(), gomp_ordered_static_init(), gomp_thread(), gomp_work_share_init_done(), gomp_work_share_start(), and thr.
Referenced by GOMP_loop_ull_ordered_runtime_start(), and GOMP_loop_ull_ordered_static_start().
Here is the call graph for this function:

Here is the caller graph for this function:

Definition at line 352 of file loop_ull.c.
References abort(), GFS_AUTO, GFS_DYNAMIC, GFS_GUIDED, GFS_STATIC, gomp_loop_ull_dynamic_next(), gomp_loop_ull_guided_next(), gomp_loop_ull_static_next(), gomp_thread(), and thr.
Here is the call graph for this function:

| bool GOMP_loop_ull_runtime_start | ( | bool | up, | |
| gomp_ull | start, | |||
| gomp_ull | end, | |||
| gomp_ull | incr, | |||
| gomp_ull * | istart, | |||
| gomp_ull * | iend | |||
| ) |
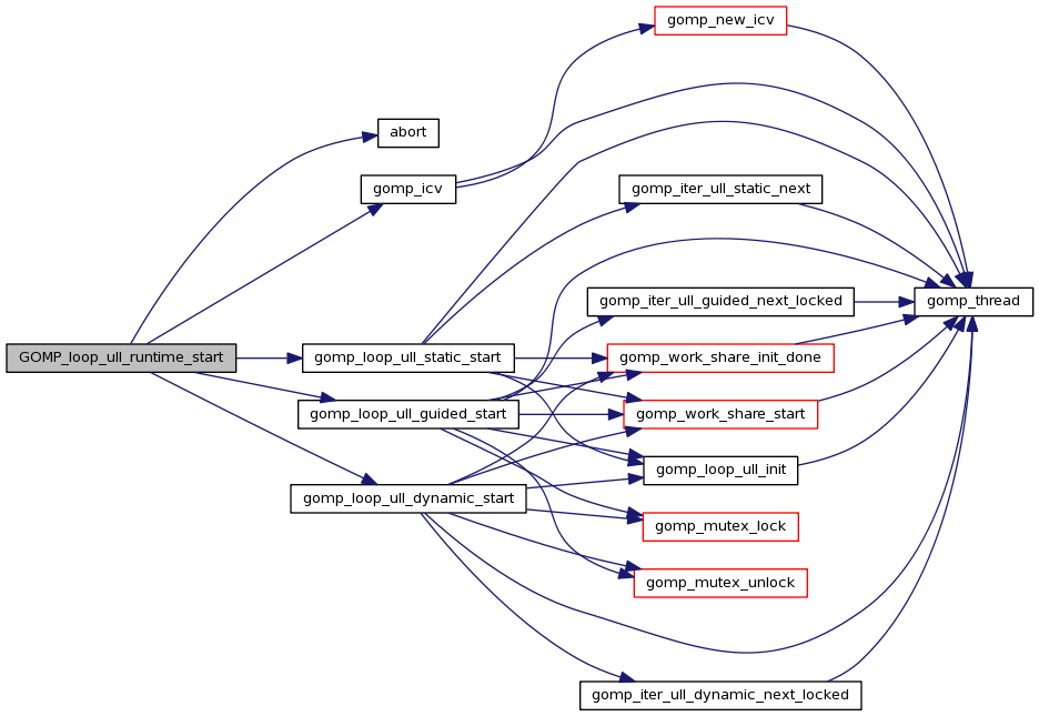
Definition at line 169 of file loop_ull.c.
References abort(), GFS_AUTO, GFS_DYNAMIC, GFS_GUIDED, GFS_STATIC, gomp_icv(), gomp_loop_ull_dynamic_start(), gomp_loop_ull_guided_start(), gomp_loop_ull_static_start(), gomp_task_icv::run_sched_modifier, and gomp_task_icv::run_sched_var.
Here is the call graph for this function:

Definition at line 537 of file loop_ull.c.
References gomp_loop_ull_static_next().
Here is the call graph for this function:

Definition at line 312 of file loop_ull.c.
References gomp_iter_ull_static_next().
Referenced by GOMP_loop_ull_runtime_next(), and GOMP_loop_ull_static_next().
Here is the call graph for this function:

Here is the caller graph for this function:

| bool GOMP_loop_ull_static_start | ( | bool | up, | |
| gomp_ull | start, | |||
| gomp_ull | end, | |||
| gomp_ull | incr, | |||
| gomp_ull | chunk_size, | |||
| gomp_ull * | istart, | |||
| gomp_ull * | iend | |||
| ) |
Definition at line 483 of file loop_ull.c.
References gomp_loop_ull_static_start().
Here is the call graph for this function:

| static bool gomp_loop_ull_static_start | ( | bool | up, | |
| gomp_ull | start, | |||
| gomp_ull | end, | |||
| gomp_ull | incr, | |||
| gomp_ull | chunk_size, | |||
| gomp_ull * | istart, | |||
| gomp_ull * | iend | |||
| ) | [static] |
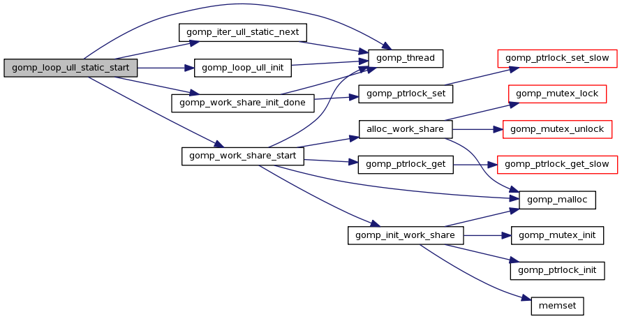
Definition at line 99 of file loop_ull.c.
References GFS_STATIC, gomp_iter_ull_static_next(), gomp_loop_ull_init(), gomp_thread(), gomp_work_share_init_done(), gomp_work_share_start(), and thr.
Referenced by GOMP_loop_ull_runtime_start(), and GOMP_loop_ull_static_start().
Here is the call graph for this function:

Here is the caller graph for this function:

1.4.7