#include <stdbool.h>Include dependency graph for libgomp_g.h:

This graph shows which files directly or indirectly include this file:

Go to the source code of this file.
Defines | |
| #define | LIBGOMP_G_H 1 |
Functions | |
| void | GOMP_barrier (void) |
| void | GOMP_critical_start (void) |
| void | GOMP_critical_end (void) |
| void | GOMP_critical_name_start (void **) |
| void | GOMP_critical_name_end (void **) |
| void | GOMP_atomic_start (void) |
| void | GOMP_atomic_end (void) |
| bool | GOMP_loop_static_start (long, long, long, long, long *, long *) |
| bool | GOMP_loop_dynamic_start (long, long, long, long, long *, long *) |
| bool | GOMP_loop_guided_start (long, long, long, long, long *, long *) |
| bool | GOMP_loop_runtime_start (long, long, long, long *, long *) |
| bool | GOMP_loop_ordered_static_start (long, long, long, long, long *, long *) |
| bool | GOMP_loop_ordered_dynamic_start (long, long, long, long, long *, long *) |
| bool | GOMP_loop_ordered_guided_start (long, long, long, long, long *, long *) |
| bool | GOMP_loop_ordered_runtime_start (long, long, long, long *, long *) |
| bool | GOMP_loop_static_next (long *, long *) |
| bool | GOMP_loop_dynamic_next (long *, long *) |
| bool | GOMP_loop_guided_next (long *, long *) |
| bool | GOMP_loop_runtime_next (long *, long *) |
| bool | GOMP_loop_ordered_static_next (long *, long *) |
| bool | GOMP_loop_ordered_dynamic_next (long *, long *) |
| bool | GOMP_loop_ordered_guided_next (long *, long *) |
| bool | GOMP_loop_ordered_runtime_next (long *, long *) |
| void | GOMP_parallel_loop_static_start (void(*)(void *), void *, unsigned, long, long, long, long) |
| void | GOMP_parallel_loop_dynamic_start (void(*)(void *), void *, unsigned, long, long, long, long) |
| void | GOMP_parallel_loop_guided_start (void(*)(void *), void *, unsigned, long, long, long, long) |
| void | GOMP_parallel_loop_runtime_start (void(*)(void *), void *, unsigned, long, long, long) |
| void | GOMP_loop_end (void) |
| void | GOMP_loop_end_nowait (void) |
| bool | GOMP_loop_ull_static_start (bool, unsigned long long, unsigned long long, unsigned long long, unsigned long long, unsigned long long *, unsigned long long *) |
| bool | GOMP_loop_ull_dynamic_start (bool, unsigned long long, unsigned long long, unsigned long long, unsigned long long, unsigned long long *, unsigned long long *) |
| bool | GOMP_loop_ull_guided_start (bool, unsigned long long, unsigned long long, unsigned long long, unsigned long long, unsigned long long *, unsigned long long *) |
| bool | GOMP_loop_ull_runtime_start (bool, unsigned long long, unsigned long long, unsigned long long, unsigned long long *, unsigned long long *) |
| bool | GOMP_loop_ull_ordered_static_start (bool, unsigned long long, unsigned long long, unsigned long long, unsigned long long, unsigned long long *, unsigned long long *) |
| bool | GOMP_loop_ull_ordered_dynamic_start (bool, unsigned long long, unsigned long long, unsigned long long, unsigned long long, unsigned long long *, unsigned long long *) |
| bool | GOMP_loop_ull_ordered_guided_start (bool, unsigned long long, unsigned long long, unsigned long long, unsigned long long, unsigned long long *, unsigned long long *) |
| bool | GOMP_loop_ull_ordered_runtime_start (bool, unsigned long long, unsigned long long, unsigned long long, unsigned long long *, unsigned long long *) |
| bool | GOMP_loop_ull_static_next (unsigned long long *, unsigned long long *) |
| bool | GOMP_loop_ull_dynamic_next (unsigned long long *, unsigned long long *) |
| bool | GOMP_loop_ull_guided_next (unsigned long long *, unsigned long long *) |
| bool | GOMP_loop_ull_runtime_next (unsigned long long *, unsigned long long *) |
| bool | GOMP_loop_ull_ordered_static_next (unsigned long long *, unsigned long long *) |
| bool | GOMP_loop_ull_ordered_dynamic_next (unsigned long long *, unsigned long long *) |
| bool | GOMP_loop_ull_ordered_guided_next (unsigned long long *, unsigned long long *) |
| bool | GOMP_loop_ull_ordered_runtime_next (unsigned long long *, unsigned long long *) |
| void | GOMP_ordered_start (void) |
| void | GOMP_ordered_end (void) |
| void | GOMP_parallel_start (void(*)(void *), void *, unsigned) |
| void | GOMP_parallel_end (void) |
| void | GOMP_task (void(*)(void *), void *, void(*)(void *, void *), long, long, bool, unsigned) |
| void | GOMP_taskwait (void) |
| unsigned | GOMP_sections_start (unsigned) |
| unsigned | GOMP_sections_next (void) |
| void | GOMP_parallel_sections_start (void(*)(void *), void *, unsigned, unsigned) |
| void | GOMP_sections_end (void) |
| void | GOMP_sections_end_nowait (void) |
| bool | GOMP_single_start (void) |
| void * | GOMP_single_copy_start (void) |
| void | GOMP_single_copy_end (void *) |
| #define LIBGOMP_G_H 1 |
Definition at line 29 of file libgomp_g.h.
| void GOMP_atomic_end | ( | void | ) |
Definition at line 131 of file critical.c.
References atomic_lock, and gomp_mutex_unlock().
Here is the call graph for this function:

| void GOMP_atomic_start | ( | void | ) |
Definition at line 125 of file critical.c.
References atomic_lock, and gomp_mutex_lock().
Here is the call graph for this function:

| void GOMP_barrier | ( | void | ) |
Definition at line 31 of file barrier.c.
References gomp_team::barrier, gomp_team_barrier_wait(), gomp_thread(), and thr.
Referenced by function().
Here is the call graph for this function:

Here is the caller graph for this function:

| void GOMP_critical_end | ( | void | ) |
Definition at line 40 of file critical.c.
References default_lock, and gomp_mutex_unlock().
Referenced by function().
Here is the call graph for this function:

Here is the caller graph for this function:

| void GOMP_critical_name_end | ( | void ** | ) |
Definition at line 99 of file critical.c.
References GOMP_MUTEX_INIT_0, and gomp_mutex_unlock().
Here is the call graph for this function:

| void GOMP_critical_name_start | ( | void ** | ) |
Definition at line 50 of file critical.c.
References create_lock_lock, gomp_malloc(), gomp_mutex_destroy(), gomp_mutex_init(), GOMP_MUTEX_INIT_0, gomp_mutex_lock(), and gomp_mutex_unlock().
Here is the call graph for this function:

| void GOMP_critical_start | ( | void | ) |
Definition at line 34 of file critical.c.
References default_lock, and gomp_mutex_lock().
Referenced by function().
Here is the call graph for this function:

Here is the caller graph for this function:

| bool GOMP_loop_dynamic_next | ( | long * | , | |
| long * | ||||
| ) |
Definition at line 592 of file loop.c.
References gomp_loop_dynamic_next().
Here is the call graph for this function:

| bool GOMP_loop_dynamic_start | ( | long | , | |
| long | , | |||
| long | , | |||
| long | , | |||
| long * | , | |||
| long * | ||||
| ) |
Definition at line 548 of file loop.c.
References gomp_loop_dynamic_start().
Here is the call graph for this function:

| void GOMP_loop_end | ( | void | ) |
Definition at line 494 of file loop.c.
References gomp_work_share_end().
Referenced by f_static_1().
Here is the call graph for this function:

Here is the caller graph for this function:

| void GOMP_loop_end_nowait | ( | void | ) |
Definition at line 500 of file loop.c.
References gomp_work_share_end_nowait().
Here is the call graph for this function:

| bool GOMP_loop_guided_next | ( | long * | , | |
| long * | ||||
| ) |
Definition at line 598 of file loop.c.
References gomp_loop_guided_next().
Here is the call graph for this function:

| bool GOMP_loop_guided_start | ( | long | , | |
| long | , | |||
| long | , | |||
| long | , | |||
| long * | , | |||
| long * | ||||
| ) |
Definition at line 555 of file loop.c.
References gomp_loop_guided_start().
Here is the call graph for this function:

| bool GOMP_loop_ordered_dynamic_next | ( | long * | , | |
| long * | ||||
| ) |
Definition at line 610 of file loop.c.
References gomp_loop_ordered_dynamic_next().
Here is the call graph for this function:

| bool GOMP_loop_ordered_dynamic_start | ( | long | , | |
| long | , | |||
| long | , | |||
| long | , | |||
| long * | , | |||
| long * | ||||
| ) |
Definition at line 570 of file loop.c.
References gomp_loop_ordered_dynamic_start().
Here is the call graph for this function:

| bool GOMP_loop_ordered_guided_next | ( | long * | , | |
| long * | ||||
| ) |
Definition at line 616 of file loop.c.
References gomp_loop_ordered_guided_next().
Here is the call graph for this function:

| bool GOMP_loop_ordered_guided_start | ( | long | , | |
| long | , | |||
| long | , | |||
| long | , | |||
| long * | , | |||
| long * | ||||
| ) |
Definition at line 578 of file loop.c.
References gomp_loop_ordered_guided_start().
Here is the call graph for this function:

| bool GOMP_loop_ordered_runtime_next | ( | long * | , | |
| long * | ||||
| ) |
Definition at line 417 of file loop.c.
References abort(), GFS_AUTO, GFS_DYNAMIC, GFS_GUIDED, GFS_STATIC, gomp_loop_ordered_dynamic_next(), gomp_loop_ordered_guided_next(), gomp_loop_ordered_static_next(), gomp_thread(), and thr.
Here is the call graph for this function:

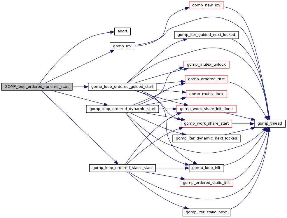
| bool GOMP_loop_ordered_runtime_start | ( | long | , | |
| long | , | |||
| long | , | |||
| long * | , | |||
| long * | ||||
| ) |
Definition at line 260 of file loop.c.
References abort(), GFS_AUTO, GFS_DYNAMIC, GFS_GUIDED, GFS_STATIC, gomp_icv(), gomp_loop_ordered_dynamic_start(), gomp_loop_ordered_guided_start(), gomp_loop_ordered_static_start(), gomp_task_icv::run_sched_modifier, and gomp_task_icv::run_sched_var.
Here is the call graph for this function:

| bool GOMP_loop_ordered_static_next | ( | long * | , | |
| long * | ||||
| ) |
Definition at line 604 of file loop.c.
References gomp_loop_ordered_static_next().
Here is the call graph for this function:

| bool GOMP_loop_ordered_static_start | ( | long | , | |
| long | , | |||
| long | , | |||
| long | , | |||
| long * | , | |||
| long * | ||||
| ) |
Definition at line 562 of file loop.c.
References gomp_loop_ordered_static_start().
Here is the call graph for this function:

| bool GOMP_loop_runtime_next | ( | long * | , | |
| long * | ||||
| ) |
Definition at line 339 of file loop.c.
References abort(), GFS_AUTO, GFS_DYNAMIC, GFS_GUIDED, GFS_STATIC, gomp_loop_dynamic_next(), gomp_loop_guided_next(), gomp_loop_static_next(), gomp_thread(), and thr.
Here is the call graph for this function:

| bool GOMP_loop_runtime_start | ( | long | , | |
| long | , | |||
| long | , | |||
| long * | , | |||
| long * | ||||
| ) |
Definition at line 164 of file loop.c.
References abort(), GFS_AUTO, GFS_DYNAMIC, GFS_GUIDED, GFS_STATIC, gomp_icv(), gomp_loop_dynamic_start(), gomp_loop_guided_start(), gomp_loop_static_start(), gomp_task_icv::run_sched_modifier, and gomp_task_icv::run_sched_var.
Here is the call graph for this function:

| bool GOMP_loop_static_next | ( | long * | , | |
| long * | ||||
| ) |
Definition at line 586 of file loop.c.
References gomp_loop_static_next().
Referenced by f_static_1().
Here is the call graph for this function:

Here is the caller graph for this function:

| bool GOMP_loop_static_start | ( | long | , | |
| long | , | |||
| long | , | |||
| long | , | |||
| long * | , | |||
| long * | ||||
| ) |
Definition at line 541 of file loop.c.
References gomp_loop_static_start().
Referenced by f_static_1().
Here is the call graph for this function:

Here is the caller graph for this function:

| bool GOMP_loop_ull_dynamic_next | ( | unsigned long long * | , | |
| unsigned long long * | ||||
| ) |
Definition at line 543 of file loop_ull.c.
References gomp_loop_ull_dynamic_next().
Here is the call graph for this function:

| bool GOMP_loop_ull_dynamic_start | ( | bool | , | |
| unsigned long | long, | |||
| unsigned long | long, | |||
| unsigned long | long, | |||
| unsigned long | long, | |||
| unsigned long long * | , | |||
| unsigned long long * | ||||
| ) |
| bool GOMP_loop_ull_guided_next | ( | unsigned long long * | , | |
| unsigned long long * | ||||
| ) |
Definition at line 549 of file loop_ull.c.
References gomp_loop_ull_guided_next().
Here is the call graph for this function:

| bool GOMP_loop_ull_guided_start | ( | bool | , | |
| unsigned long | long, | |||
| unsigned long | long, | |||
| unsigned long | long, | |||
| unsigned long | long, | |||
| unsigned long long * | , | |||
| unsigned long long * | ||||
| ) |
| bool GOMP_loop_ull_ordered_dynamic_next | ( | unsigned long long * | , | |
| unsigned long long * | ||||
| ) |
Definition at line 561 of file loop_ull.c.
References gomp_loop_ull_ordered_dynamic_next().
Here is the call graph for this function:

| bool GOMP_loop_ull_ordered_dynamic_start | ( | bool | , | |
| unsigned long | long, | |||
| unsigned long | long, | |||
| unsigned long | long, | |||
| unsigned long | long, | |||
| unsigned long long * | , | |||
| unsigned long long * | ||||
| ) |
| bool GOMP_loop_ull_ordered_guided_next | ( | unsigned long long * | , | |
| unsigned long long * | ||||
| ) |
Definition at line 567 of file loop_ull.c.
References gomp_loop_ull_ordered_guided_next().
Here is the call graph for this function:

| bool GOMP_loop_ull_ordered_guided_start | ( | bool | , | |
| unsigned long | long, | |||
| unsigned long | long, | |||
| unsigned long | long, | |||
| unsigned long | long, | |||
| unsigned long long * | , | |||
| unsigned long long * | ||||
| ) |
| bool GOMP_loop_ull_ordered_runtime_next | ( | unsigned long long * | , | |
| unsigned long long * | ||||
| ) |
Definition at line 430 of file loop_ull.c.
References abort(), GFS_AUTO, GFS_DYNAMIC, GFS_GUIDED, GFS_STATIC, gomp_loop_ull_ordered_dynamic_next(), gomp_loop_ull_ordered_guided_next(), gomp_loop_ull_ordered_static_next(), gomp_thread(), and thr.
Here is the call graph for this function:

| bool GOMP_loop_ull_ordered_runtime_start | ( | bool | , | |
| unsigned long | long, | |||
| unsigned long | long, | |||
| unsigned long | long, | |||
| unsigned long long * | , | |||
| unsigned long long * | ||||
| ) |
| bool GOMP_loop_ull_ordered_static_next | ( | unsigned long long * | , | |
| unsigned long long * | ||||
| ) |
Definition at line 555 of file loop_ull.c.
References gomp_loop_ull_ordered_static_next().
Here is the call graph for this function:

| bool GOMP_loop_ull_ordered_static_start | ( | bool | , | |
| unsigned long | long, | |||
| unsigned long | long, | |||
| unsigned long | long, | |||
| unsigned long | long, | |||
| unsigned long long * | , | |||
| unsigned long long * | ||||
| ) |
| bool GOMP_loop_ull_runtime_next | ( | unsigned long long * | , | |
| unsigned long long * | ||||
| ) |
Definition at line 352 of file loop_ull.c.
References abort(), GFS_AUTO, GFS_DYNAMIC, GFS_GUIDED, GFS_STATIC, gomp_loop_ull_dynamic_next(), gomp_loop_ull_guided_next(), gomp_loop_ull_static_next(), gomp_thread(), and thr.
Here is the call graph for this function:

| bool GOMP_loop_ull_runtime_start | ( | bool | , | |
| unsigned long | long, | |||
| unsigned long | long, | |||
| unsigned long | long, | |||
| unsigned long long * | , | |||
| unsigned long long * | ||||
| ) |
| bool GOMP_loop_ull_static_next | ( | unsigned long long * | , | |
| unsigned long long * | ||||
| ) |
Definition at line 537 of file loop_ull.c.
References gomp_loop_ull_static_next().
Here is the call graph for this function:

| bool GOMP_loop_ull_static_start | ( | bool | , | |
| unsigned long | long, | |||
| unsigned long | long, | |||
| unsigned long | long, | |||
| unsigned long | long, | |||
| unsigned long long * | , | |||
| unsigned long long * | ||||
| ) |
| void GOMP_ordered_start | ( | void | ) |
Definition at line 228 of file ordered.c.
References gomp_ordered_sync().
Here is the call graph for this function:

| void GOMP_parallel_end | ( | void | ) |
Definition at line 112 of file parallel.c.
References gomp_mutex_lock(), gomp_mutex_unlock(), gomp_remaining_threads_count, gomp_remaining_threads_lock, gomp_team_end(), gomp_thread(), gomp_thread_limit_var, gomp_team::nthreads, and thr.
Referenced by main(), test(), test_1(), and test_2().
Here is the call graph for this function:

Here is the caller graph for this function:

| void GOMP_parallel_loop_dynamic_start | ( | void(*)(void *) | , | |
| void * | , | |||
| unsigned | , | |||
| long | , | |||
| long | , | |||
| long | , | |||
| long | ||||
| ) |
Definition at line 462 of file loop.c.
References GFS_DYNAMIC, and gomp_parallel_loop_start().
Here is the call graph for this function:

| void GOMP_parallel_loop_guided_start | ( | void(*)(void *) | , | |
| void * | , | |||
| unsigned | , | |||
| long | , | |||
| long | , | |||
| long | , | |||
| long | ||||
| ) |
Definition at line 471 of file loop.c.
References GFS_GUIDED, and gomp_parallel_loop_start().
Here is the call graph for this function:

| void GOMP_parallel_loop_runtime_start | ( | void(*)(void *) | , | |
| void * | , | |||
| unsigned | , | |||
| long | , | |||
| long | , | |||
| long | ||||
| ) |
Definition at line 480 of file loop.c.
References gomp_icv(), gomp_parallel_loop_start(), gomp_task_icv::run_sched_modifier, and gomp_task_icv::run_sched_var.
Here is the call graph for this function:

| void GOMP_parallel_loop_static_start | ( | void(*)(void *) | , | |
| void * | , | |||
| unsigned | , | |||
| long | , | |||
| long | , | |||
| long | , | |||
| long | ||||
| ) |
Definition at line 453 of file loop.c.
References GFS_STATIC, and gomp_parallel_loop_start().
Here is the call graph for this function:

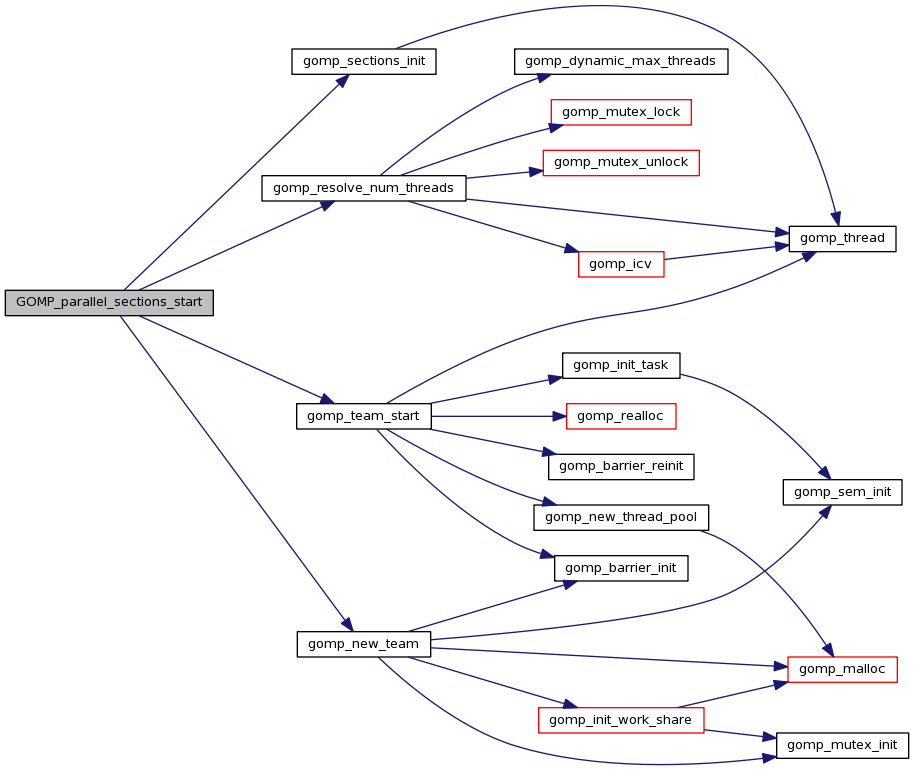
| void GOMP_parallel_sections_start | ( | void(*)(void *) | , | |
| void * | , | |||
| unsigned | , | |||
| unsigned | ||||
| ) |
Definition at line 134 of file sections.c.
References gomp_new_team(), gomp_resolve_num_threads(), gomp_sections_init(), gomp_team_start(), and gomp_team::work_shares.
Referenced by test_2().
Here is the call graph for this function:

Here is the caller graph for this function:

| void GOMP_parallel_start | ( | void(*)(void *) | , | |
| void * | , | |||
| unsigned | ||||
| ) |
Definition at line 105 of file parallel.c.
References gomp_new_team(), gomp_resolve_num_threads(), and gomp_team_start().
Referenced by main(), test(), and test_1().
Here is the call graph for this function:

Here is the caller graph for this function:

| void GOMP_sections_end | ( | void | ) |
Definition at line 150 of file sections.c.
References gomp_work_share_end().
Referenced by f_1().
Here is the call graph for this function:

Here is the caller graph for this function:

| void GOMP_sections_end_nowait | ( | void | ) |
Definition at line 156 of file sections.c.
References gomp_work_share_end_nowait().
Referenced by f_2().
Here is the call graph for this function:

Here is the caller graph for this function:

| unsigned GOMP_sections_next | ( | void | ) |
Definition at line 107 of file sections.c.
References e, gomp_iter_dynamic_next_locked(), gomp_mutex_lock(), gomp_mutex_unlock(), gomp_thread(), and thr.
Referenced by f_1(), and f_2().
Here is the call graph for this function:

Here is the caller graph for this function:

| unsigned GOMP_sections_start | ( | unsigned | ) |
Definition at line 69 of file sections.c.
References e, gomp_iter_dynamic_next_locked(), gomp_mutex_lock(), gomp_mutex_unlock(), gomp_sections_init(), gomp_thread(), gomp_work_share_init_done(), gomp_work_share_start(), and thr.
Referenced by f_1().
Here is the call graph for this function:

Here is the caller graph for this function:

| void GOMP_single_copy_end | ( | void * | ) |
Definition at line 92 of file single.c.
References gomp_team::barrier, gomp_team_barrier_wait(), gomp_thread(), gomp_work_share_end_nowait(), and thr.
Referenced by f_copy().
Here is the call graph for this function:

Here is the caller graph for this function:

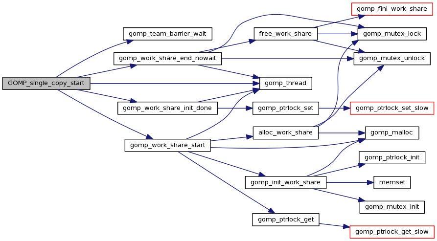
| void* GOMP_single_copy_start | ( | void | ) |
Definition at line 63 of file single.c.
References gomp_team_barrier_wait(), gomp_thread(), gomp_work_share_end_nowait(), gomp_work_share_init_done(), gomp_work_share_start(), and thr.
Referenced by f_copy().
Here is the call graph for this function:

Here is the caller graph for this function:

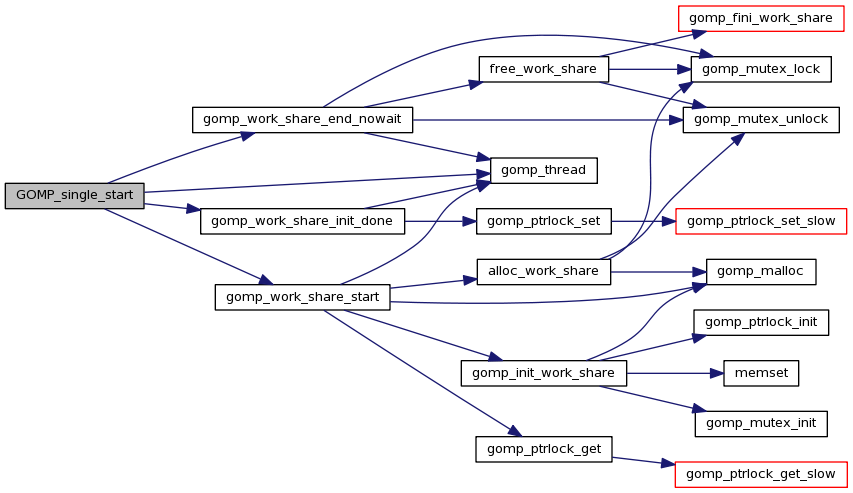
| bool GOMP_single_start | ( | void | ) |
Definition at line 35 of file single.c.
References gomp_thread(), gomp_work_share_end_nowait(), gomp_work_share_init_done(), gomp_work_share_start(), and thr.
Referenced by f_nocopy().
Here is the call graph for this function:

Here is the caller graph for this function:

| void GOMP_task | ( | void(*)(void *) | , | |
| void * | , | |||
| void(*)(void *, void *) | , | |||
| long | , | |||
| long | , | |||
| bool | , | |||
| unsigned | ||||
| ) |
| void GOMP_taskwait | ( | void | ) |
Definition at line 281 of file task.c.
References gomp_team::barrier, gomp_task::children, gomp_task::fn, gomp_task::fn_data, gomp_clear_parent(), gomp_finish_task(), gomp_mutex_lock(), gomp_mutex_unlock(), gomp_sem_wait(), GOMP_TASK_TIED, GOMP_TASK_WAITING, gomp_team_barrier_clear_task_pending(), gomp_thread(), gomp_task::in_taskwait, gomp_task::kind, gomp_task::next_child, gomp_task::next_queue, gomp_task::prev_child, gomp_task::prev_queue, gomp_team::task_count, gomp_team::task_lock, gomp_team::task_queue, gomp_team::task_running_count, gomp_task::taskwait_sem, and thr.
Here is the call graph for this function:

1.4.7