
| Interface | Description |
|---|---|
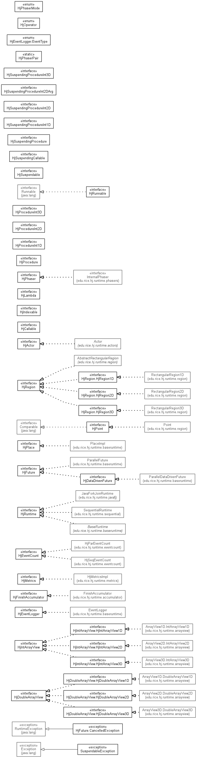
| HjActor<MessageType> |
Interface for an Actor.
|
| HjCallable<V> |
This is equivalent of the
Callable class for Habanero-Java. |
| HjDataDrivenFuture<V> |
A Future that may be explicitly completed by setting its value using the
put() method. |
| HjDoubleArrayView |
A view on a 1-D Java array.
|
| HjDoubleArrayView.HjDoubleArrayView1D |
A 1-D view on a 1-D Java array.
|
| HjDoubleArrayView.HjDoubleArrayView2D |
A 2-D view on a 1-D Java array.
|
| HjDoubleArrayView.HjDoubleArrayView3D |
A 3-D view on a 1-D Java array.
|
| HjEventCount |
An eventcount is an object that keeps a count of the number of events in a particular class that have occurred so far
in the execution of the system.
|
| HjEventLogger |
TODO Add javadoc.
|
| HjFinishAccumulator |
Finish accumulators are a construct that support predefined parallel reductions for dynamic task parallelism.
|
| HjFuture<V> |
HJ also includes support for async tasks with return values in the form of futures .
|
| HjIndexable<T> |
Interface to mark classes that can be indexed by integers.
|
| HjIntArrayView |
A view on a 1-D Java array.
|
| HjIntArrayView.HjIntArrayView1D |
A 1-D view on a 1-D Java array.
|
| HjIntArrayView.HjIntArrayView2D |
A 2-D view on a 1-D Java array.
|
| HjIntArrayView.HjIntArrayView3D |
A 3-D view on a 1-D Java array.
|
| HjLambda<T,V> |
Simple functional interface taking one parameter and returning a value.
|
| HjMetrics |
An interface to report the metrics result.
|
| HjPhaser |
Phasers are a new coordination construct that unifies collective and point-to-point synchronizations.
|
| HjPlace |
The place construct in HJ provides a way for the programmer to specify affinity among async tasks.
|
| HjPoint |
A point represents an ordered tuplet of n terms, (a0, a1, a2, ..., an-1) where n is the rank of the space in which
the point is located.
|
| HjProcedure<T> |
An interface representing a function of 1 parameter.
|
| HjProcedureInt1D |
An interface representing a function of 1 integer parameter.
|
| HjProcedureInt2D |
An interface representing a function of 2 integer parameters.
|
| HjProcedureInt3D |
An interface representing a function of 3 integer parameters.
|
| HjRegion |
A region represents a (sparse or dense) k-dimensional space of points.
|
| HjRegion.HjRegion1D |
Abstraction for a 1-D region.
|
| HjRegion.HjRegion2D |
Abstraction for a 2-D region.
|
| HjRegion.HjRegion3D |
Abstraction for a 3-D region.
|
| HjRunnable |
This interface is designed to provide a common protocol for objects that wish to execute code while they are active.
|
| HjRuntime |
The HjRuntime interface support by all runtime implementations.
|
| HjSuspendable |
This interface is designed to provide a common protocol for objects that wish to execute (possibly thread-blocking)
code while they are active.
|
| HjSuspendingCallable<V> |
This is equivalent of the
Callable class for Habanero-Java. |
| HjSuspendingProcedure<T> |
An interface representing a function of 1 parameter.
|
| HjSuspendingProcedureInt1D |
An interface representing a function of 1 integer parameter.
|
| HjSuspendingProcedureInt2D |
An interface representing a function of 2 integer parameters where the body may suspend.
|
| HjSuspendingProcedureInt2DArg |
An interface representing a function of 3 parameters.
|
| HjSuspendingProcedureInt3D |
An interface representing a function of 3 integer parameters.
|
| Class | Description |
|---|---|
| HjPhaserPair |
A HjPhaserPair represents a tuple of a phaser and the corresponding registration mode.
|
| Enum | Description |
|---|---|
| HjEventLogger.EventType |
The event types supported in the logger.
|
| HjOperator |
An operator used in parallel reductions by finish accumulators.
|
| HjPhaserMode |
The allowed phaser modes.
|
| Exception | Description |
|---|---|
| HjFuture.CancelledException |
Exception returned
|
| SuspendableException |
SuspendableException is an exception used to mark tasks that can possibly suspend. |
Copyright © 2015 Rice University - Department of Computer Science. All rights reserved.