|
HPCToolkit
|
#include "binarytree_uwi.h"

Go to the source code of this file.
Functions | |
| void | libunw_unw_init_cursor (hpcrun_unw_cursor_t *cursor, void *context) |
| btuwi_status_t | libunw_build_intervals (char *beg_insn, unsigned int len) |
| bool | libunw_finalize_cursor (hpcrun_unw_cursor_t *cursor) |
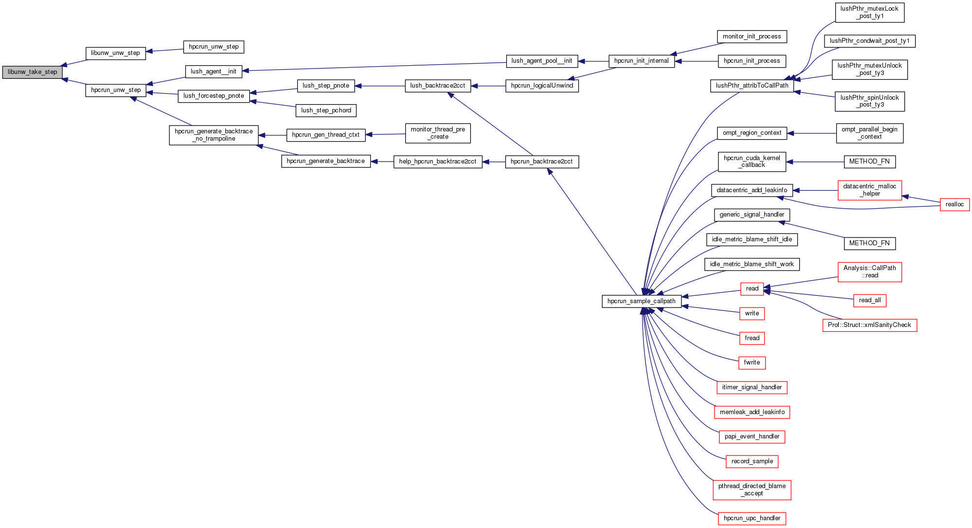
| step_state | libunw_take_step (hpcrun_unw_cursor_t *cursor) |
| step_state | libunw_unw_step (hpcrun_unw_cursor_t *cursor) |
| void | libunw_uw_recipe_tostr (void *uwr, char str[]) |
| btuwi_status_t libunw_build_intervals | ( | char * | beg_insn, |
| unsigned int | len | ||
| ) |
Definition at line 310 of file libunw_intervals.c.


| bool libunw_finalize_cursor | ( | hpcrun_unw_cursor_t * | cursor | ) |
Definition at line 210 of file libunw_intervals.c.


| step_state libunw_take_step | ( | hpcrun_unw_cursor_t * | cursor | ) |
Definition at line 229 of file libunw_intervals.c.


| void libunw_unw_init_cursor | ( | hpcrun_unw_cursor_t * | cursor, |
| void * | context | ||
| ) |
Definition at line 266 of file libunw_intervals.c.


| step_state libunw_unw_step | ( | hpcrun_unw_cursor_t * | cursor | ) |
Definition at line 347 of file libunw_intervals.c.


| void libunw_uw_recipe_tostr | ( | void * | uwr, |
| char | str[] | ||
| ) |