|
HPCToolkit
|


Go to the source code of this file.
Functions | |
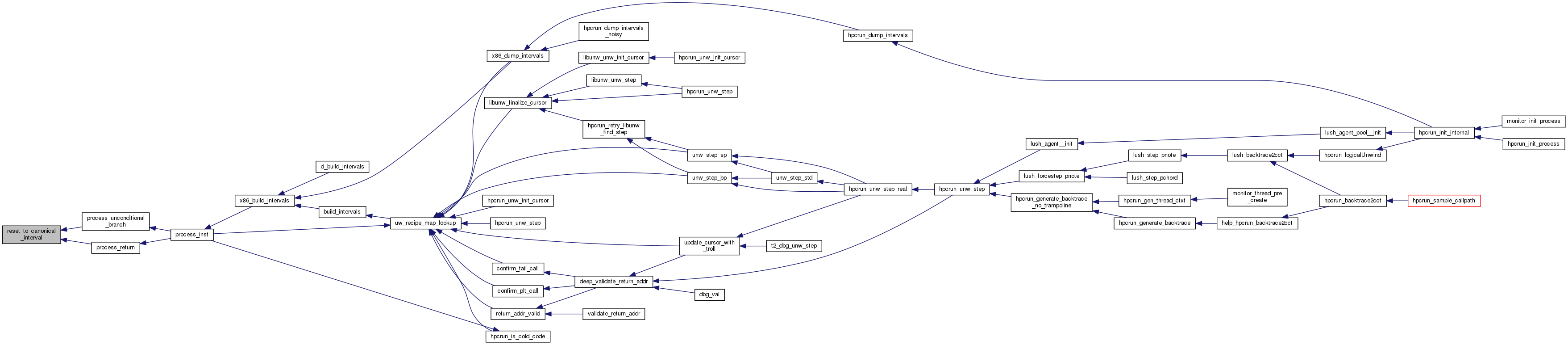
| void | reset_to_canonical_interval (xed_decoded_inst_t *xptr, unwind_interval **next, bool irdebug, interval_arg_t *iarg) |
| void reset_to_canonical_interval | ( | xed_decoded_inst_t * | xptr, |
| unwind_interval ** | next, | ||
| bool | irdebug, | ||
| interval_arg_t * | iarg | ||
| ) |
Definition at line 76 of file x86-canonical.c.

