|
HPCToolkit
|
#include <stdlib.h>#include <stddef.h>#include <stdint.h>#include <inttypes.h>#include <stdbool.h>#include <ucontext.h>#include <include/hpctoolkit-config.h>#include <monitor.h>#include <libunwind.h>#include <fnbounds/fnbounds_interface.h>#include <messages/messages.h>#include <hpcrun/hpcrun_stats.h>#include <unwind/common/unw-datatypes.h>#include <unwind/common/unwind.h>#include <unwind/common/uw_recipe_map.h>#include <unwind/common/binarytree_uwi.h>#include <unwind/common/libunw_intervals.h>#include <utilities/arch/context-pc.h>
Go to the source code of this file.
Macros | |
| #define | UNW_LOCAL_ONLY |
Functions | |
| void | hpcrun_unw_init (void) |
| int | hpcrun_unw_get_ip_reg (hpcrun_unw_cursor_t *cursor, void **val) |
| int | hpcrun_unw_get_ip_unnorm_reg (hpcrun_unw_cursor_t *cursor, void **val) |
| int | hpcrun_unw_get_ip_norm_reg (hpcrun_unw_cursor_t *cursor, ip_normalized_t *val) |
| void * | hpcrun_unw_get_ra_loc (hpcrun_unw_cursor_t *c) |
| void | hpcrun_unw_init_cursor (hpcrun_unw_cursor_t *cursor, void *context) |
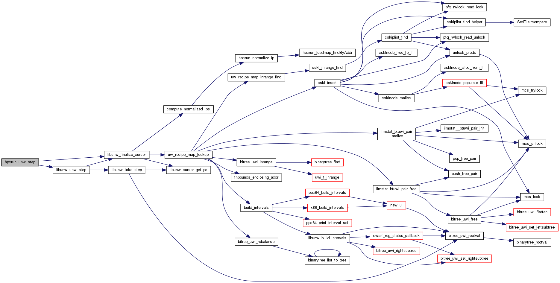
| step_state | hpcrun_unw_step (hpcrun_unw_cursor_t *cursor) |
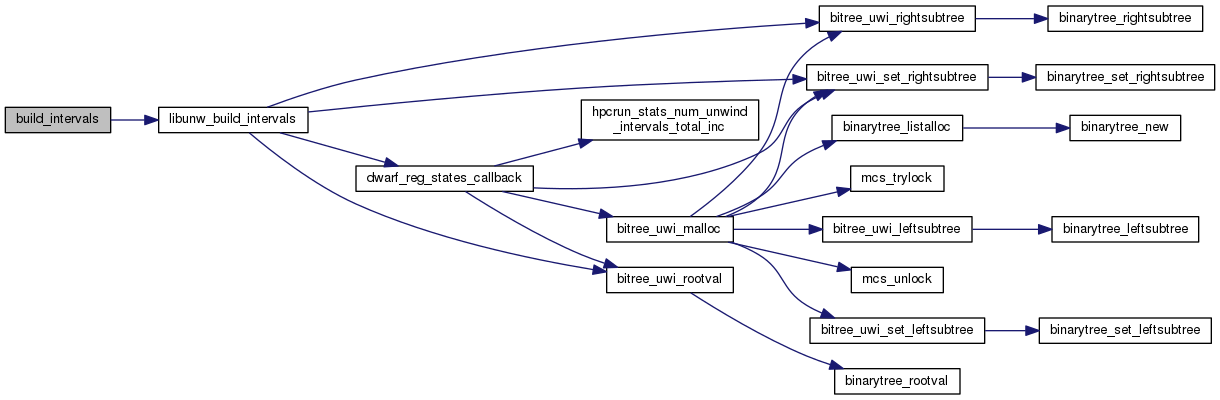
| btuwi_status_t | build_intervals (char *ins, unsigned int len, unwinder_t uw) |
| void | uw_recipe_tostr (void *uwr, char str[], unwinder_t uw) |
| #define UNW_LOCAL_ONLY |
Definition at line 74 of file libunw-unwind.c.
| btuwi_status_t build_intervals | ( | char * | ins, |
| unsigned int | len, | ||
| unwinder_t | uw | ||
| ) |
| int hpcrun_unw_get_ip_norm_reg | ( | hpcrun_unw_cursor_t * | cursor, |
| ip_normalized_t * | val | ||
| ) |
Definition at line 143 of file libunw-unwind.c.
| int hpcrun_unw_get_ip_reg | ( | hpcrun_unw_cursor_t * | cursor, |
| void ** | val | ||
| ) |
Definition at line 127 of file libunw-unwind.c.
| int hpcrun_unw_get_ip_unnorm_reg | ( | hpcrun_unw_cursor_t * | cursor, |
| void ** | val | ||
| ) |
Definition at line 136 of file libunw-unwind.c.
| void* hpcrun_unw_get_ra_loc | ( | hpcrun_unw_cursor_t * | c | ) |
Definition at line 154 of file libunw-unwind.c.
| void hpcrun_unw_init | ( | void | ) |
| void hpcrun_unw_init_cursor | ( | hpcrun_unw_cursor_t * | cursor, |
| void * | context | ||
| ) |
| step_state hpcrun_unw_step | ( | hpcrun_unw_cursor_t * | cursor | ) |
| void uw_recipe_tostr | ( | void * | uwr, |
| char | str[], | ||
| unwinder_t | uw | ||
| ) |