|
HPCToolkit
|
#include <stdio.h>#include <stdlib.h>#include <stddef.h>#include <stdint.h>#include <stdbool.h>#include <stdarg.h>#include <inttypes.h>#include "hpcio.h"

Go to the source code of this file.
Classes | |
| union | hpcfmt_byte8_union_t |
| struct | hpcfmt_str_t |
| struct | hpcfmt_nvpair_t |
| struct | metric_aux_info_s |
Macros | |
| #define | HPCFMT_ThrowIfError(v) if ( (v) != HPCFMT_OK ) { return HPCFMT_ERR; } |
| #define | HPCFMT_List(t) list_of_ ## t |
| #define | HPCFMT_ListRep(t) |
| #define | HPCFMT_List_declare(t) typedef HPCFMT_ListRep(t) HPCFMT_List(t) |
Typedefs | |
| typedef uint64_t | hpcfmt_vma_t |
| typedef uint64_t | hpcfmt_uint_t |
| typedef void * | hpcfmt_alloc_fn(size_t nbytes) |
| typedef void | hpcfmt_free_fn(void *mem) |
| typedef struct hpcfmt_str_t | hpcfmt_str_t |
| typedef struct hpcfmt_nvpair_t | hpcfmt_nvpair_t |
| typedef struct metric_aux_info_s | metric_aux_info_t |
Enumerations | |
| enum | { HPCFMT_OK = 1, HPCFMT_ERR = -1, HPCFMT_EOF = -2 } |
Functions | |
| int | hpcfmt_fread (void *data, size_t size, FILE *infs) |
| int | hpcfmt_fwrite (void *data, size_t size, FILE *outfs) |
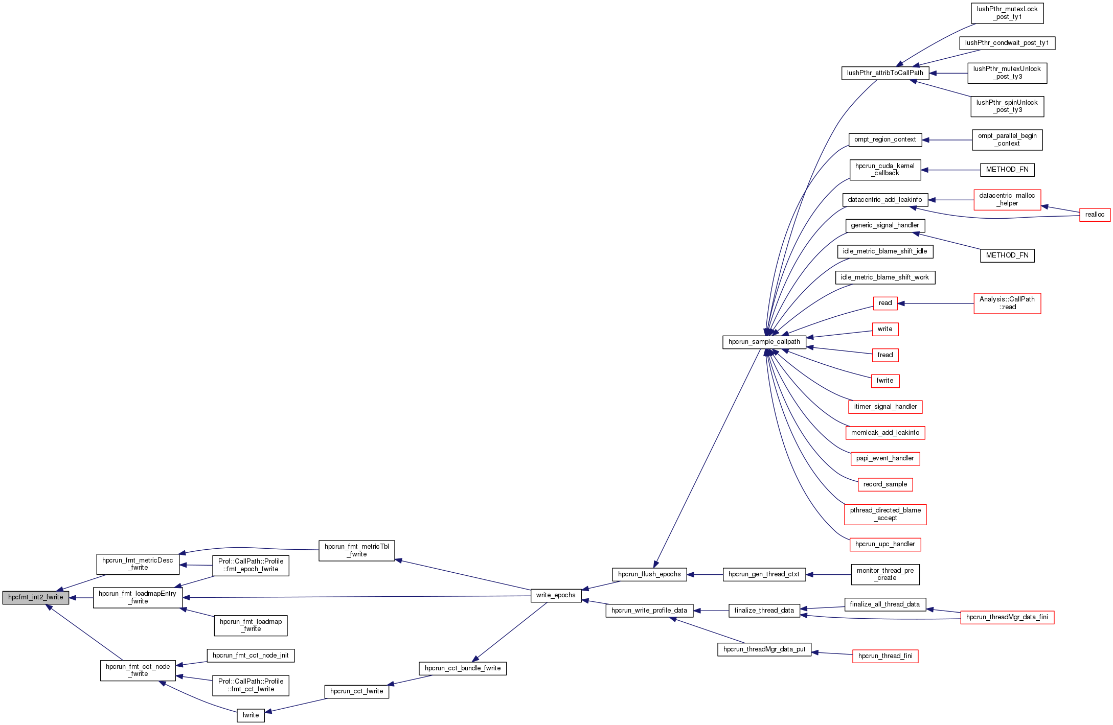
| static int | hpcfmt_int2_fread (uint16_t *val, FILE *infs) |
| static int | hpcfmt_int4_fread (uint32_t *val, FILE *infs) |
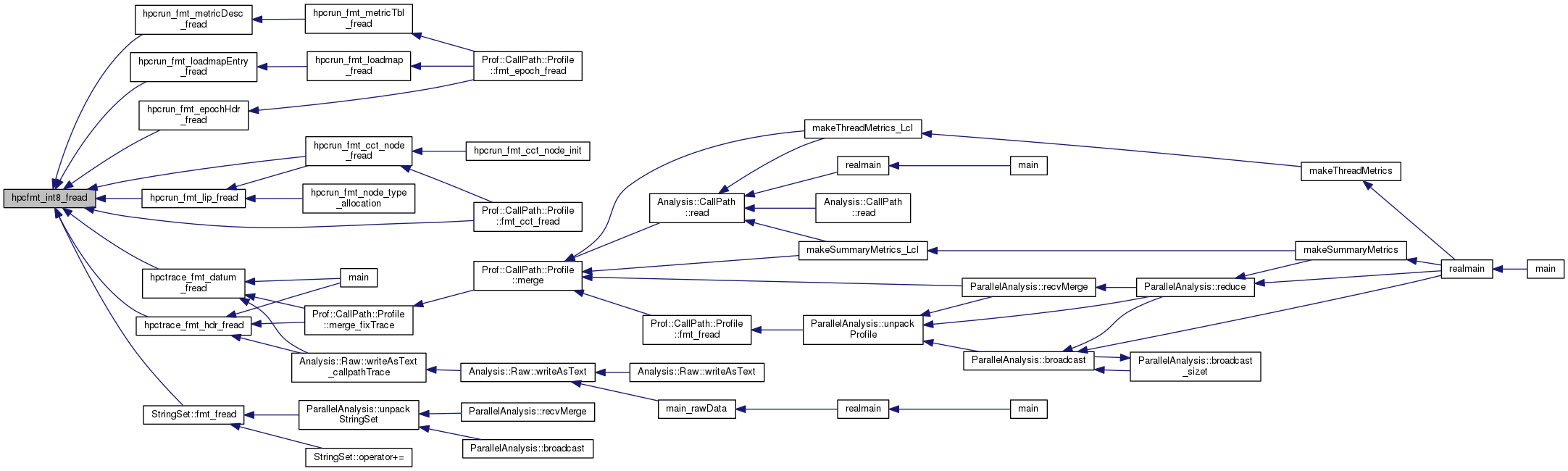
| static int | hpcfmt_int8_fread (uint64_t *val, FILE *infs) |
| static int | hpcfmt_intX_fread (uint8_t *val, size_t size, FILE *infs) |
| static int | hpcfmt_real8_fread (double *val, FILE *infs) |
| static int | hpcfmt_int2_fwrite (uint16_t val, FILE *outfs) |
| static int | hpcfmt_int4_fwrite (uint32_t val, FILE *outfs) |
| static int | hpcfmt_int8_fwrite (uint64_t val, FILE *outfs) |
| static int | hpcfmt_intX_fwrite (uint8_t *val, size_t size, FILE *outfs) |
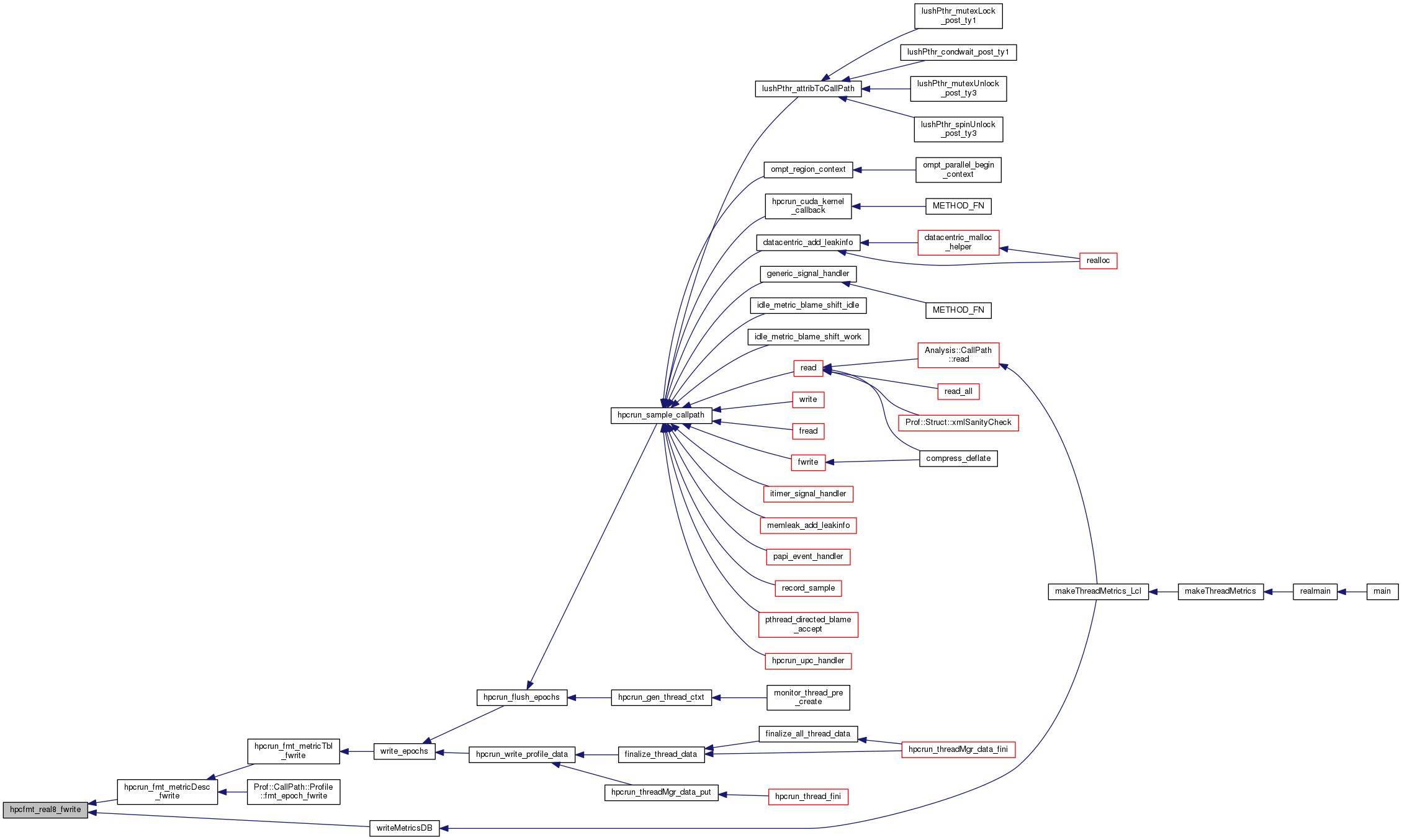
| static int | hpcfmt_real8_fwrite (double val, FILE *outfs) |
| int | hpcfmt_str_fread (char **str, FILE *infs, hpcfmt_alloc_fn alloc) |
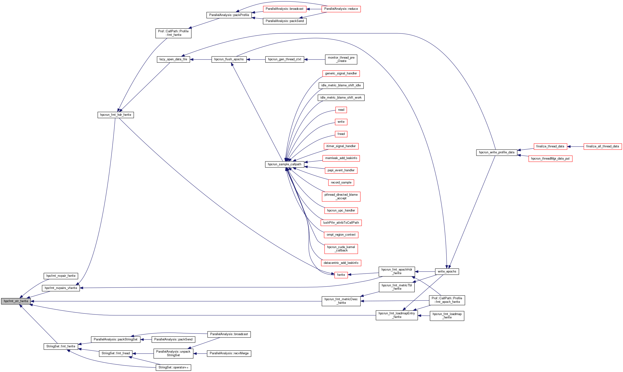
| int | hpcfmt_str_fwrite (const char *str, FILE *outfs) |
| void | hpcfmt_str_free (const char *str, hpcfmt_free_fn dealloc) |
| static const char * | hpcfmt_str_ensure (const char *x) |
| int | hpcfmt_nvpair_fwrite (hpcfmt_nvpair_t *nvp, FILE *fs) |
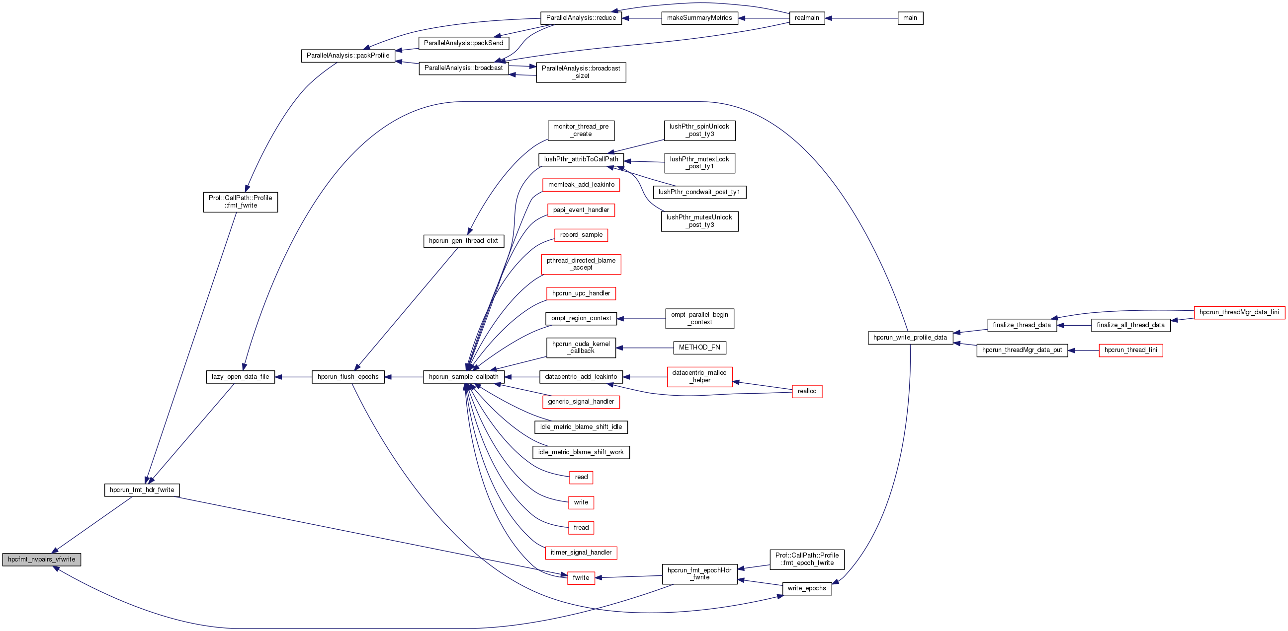
| int | hpcfmt_nvpairs_vfwrite (FILE *out, va_list args) |
| int | hpcfmt_nvpair_fread (hpcfmt_nvpair_t *inp, FILE *infs, hpcfmt_alloc_fn alloc) |
| int | hpcfmt_nvpair_fprint (hpcfmt_nvpair_t *nvp, FILE *fs, const char *pre) |
| HPCFMT_List_declare (hpcfmt_nvpair_t) | |
| int | hpcfmt_nvpairList_fread (HPCFMT_List(hpcfmt_nvpair_t) *nvps, FILE *infs, hpcfmt_alloc_fn alloc) |
| int | hpcfmt_nvpairList_fprint (const HPCFMT_List(hpcfmt_nvpair_t) *nvps, FILE *fs, const char *pre) |
| const char * | hpcfmt_nvpairList_search (const HPCFMT_List(hpcfmt_nvpair_t) *lst, const char *name) |
| void | hpcfmt_nvpairList_free (HPCFMT_List(hpcfmt_nvpair_t) *nvps, hpcfmt_free_fn dealloc) |
| #define HPCFMT_List_declare | ( | t | ) | typedef HPCFMT_ListRep(t) HPCFMT_List(t) |
| #define HPCFMT_ListRep | ( | t | ) |
| #define HPCFMT_ThrowIfError | ( | v | ) | if ( (v) != HPCFMT_OK ) { return HPCFMT_ERR; } |
| typedef struct hpcfmt_nvpair_t hpcfmt_nvpair_t |
| typedef struct hpcfmt_str_t hpcfmt_str_t |
| typedef uint64_t hpcfmt_uint_t |
| typedef uint64_t hpcfmt_vma_t |
| typedef struct metric_aux_info_s metric_aux_info_t |
| int hpcfmt_fread | ( | void * | data, |
| size_t | size, | ||
| FILE * | infs | ||
| ) |
| int hpcfmt_fwrite | ( | void * | data, |
| size_t | size, | ||
| FILE * | outfs | ||
| ) |
|
inlinestatic |
|
inlinestatic |
|
inlinestatic |
|
inlinestatic |
|
inlinestatic |
|
inlinestatic |
|
inlinestatic |
|
inlinestatic |
| HPCFMT_List_declare | ( | hpcfmt_nvpair_t | ) |
| int hpcfmt_nvpair_fprint | ( | hpcfmt_nvpair_t * | nvp, |
| FILE * | fs, | ||
| const char * | pre | ||
| ) |
| int hpcfmt_nvpair_fread | ( | hpcfmt_nvpair_t * | inp, |
| FILE * | infs, | ||
| hpcfmt_alloc_fn | alloc | ||
| ) |
| int hpcfmt_nvpair_fwrite | ( | hpcfmt_nvpair_t * | nvp, |
| FILE * | fs | ||
| ) |
| int hpcfmt_nvpairList_fprint | ( | const HPCFMT_List(hpcfmt_nvpair_t) * | nvps, |
| FILE * | fs, | ||
| const char * | pre | ||
| ) |
| int hpcfmt_nvpairList_fread | ( | HPCFMT_List(hpcfmt_nvpair_t) * | nvps, |
| FILE * | infs, | ||
| hpcfmt_alloc_fn | alloc | ||
| ) |
| void hpcfmt_nvpairList_free | ( | HPCFMT_List(hpcfmt_nvpair_t) * | nvps, |
| hpcfmt_free_fn | dealloc | ||
| ) |
| const char* hpcfmt_nvpairList_search | ( | const HPCFMT_List(hpcfmt_nvpair_t) * | lst, |
| const char * | name | ||
| ) |
| int hpcfmt_nvpairs_vfwrite | ( | FILE * | out, |
| va_list | args | ||
| ) |
|
inlinestatic |
|
inlinestatic |
|
inlinestatic |
| int hpcfmt_str_fread | ( | char ** | str, |
| FILE * | infs, | ||
| hpcfmt_alloc_fn | alloc | ||
| ) |
| void hpcfmt_str_free | ( | const char * | str, |
| hpcfmt_free_fn | dealloc | ||
| ) |