|
HPCToolkit
|


Go to the source code of this file.
Classes | |
| struct | interval_s |
Macros | |
| #define | MAX_INTERVAL_STR 64 |
Typedefs | |
| typedef struct interval_s | interval_t |
Functions | |
| int | interval_t_cmp (void *p1, void *p2) |
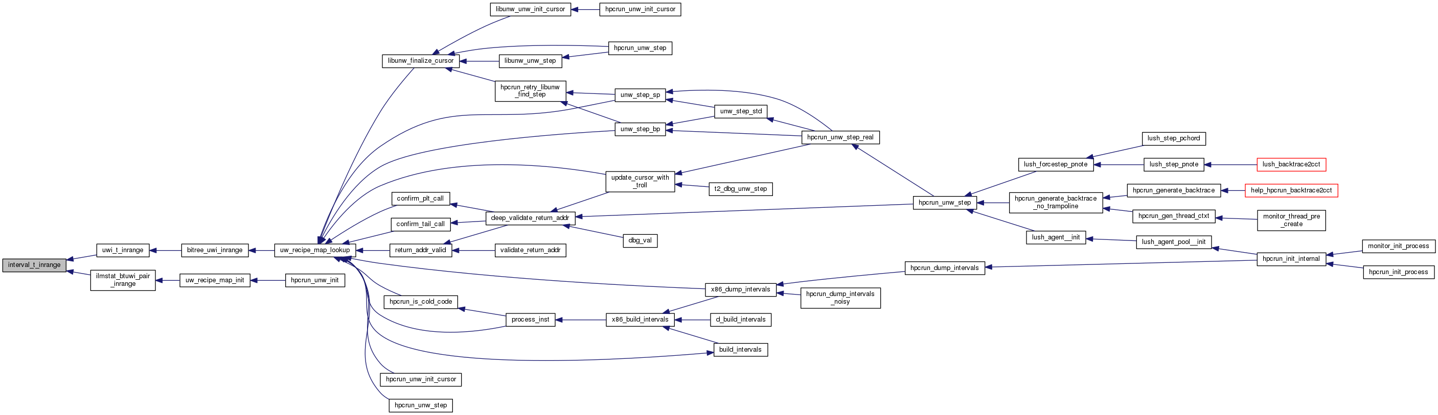
| int | interval_t_inrange (void *interval, void *address) |
| void | interval_t_tostr (void *interval, char result[]) |
| void | interval_t_print (interval_t *interval) |
| char * | interval_maxspaces () |
| #define MAX_INTERVAL_STR 64 |
Definition at line 20 of file interval_t.h.
| typedef struct interval_s interval_t |
| char* interval_maxspaces | ( | ) |
Definition at line 65 of file interval_t.c.
| int interval_t_cmp | ( | void * | p1, |
| void * | p2 | ||
| ) |
| int interval_t_inrange | ( | void * | interval, |
| void * | address | ||
| ) |
| void interval_t_print | ( | interval_t * | interval | ) |
| void interval_t_tostr | ( | void * | interval, |
| char | result[] | ||
| ) |