HPCToolkit
fnbounds_static.c File Reference
#include <assert.h>
#include "fnbounds_interface.h"
#include "fnbounds_file_header.h"
#include <loadmap.h>
#include <files.h>
Include dependency graph for fnbounds_static.c:

Go to the source code of this file.

Functions

int fnbounds_init ()
 
fnbounds_table_t fnbounds_fetch_executable_table (void)
 
int fnbounds_query (void *pc)
 
int fnbounds_add (char *module_name, void *start, void *end)
 
bool fnbounds_enclosing_addr (void *ip, void **start, void **end, load_module_t **lm)
 
void fnbounds_fini ()
 
void fnbounds_release_lock (void)
 

Variables

unsigned long hpcrun_nm_addrs []
 
unsigned long hpcrun_nm_addrs_len
 
unsigned long hpcrun_reference_offset
 
int hpcrun_is_relocatable
 
static load_module_tfnbounds_executable_dso = NULL
 

Function Documentation

◆ fnbounds_add()

int fnbounds_add ( char *  module_name,
void *  start,
void *  end 
)

Definition at line 127 of file fnbounds_static.c.

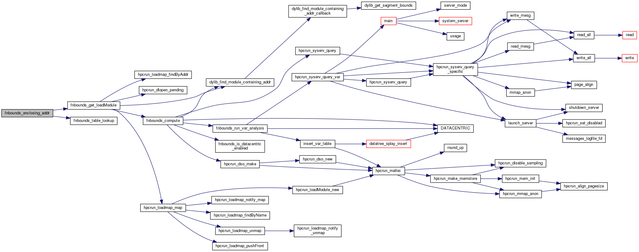
◆ fnbounds_enclosing_addr()

bool fnbounds_enclosing_addr ( void *  ip,
void **  start,
void **  end,
load_module_t **  lm 
)

Definition at line 135 of file fnbounds_static.c.

Here is the call graph for this function:

◆ fnbounds_fetch_executable_table()

fnbounds_table_t fnbounds_fetch_executable_table ( void  )

Definition at line 111 of file fnbounds_static.c.

Here is the call graph for this function:

◆ fnbounds_fini()

void fnbounds_fini ( )

Definition at line 148 of file fnbounds_static.c.

Here is the call graph for this function:

◆ fnbounds_init()

int fnbounds_init ( )

Definition at line 89 of file fnbounds_static.c.

Here is the call graph for this function:

◆ fnbounds_query()

int fnbounds_query ( void *  pc)

Definition at line 119 of file fnbounds_static.c.

◆ fnbounds_release_lock()

void fnbounds_release_lock ( void  )

Definition at line 154 of file fnbounds_static.c.

Variable Documentation

◆ fnbounds_executable_dso

load_module_t* fnbounds_executable_dso = NULL
static

Definition at line 81 of file fnbounds_static.c.

◆ hpcrun_is_relocatable

int hpcrun_is_relocatable

◆ hpcrun_nm_addrs

unsigned long hpcrun_nm_addrs[]

◆ hpcrun_nm_addrs_len

unsigned long hpcrun_nm_addrs_len

◆ hpcrun_reference_offset

unsigned long hpcrun_reference_offset