|
HPCToolkit
|
#include "disabled.h"
Go to the source code of this file.
Functions | |
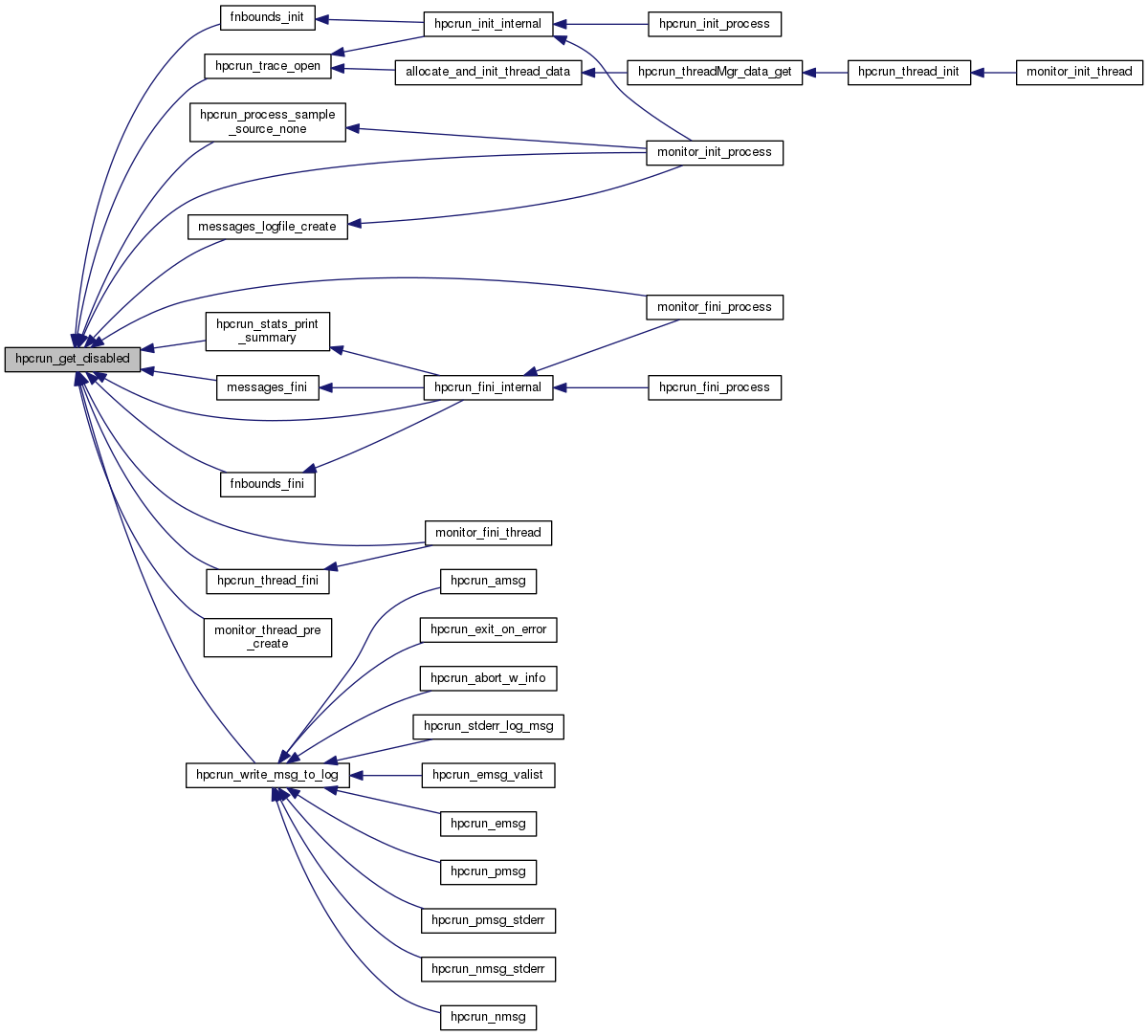
| bool | hpcrun_get_disabled (void) |
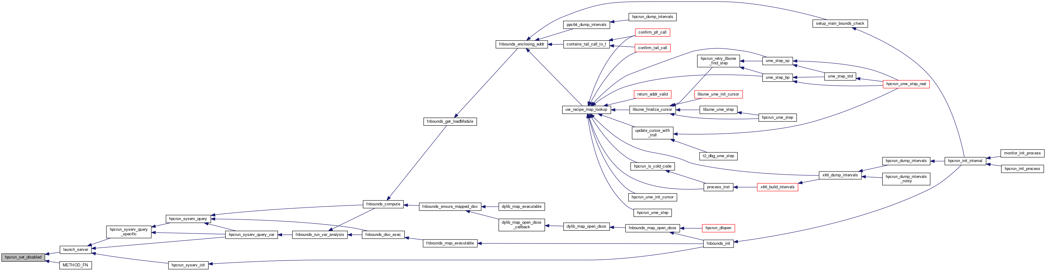
| void | hpcrun_set_disabled (void) |
Variables | |
| static bool | hpcrun_is_disabled = false |
| bool hpcrun_get_disabled | ( | void | ) |
| void hpcrun_set_disabled | ( | void | ) |
|
static |
Definition at line 72 of file disabled.c.