|
HPCToolkit
|
#include "hpcrun_dlfns.h"#include "fnbounds_interface.h"#include "sample_event.h"#include "thread_data.h"#include <messages/messages.h>#include <lib/prof-lean/spinlock.h>#include <monitor.h>
Go to the source code of this file.
Functions | |
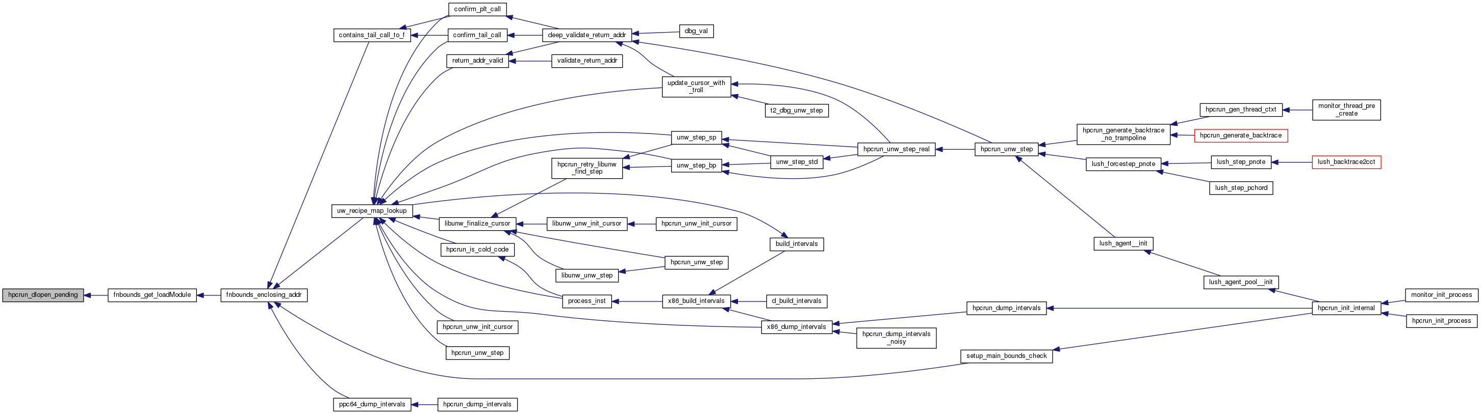
| long | hpcrun_dlopen_pending (void) |
| static void | hpcrun_dlopen_write_lock (void) |
| static void | hpcrun_dlopen_write_unlock (void) |
| static void | hpcrun_dlopen_downgrade_lock (void) |
| int | hpcrun_dlopen_read_lock (void) |
| void | hpcrun_dlopen_read_unlock (void) |
| void | hpcrun_pre_dlopen (const char *path, int flags) |
| void | hpcrun_dlopen (const char *module_name, int flags, void *handle) |
| void | hpcrun_dlclose (void *handle) |
| void | hpcrun_post_dlclose (void *handle, int ret) |
Variables | |
| static spinlock_t | dlopen_lock = SPINLOCK_UNLOCKED |
| static atomic_long | dlopen_num_readers = ATOMIC_VAR_INIT(0) |
| static volatile long | dlopen_num_writers = 0 |
| static int | dlopen_writer_tid = -1 |
| static atomic_long | num_dlopen_pending = ATOMIC_VAR_INIT(0) |
| void hpcrun_dlclose | ( | void * | handle | ) |
Definition at line 213 of file hpcrun_dlfns.c.


| void hpcrun_dlopen | ( | const char * | module_name, |
| int | flags, | ||
| void * | handle | ||
| ) |
Definition at line 193 of file hpcrun_dlfns.c.


|
static |
| long hpcrun_dlopen_pending | ( | void | ) |
| int hpcrun_dlopen_read_lock | ( | void | ) |
Definition at line 156 of file hpcrun_dlfns.c.


| void hpcrun_dlopen_read_unlock | ( | void | ) |
|
static |
Definition at line 114 of file hpcrun_dlfns.c.


|
static |
| void hpcrun_post_dlclose | ( | void * | handle, |
| int | ret | ||
| ) |
Definition at line 225 of file hpcrun_dlfns.c.


| void hpcrun_pre_dlopen | ( | const char * | path, |
| int | flags | ||
| ) |
Definition at line 179 of file hpcrun_dlfns.c.


|
static |
Definition at line 96 of file hpcrun_dlfns.c.
|
static |
Definition at line 97 of file hpcrun_dlfns.c.
|
static |
Definition at line 98 of file hpcrun_dlfns.c.
|
static |
Definition at line 99 of file hpcrun_dlfns.c.
|
static |
Definition at line 100 of file hpcrun_dlfns.c.