HPCToolkit
hpcio.h File Reference
#include <stdio.h>
#include <inttypes.h>
#include <include/uint.h>
Include dependency graph for hpcio.h:
This graph shows which files directly or indirectly include this file:

Go to the source code of this file.

Macros

#define HPCIO_RWBufferSz   (4 * 1024 * 1024)
 

Functions

FILE * hpcio_fopen_w (const char *fnm, int overwrite)
 
FILE * hpcio_fopen_r (const char *fnm)
 
FILE * hpcio_fopen_rw (const char *fnm)
 
int hpcio_fclose (FILE *fs)
 
size_t hpcio_le2_fread (uint16_t *val, FILE *fs)
 
size_t hpcio_le4_fread (uint32_t *val, FILE *fs)
 
size_t hpcio_le8_fread (uint64_t *val, FILE *fs)
 
size_t hpcio_le2_fwrite (uint16_t *val, FILE *fs)
 
size_t hpcio_le4_fwrite (uint32_t *val, FILE *fs)
 
size_t hpcio_le8_fwrite (uint64_t *val, FILE *fs)
 
size_t hpcio_be2_fread (uint16_t *val, FILE *fs)
 
size_t hpcio_be4_fread (uint32_t *val, FILE *fs)
 
size_t hpcio_be8_fread (uint64_t *val, FILE *fs)
 
size_t hpcio_beX_fread (uint8_t *val, size_t size, FILE *fs)
 
size_t hpcio_be2_fwrite (uint16_t *val, FILE *fs)
 
size_t hpcio_be4_fwrite (uint32_t *val, FILE *fs)
 
size_t hpcio_be8_fwrite (uint64_t *val, FILE *fs)
 
size_t hpcio_beX_fwrite (uint8_t *val, size_t size, FILE *fs)
 

Macro Definition Documentation

◆ HPCIO_RWBufferSz

#define HPCIO_RWBufferSz   (4 * 1024 * 1024)

Definition at line 86 of file hpcio.h.

Function Documentation

◆ hpcio_be2_fread()

size_t hpcio_be2_fread ( uint16_t *  val,
FILE *  fs 
)

Definition at line 277 of file hpcio.c.

Here is the caller graph for this function:

◆ hpcio_be2_fwrite()

size_t hpcio_be2_fwrite ( uint16_t *  val,
FILE *  fs 
)

Definition at line 348 of file hpcio.c.

Here is the caller graph for this function:

◆ hpcio_be4_fread()

size_t hpcio_be4_fread ( uint32_t *  val,
FILE *  fs 
)

Definition at line 294 of file hpcio.c.

Here is the caller graph for this function:

◆ hpcio_be4_fwrite()

size_t hpcio_be4_fwrite ( uint32_t *  val,
FILE *  fs 
)

Definition at line 363 of file hpcio.c.

Here is the caller graph for this function:

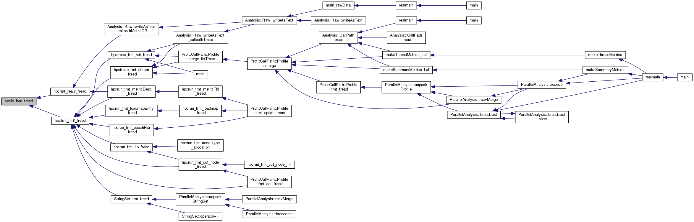
◆ hpcio_be8_fread()

size_t hpcio_be8_fread ( uint64_t *  val,
FILE *  fs 
)

Definition at line 311 of file hpcio.c.

Here is the caller graph for this function:

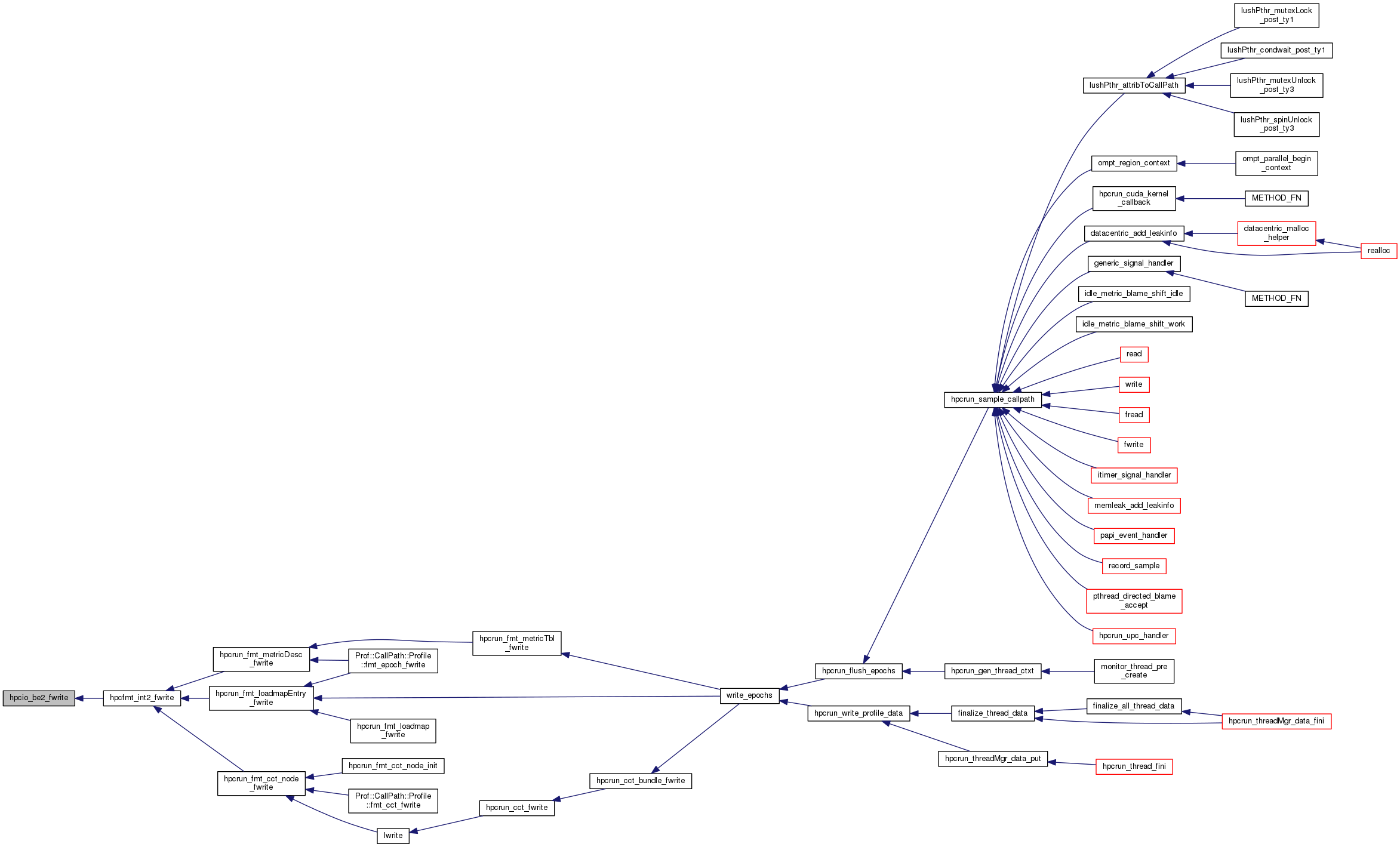
◆ hpcio_be8_fwrite()

size_t hpcio_be8_fwrite ( uint64_t *  val,
FILE *  fs 
)

Definition at line 378 of file hpcio.c.

Here is the caller graph for this function:

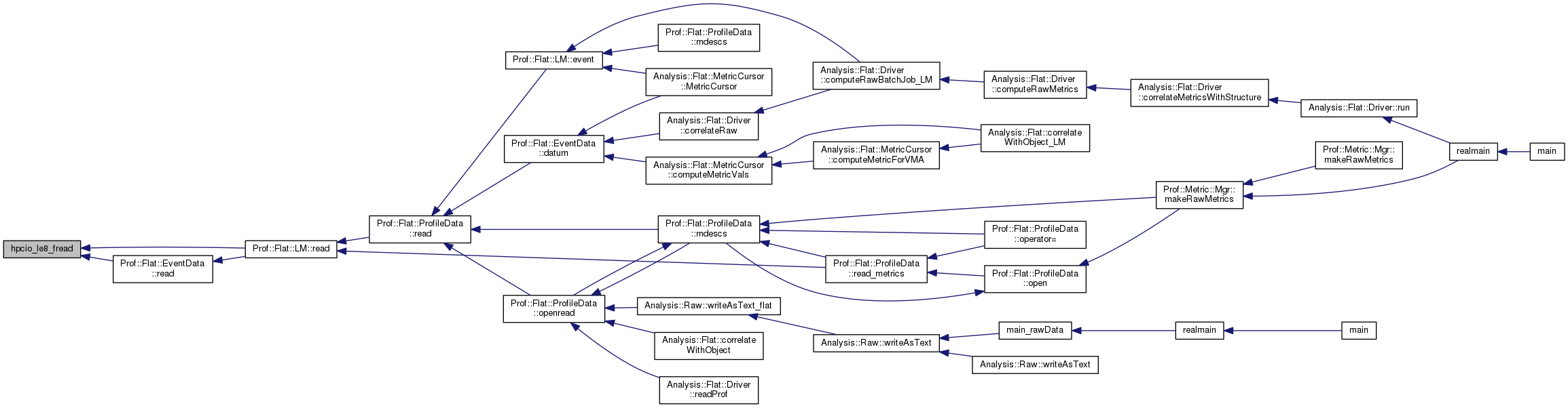
◆ hpcio_beX_fread()

size_t hpcio_beX_fread ( uint8_t *  val,
size_t  size,
FILE *  fs 
)

Definition at line 328 of file hpcio.c.

Here is the caller graph for this function:

◆ hpcio_beX_fwrite()

size_t hpcio_beX_fwrite ( uint8_t *  val,
size_t  size,
FILE *  fs 
)

Definition at line 393 of file hpcio.c.

Here is the caller graph for this function:

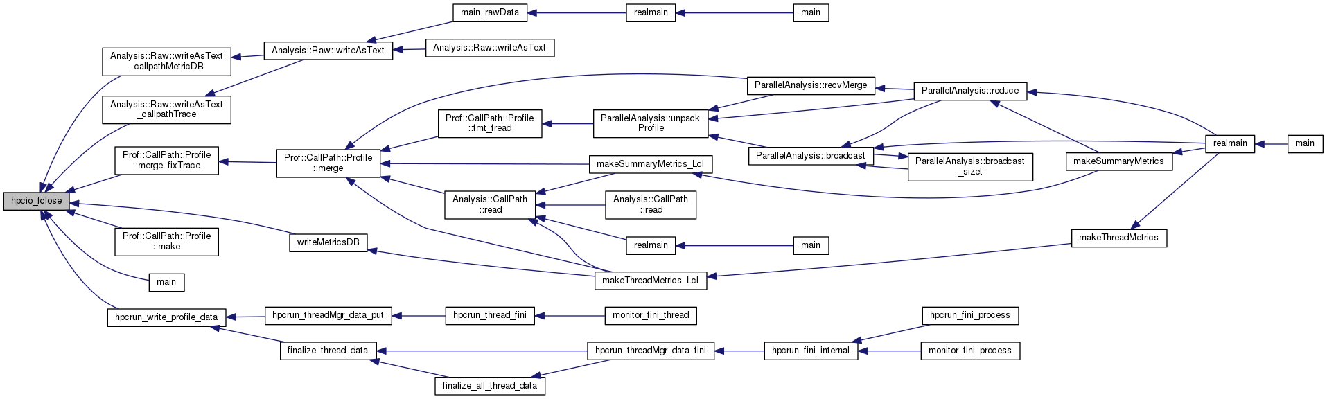
◆ hpcio_fclose()

int hpcio_fclose ( FILE *  fs)

Definition at line 152 of file hpcio.c.

Here is the caller graph for this function:

◆ hpcio_fopen_r()

FILE* hpcio_fopen_r ( const char *  fnm)

Definition at line 134 of file hpcio.c.

Here is the caller graph for this function:

◆ hpcio_fopen_rw()

FILE* hpcio_fopen_rw ( const char *  fnm)

Definition at line 143 of file hpcio.c.

◆ hpcio_fopen_w()

FILE* hpcio_fopen_w ( const char *  fnm,
int  overwrite 
)

Definition at line 100 of file hpcio.c.

Here is the caller graph for this function:

◆ hpcio_le2_fread()

size_t hpcio_le2_fread ( uint16_t *  val,
FILE *  fs 
)

Definition at line 175 of file hpcio.c.

◆ hpcio_le2_fwrite()

size_t hpcio_le2_fwrite ( uint16_t *  val,
FILE *  fs 
)

Definition at line 228 of file hpcio.c.

◆ hpcio_le4_fread()

size_t hpcio_le4_fread ( uint32_t *  val,
FILE *  fs 
)

Definition at line 192 of file hpcio.c.

Here is the caller graph for this function:

◆ hpcio_le4_fwrite()

size_t hpcio_le4_fwrite ( uint32_t *  val,
FILE *  fs 
)

Definition at line 243 of file hpcio.c.

Here is the caller graph for this function:

◆ hpcio_le8_fread()

size_t hpcio_le8_fread ( uint64_t *  val,
FILE *  fs 
)

Definition at line 209 of file hpcio.c.

Here is the caller graph for this function:

◆ hpcio_le8_fwrite()

size_t hpcio_le8_fwrite ( uint64_t *  val,
FILE *  fs 
)

Definition at line 258 of file hpcio.c.

Here is the caller graph for this function: