HPCToolkit
lush-support-rt.h File Reference
#include <stdlib.h>
#include <stdbool.h>
#include <stdint.h>
#include <string.h>
#include <lib/prof-lean/lush/lush-support.h>
#include <unwind/common/unwind.h>
#include <memory/hpcrun-malloc.h>
#include <utilities/ip-normalized.h>
Include dependency graph for lush-support-rt.h:
This graph shows which files directly or indirectly include this file:

Go to the source code of this file.

Classes

struct  lush_lcursor
 
struct  lush_cursor
 

Macros

#define LUSHI_DECL(RET, FN, ARGS)
 

Typedefs

typedef enum lush_step lush_step_t
 
typedef struct lush_lcursor lush_lcursor_t
 
typedef enum lush_cursor_flags lush_cursor_flags_t
 
typedef struct lush_cursor lush_cursor_t
 

Enumerations

enum  lush_step {
  LUSH_STEP_NULL = 0, LUSH_STEP_CONT, LUSH_STEP_END_CHORD, LUSH_STEP_END_PROJ,
  LUSH_STEP_ERROR
}
 
enum  lush_cursor_flags {
  LUSH_CURSOR_FLAGS_NONE = 0x00000000, LUSH_CURSOR_FLAGS_BEG_PPROJ = 0x00000001, LUSH_CURSOR_FLAGS_END_PPROJ = 0x00000002, LUSH_CURSOR_FLAGS_END_LPROJ = 0x00000004,
  LUSH_CURSOR_FLAGS_BEG_PCHORD = 0x00000010, LUSH_CURSOR_FLAGS_END_PCHORD = 0x00000020, LUSH_CURSOR_FLAGS_END_LCHORD = 0x00000040
}
 

Functions

static lush_lip_tlush_lip_clone (lush_lip_t *x)
 
static bool lush_cursor_is_flag (lush_cursor_t *cursor, lush_cursor_flags_t f)
 
static void lush_cursor_set_flag (lush_cursor_t *cursor, lush_cursor_flags_t f)
 
static void lush_cursor_unset_flag (lush_cursor_t *cursor, lush_cursor_flags_t f)
 
static lush_assoc_t lush_cursor_get_assoc (lush_cursor_t *cursor)
 
static void lush_cursor_set_assoc (lush_cursor_t *cursor, lush_assoc_t as)
 
static lush_agentid_t lush_cursor_get_aid (lush_cursor_t *cursor)
 
static void lush_cursor_set_aid (lush_cursor_t *cursor, lush_agentid_t aid)
 
static lush_agentid_t lush_cursor_get_aid_prev (lush_cursor_t *cursor)
 
static void lush_cursor_set_aid_prev (lush_cursor_t *cursor, lush_agentid_t aid)
 
static ip_normalized_t lush_cursor_get_ip_norm (lush_cursor_t *cursor)
 
static void * lush_cursor_get_ip_unnorm (lush_cursor_t *cursor)
 
static lush_lip_tlush_cursor_get_lip (lush_cursor_t *cursor)
 
static hpcrun_unw_cursor_tlush_cursor_get_pcursor (lush_cursor_t *cursor)
 
static lush_lcursor_tlush_cursor_get_lcursor (lush_cursor_t *cursor)
 

Macro Definition Documentation

◆ LUSHI_DECL

#define LUSHI_DECL (   RET,
  FN,
  ARGS 
)
Value:
RET FN ARGS; \
typedef RET (* FN ## _fn_t) ARGS
#define RET

Definition at line 87 of file lush-support-rt.h.

Typedef Documentation

◆ lush_cursor_flags_t

Definition at line 142 of file lush-support-rt.h.

◆ lush_cursor_t

typedef struct lush_cursor lush_cursor_t

Definition at line 163 of file lush-support-rt.h.

◆ lush_lcursor_t

typedef struct lush_lcursor lush_lcursor_t

Definition at line 131 of file lush-support-rt.h.

◆ lush_step_t

typedef enum lush_step lush_step_t

Definition at line 101 of file lush-support-rt.h.

Enumeration Type Documentation

◆ lush_cursor_flags

Enumerator
LUSH_CURSOR_FLAGS_NONE 
LUSH_CURSOR_FLAGS_BEG_PPROJ 
LUSH_CURSOR_FLAGS_END_PPROJ 
LUSH_CURSOR_FLAGS_END_LPROJ 
LUSH_CURSOR_FLAGS_BEG_PCHORD 
LUSH_CURSOR_FLAGS_END_PCHORD 
LUSH_CURSOR_FLAGS_END_LCHORD 

Definition at line 144 of file lush-support-rt.h.

◆ lush_step

enum lush_step
Enumerator
LUSH_STEP_NULL 
LUSH_STEP_CONT 
LUSH_STEP_END_CHORD 
LUSH_STEP_END_PROJ 
LUSH_STEP_ERROR 

Definition at line 103 of file lush-support-rt.h.

Function Documentation

◆ lush_cursor_get_aid()

static lush_agentid_t lush_cursor_get_aid ( lush_cursor_t cursor)
inlinestatic

Definition at line 219 of file lush-support-rt.h.

Here is the caller graph for this function:

◆ lush_cursor_get_aid_prev()

static lush_agentid_t lush_cursor_get_aid_prev ( lush_cursor_t cursor)
inlinestatic

Definition at line 233 of file lush-support-rt.h.

Here is the caller graph for this function:

◆ lush_cursor_get_assoc()

static lush_assoc_t lush_cursor_get_assoc ( lush_cursor_t cursor)
inlinestatic

Definition at line 205 of file lush-support-rt.h.

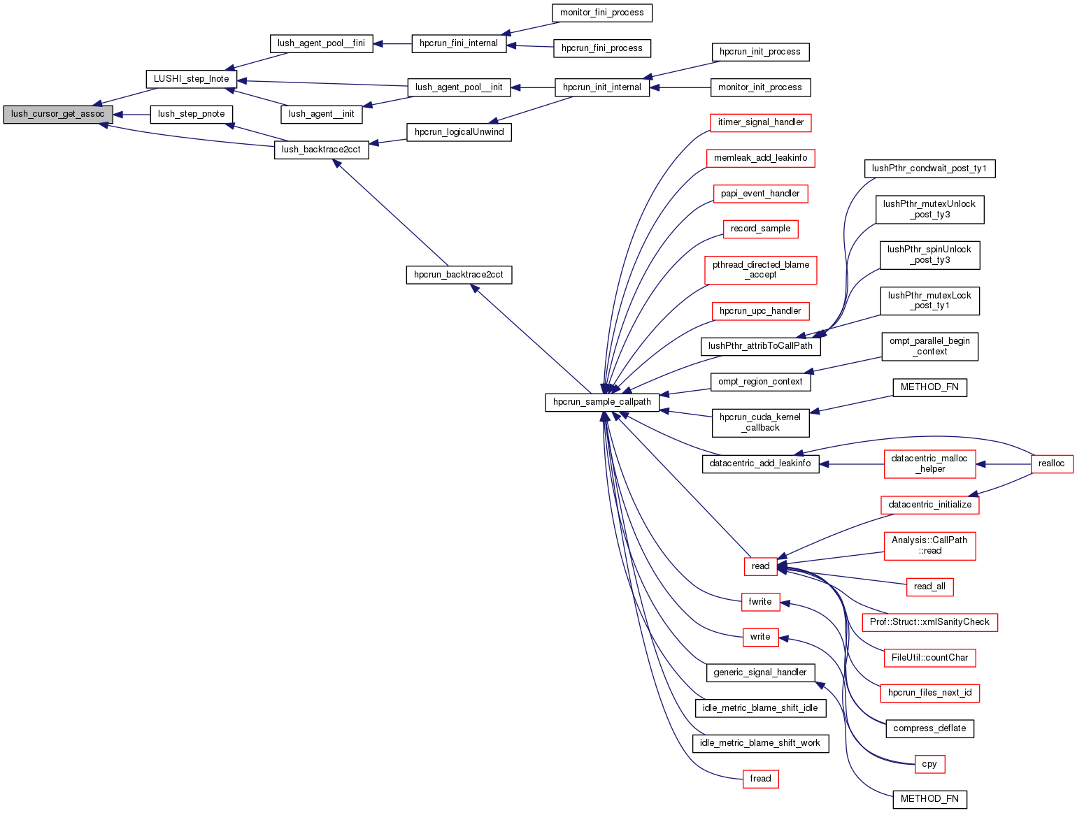
Here is the call graph for this function:
Here is the caller graph for this function:

◆ lush_cursor_get_ip_norm()

static ip_normalized_t lush_cursor_get_ip_norm ( lush_cursor_t cursor)
inlinestatic

Definition at line 247 of file lush-support-rt.h.

Here is the call graph for this function:
Here is the caller graph for this function:

◆ lush_cursor_get_ip_unnorm()

static void* lush_cursor_get_ip_unnorm ( lush_cursor_t cursor)
inlinestatic

Definition at line 258 of file lush-support-rt.h.

Here is the call graph for this function:
Here is the caller graph for this function:

◆ lush_cursor_get_lcursor()

static lush_lcursor_t* lush_cursor_get_lcursor ( lush_cursor_t cursor)
inlinestatic

Definition at line 283 of file lush-support-rt.h.

Here is the caller graph for this function:

◆ lush_cursor_get_lip()

static lush_lip_t* lush_cursor_get_lip ( lush_cursor_t cursor)
inlinestatic

Definition at line 269 of file lush-support-rt.h.

Here is the caller graph for this function:

◆ lush_cursor_get_pcursor()

static hpcrun_unw_cursor_t* lush_cursor_get_pcursor ( lush_cursor_t cursor)
inlinestatic

Definition at line 276 of file lush-support-rt.h.

Here is the caller graph for this function:

◆ lush_cursor_is_flag()

static bool lush_cursor_is_flag ( lush_cursor_t cursor,
lush_cursor_flags_t  f 
)
inlinestatic

Definition at line 184 of file lush-support-rt.h.

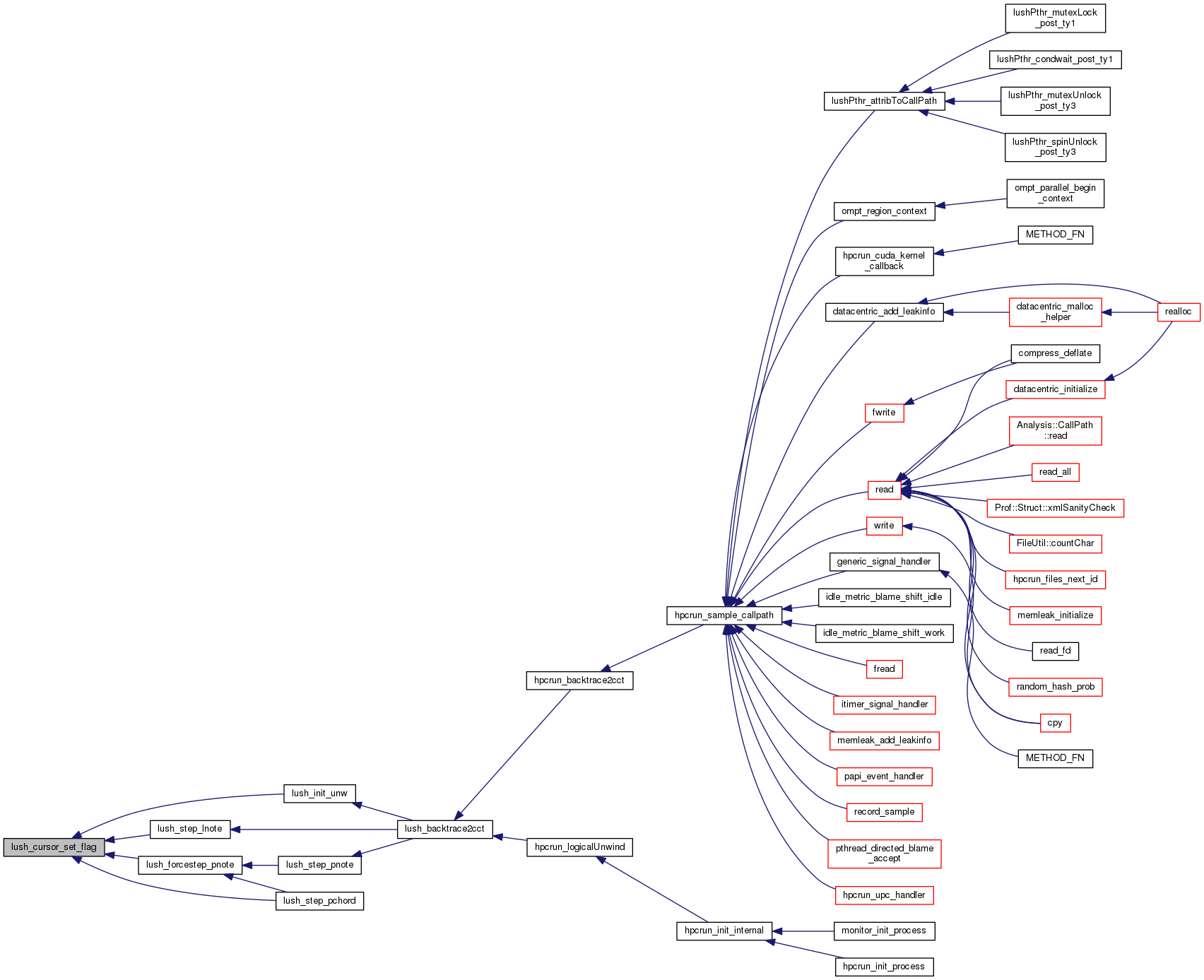
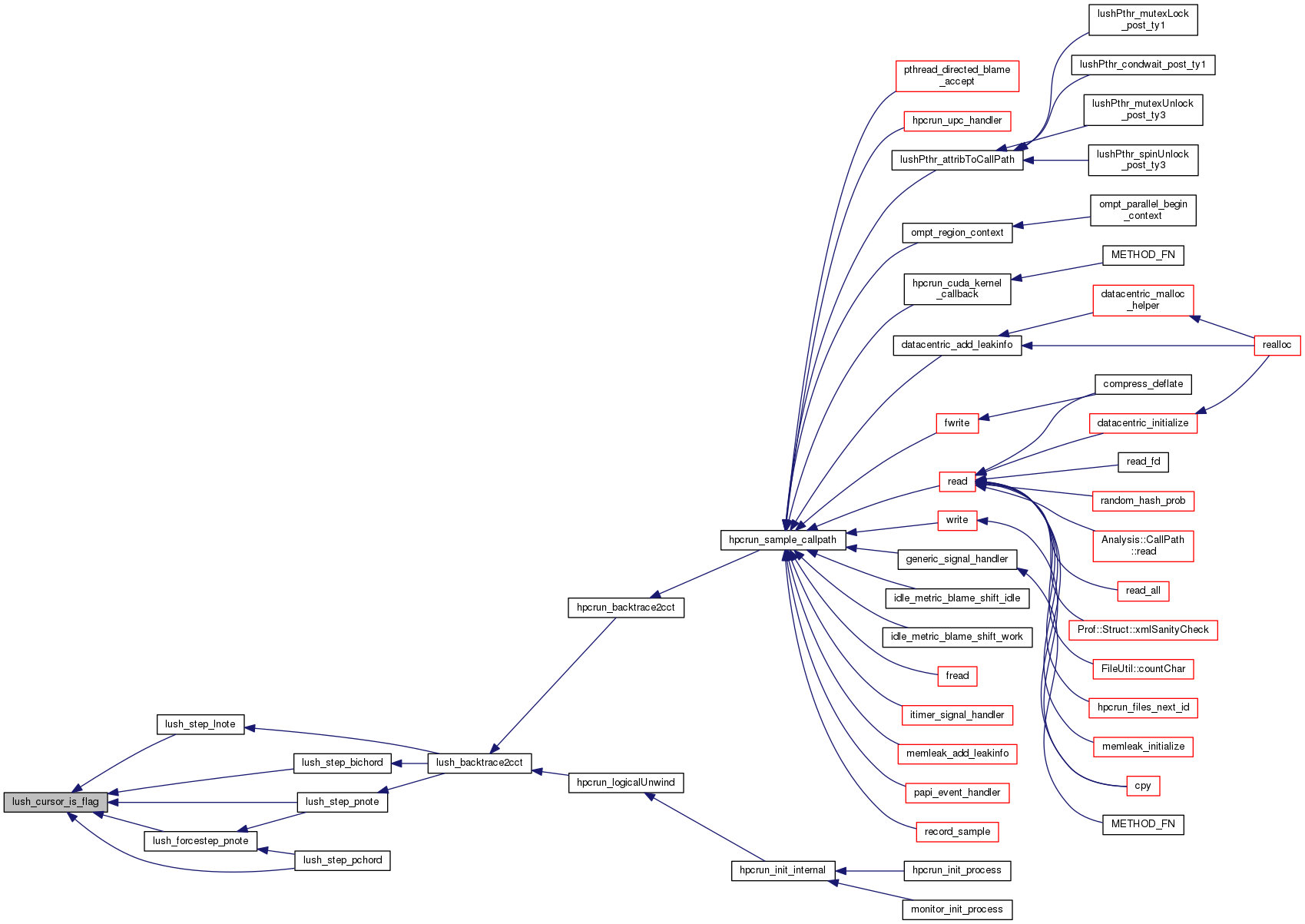
Here is the caller graph for this function:

◆ lush_cursor_set_aid()

static void lush_cursor_set_aid ( lush_cursor_t cursor,
lush_agentid_t  aid 
)
inlinestatic

Definition at line 226 of file lush-support-rt.h.

Here is the caller graph for this function:

◆ lush_cursor_set_aid_prev()

static void lush_cursor_set_aid_prev ( lush_cursor_t cursor,
lush_agentid_t  aid 
)
inlinestatic

Definition at line 240 of file lush-support-rt.h.

Here is the caller graph for this function:

◆ lush_cursor_set_assoc()

static void lush_cursor_set_assoc ( lush_cursor_t cursor,
lush_assoc_t  as 
)
inlinestatic

Definition at line 212 of file lush-support-rt.h.

Here is the caller graph for this function:

◆ lush_cursor_set_flag()

static void lush_cursor_set_flag ( lush_cursor_t cursor,
lush_cursor_flags_t  f 
)
inlinestatic

Definition at line 191 of file lush-support-rt.h.

Here is the caller graph for this function:

◆ lush_cursor_unset_flag()

static void lush_cursor_unset_flag ( lush_cursor_t cursor,
lush_cursor_flags_t  f 
)
inlinestatic

Definition at line 198 of file lush-support-rt.h.

Here is the caller graph for this function:

◆ lush_lip_clone()

static lush_lip_t* lush_lip_clone ( lush_lip_t x)
inlinestatic

Definition at line 119 of file lush-support-rt.h.

Here is the call graph for this function:
Here is the caller graph for this function: