HPCToolkit
variable-entries.cpp File Reference
#include <stdio.h>
#include <unistd.h>
#include <string>
#include "variable-entries.h"
#include "server.h"
#include <inttypes.h>
#include <map>
#include <set>
Include dependency graph for variable-entries.cpp:

Go to the source code of this file.

Classes

class  Variable
 

Macros

#define __STDC_FORMAT_MACROS
 

Typedefs

typedef map< void *, Variable * > VariableSet
 

Functions

int c_mode (void)
 
int server_mode (void)
 
static void new_variable_entry (void *addr, long size, string *comment, bool isvisible)
 
static void dump_variable_entry (void *addr, long size, const char *comment)
 
void variable_entries_reinit (void)
 
void dump_variables ()
 
void add_variable_entry (void *addr, long size, const string *comment, bool isvisible)
 
long num_variable_entries (void)
 

Variables

static VariableSet variable_entries
 
static long num_entries_total = 0
 

Macro Definition Documentation

◆ __STDC_FORMAT_MACROS

#define __STDC_FORMAT_MACROS

Definition at line 58 of file variable-entries.cpp.

Typedef Documentation

◆ VariableSet

typedef map<void*,Variable*> VariableSet

Definition at line 101 of file variable-entries.cpp.

Function Documentation

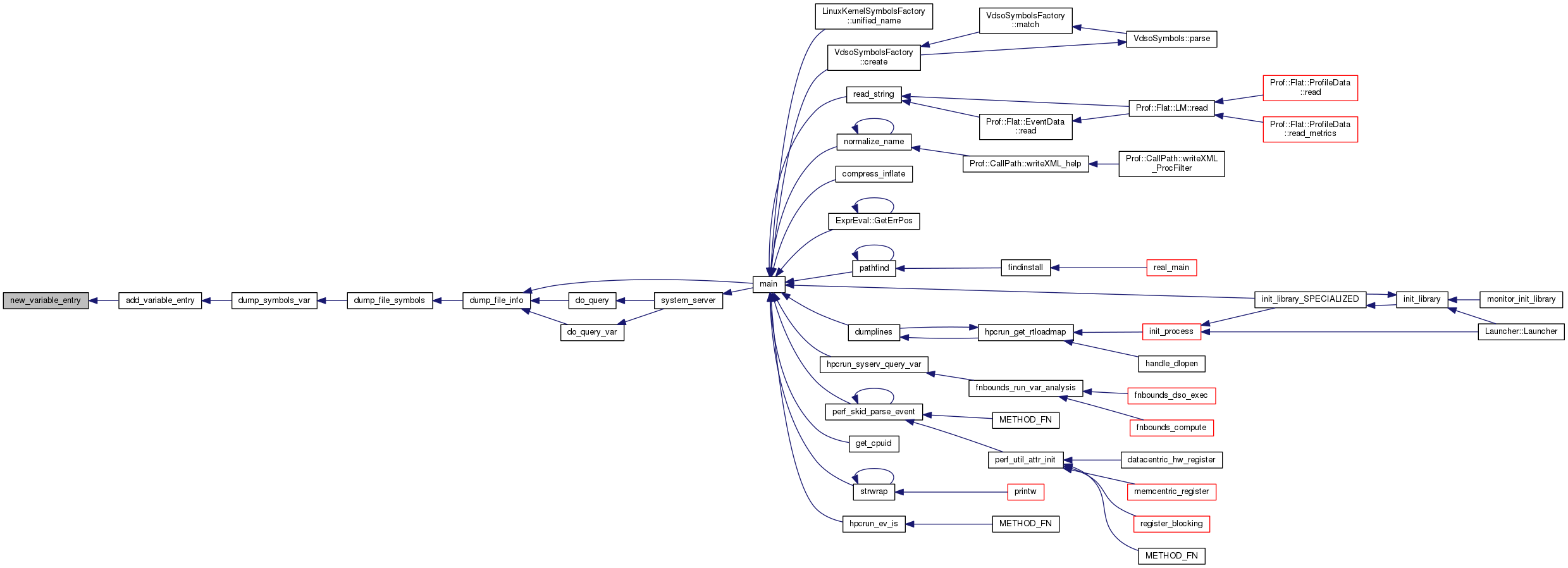
◆ add_variable_entry()

void add_variable_entry ( void *  addr,
long  size,
const string *  comment,
bool  isvisible 
)

Definition at line 148 of file variable-entries.cpp.

Here is the call graph for this function:
Here is the caller graph for this function:

◆ c_mode()

int c_mode ( void  )

Definition at line 202 of file main.cpp.

Here is the caller graph for this function:

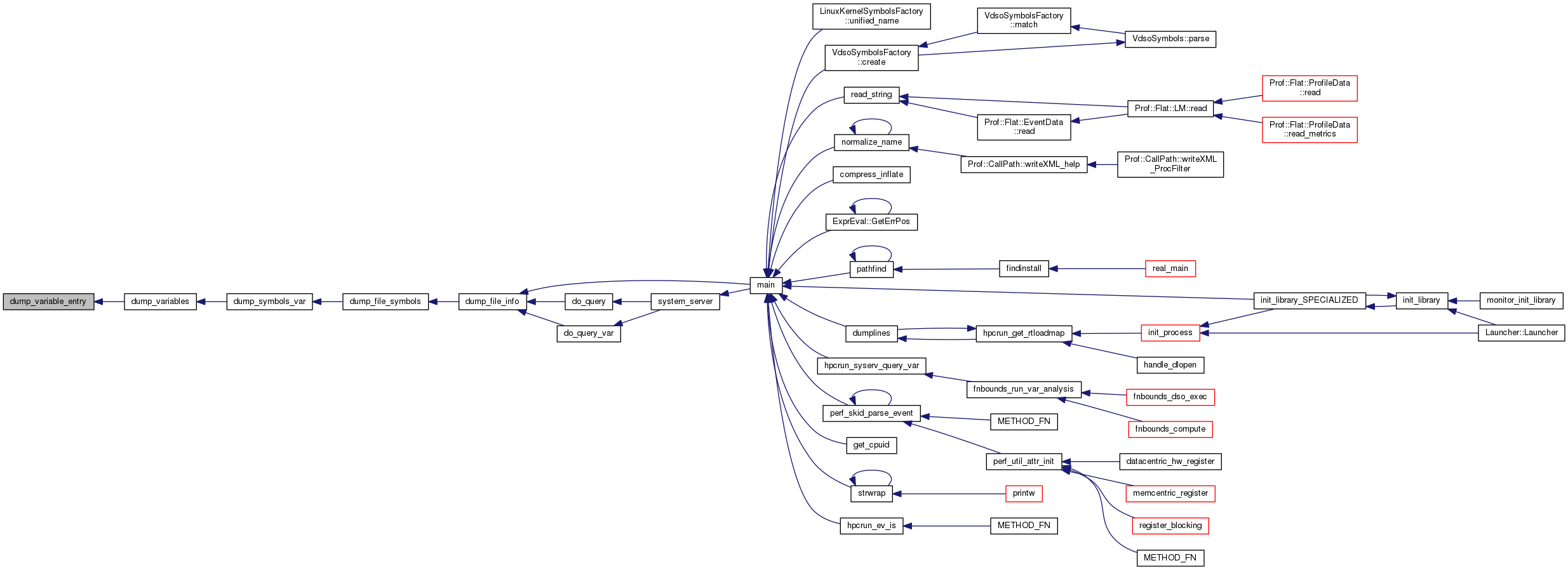
◆ dump_variable_entry()

static void dump_variable_entry ( void *  addr,
long  size,
const char *  comment 
)
static

Definition at line 182 of file variable-entries.cpp.

Here is the call graph for this function:
Here is the caller graph for this function:

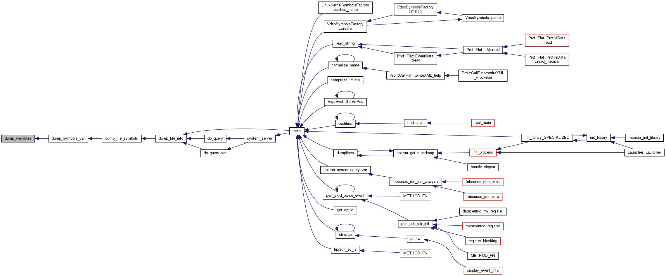
◆ dump_variables()

void dump_variables ( )

Definition at line 130 of file variable-entries.cpp.

Here is the call graph for this function:
Here is the caller graph for this function:

◆ new_variable_entry()

static void new_variable_entry ( void *  addr,
long  size,
string *  comment,
bool  isvisible 
)
static

Definition at line 208 of file variable-entries.cpp.

Here is the caller graph for this function:

◆ num_variable_entries()

long num_variable_entries ( void  )

Definition at line 168 of file variable-entries.cpp.

◆ server_mode()

int server_mode ( void  )

Definition at line 208 of file main.cpp.

Here is the caller graph for this function:

◆ variable_entries_reinit()

void variable_entries_reinit ( void  )

Definition at line 116 of file variable-entries.cpp.

Here is the caller graph for this function:

Variable Documentation

◆ num_entries_total

long num_entries_total = 0
static

Definition at line 105 of file variable-entries.cpp.

◆ variable_entries

VariableSet variable_entries
static

Definition at line 103 of file variable-entries.cpp.