HPCToolkit
Prof::Flat::ProfileData Class Reference

#include <Flat-ProfileData.hpp>

Inheritance diagram for Prof::Flat::ProfileData:
Collaboration diagram for Prof::Flat::ProfileData:

Public Member Functions

 ProfileData (const char *filename=NULL)
 
 ~ProfileData ()
 
const std::string & name () const
 
const Metric::SampledDescVecmdescs ()
 
void openread (const char *filename=NULL)
 
void open (const char *filename=NULL)
 
void read ()
 
void dump (std::ostream &o=std::cerr, const char *pre="") const
 

Private Member Functions

 ProfileData (const ProfileData &x)
 
ProfileDataoperator= (const ProfileData &GCC_ATTR_UNUSED x)
 
void read_metrics ()
 
void mdescs (LM *proflm)
 

Static Private Member Functions

static FILE * fopen (const char *filename)
 
static void read_header (FILE *fs)
 
static uint read_lm_count (FILE *fs)
 

Private Attributes

std::string m_name
 
Metric::SampledDescVec m_mdescs
 
FILE * m_fs
 

Detailed Description

Definition at line 118 of file Flat-ProfileData.hpp.

Constructor & Destructor Documentation

◆ ProfileData() [1/2]

Prof::Flat::ProfileData::ProfileData ( const char *  filename = NULL)

Definition at line 102 of file Flat-ProfileData.cpp.

Here is the caller graph for this function:

◆ ~ProfileData()

Prof::Flat::ProfileData::~ProfileData ( )

Definition at line 108 of file Flat-ProfileData.cpp.

◆ ProfileData() [2/2]

Prof::Flat::ProfileData::ProfileData ( const ProfileData x)
private

Member Function Documentation

◆ dump()

void Prof::Flat::ProfileData::dump ( std::ostream &  o = std::cerr,
const char *  pre = "" 
) const

Definition at line 314 of file Flat-ProfileData.cpp.

Here is the call graph for this function:
Here is the caller graph for this function:

◆ fopen()

FILE * Prof::Flat::ProfileData::fopen ( const char *  filename)
staticprivate

Definition at line 243 of file Flat-ProfileData.cpp.

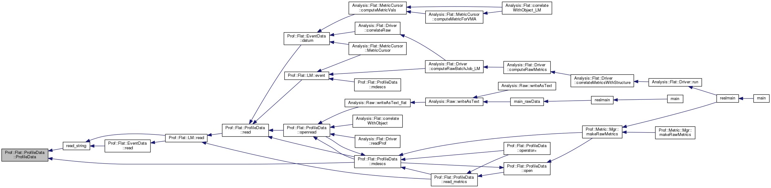
Here is the caller graph for this function:

◆ mdescs() [1/2]

const Metric::SampledDescVec& Prof::Flat::ProfileData::mdescs ( )
inline

Definition at line 137 of file Flat-ProfileData.hpp.

Here is the call graph for this function:
Here is the caller graph for this function:

◆ mdescs() [2/2]

void Prof::Flat::ProfileData::mdescs ( LM proflm)
private

Definition at line 227 of file Flat-ProfileData.cpp.

Here is the call graph for this function:

◆ name()

const std::string& Prof::Flat::ProfileData::name ( void  ) const
inline

Definition at line 125 of file Flat-ProfileData.hpp.

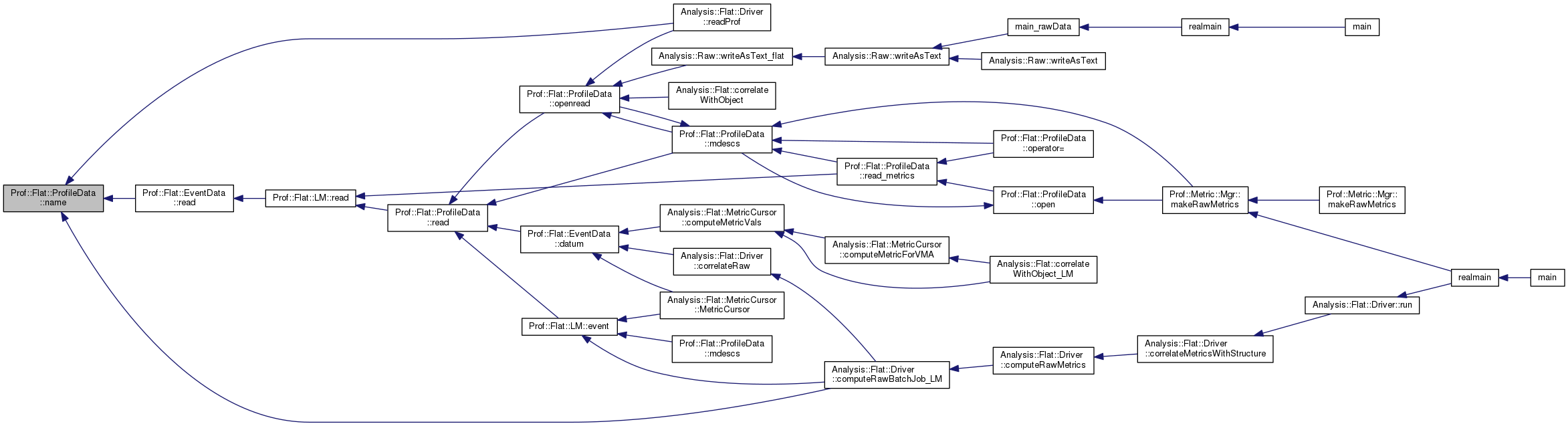
Here is the caller graph for this function:

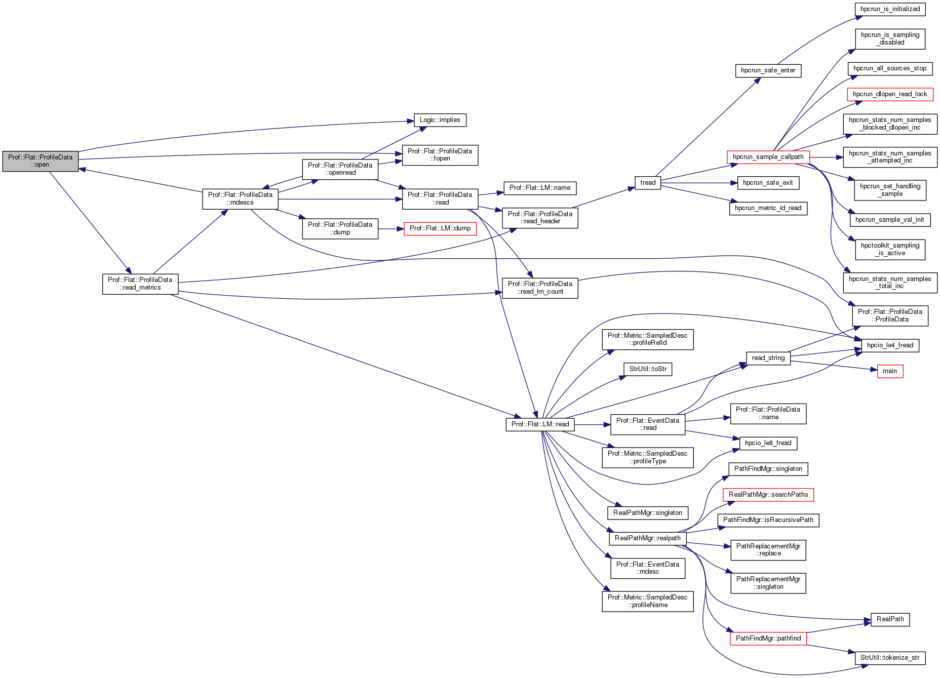
◆ open()

void Prof::Flat::ProfileData::open ( const char *  filename = NULL)

Definition at line 149 of file Flat-ProfileData.cpp.

Here is the call graph for this function:
Here is the caller graph for this function:

◆ openread()

void Prof::Flat::ProfileData::openread ( const char *  filename = NULL)

Definition at line 129 of file Flat-ProfileData.cpp.

Here is the call graph for this function:
Here is the caller graph for this function:

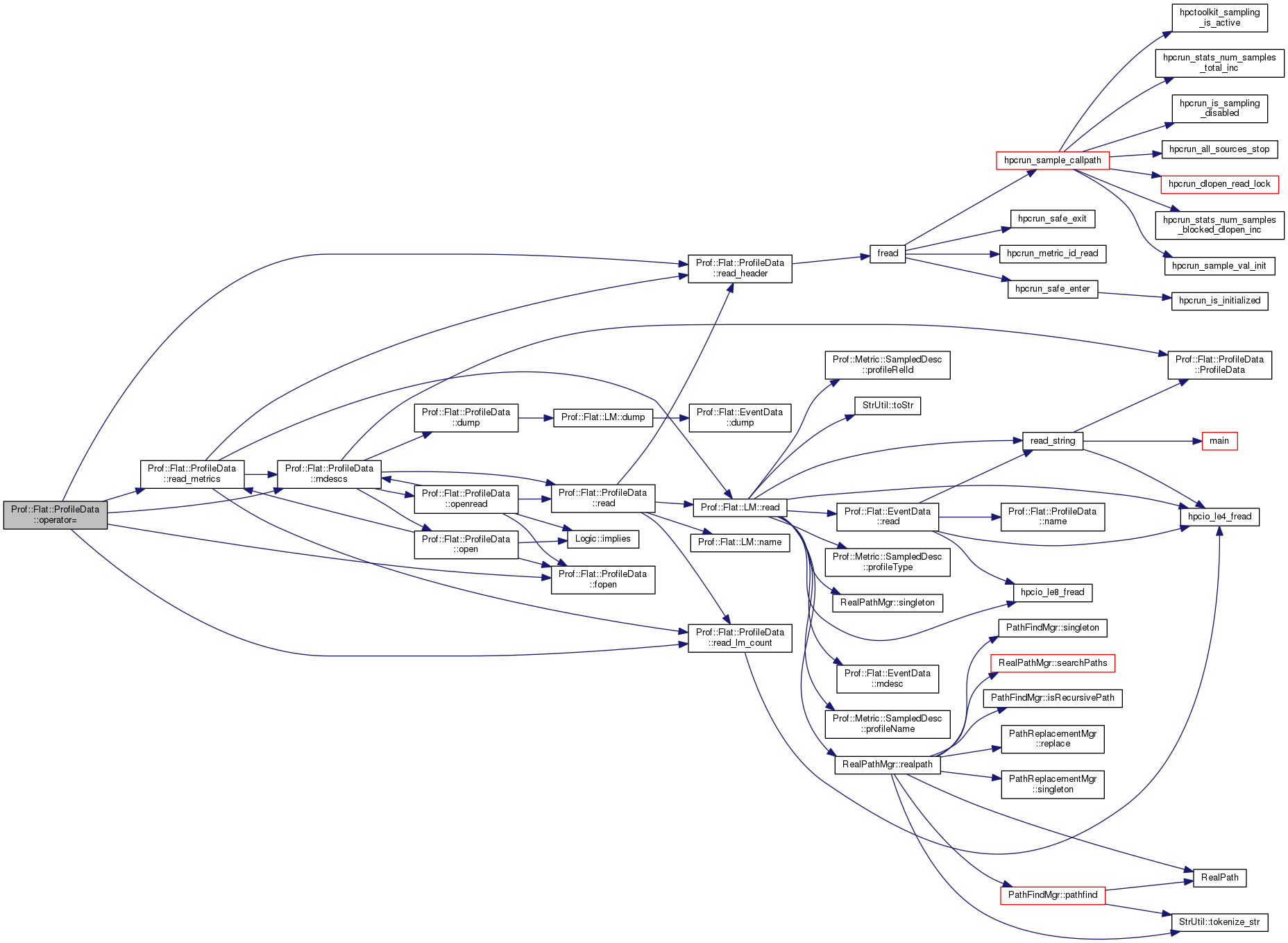
◆ operator=()

ProfileData& Prof::Flat::ProfileData::operator= ( const ProfileData &GCC_ATTR_UNUSED  x)
inlineprivate

Definition at line 171 of file Flat-ProfileData.hpp.

Here is the call graph for this function:

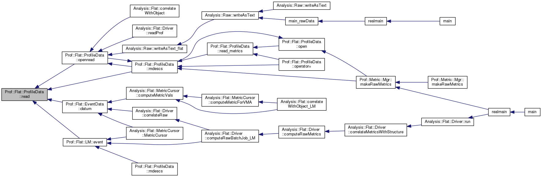
◆ read()

void Prof::Flat::ProfileData::read ( )

Definition at line 168 of file Flat-ProfileData.cpp.

Here is the call graph for this function:
Here is the caller graph for this function:

◆ read_header()

void Prof::Flat::ProfileData::read_header ( FILE *  fs)
staticprivate

Definition at line 261 of file Flat-ProfileData.cpp.

Here is the call graph for this function:
Here is the caller graph for this function:

◆ read_lm_count()

uint Prof::Flat::ProfileData::read_lm_count ( FILE *  fs)
staticprivate

Definition at line 300 of file Flat-ProfileData.cpp.

Here is the call graph for this function:
Here is the caller graph for this function:

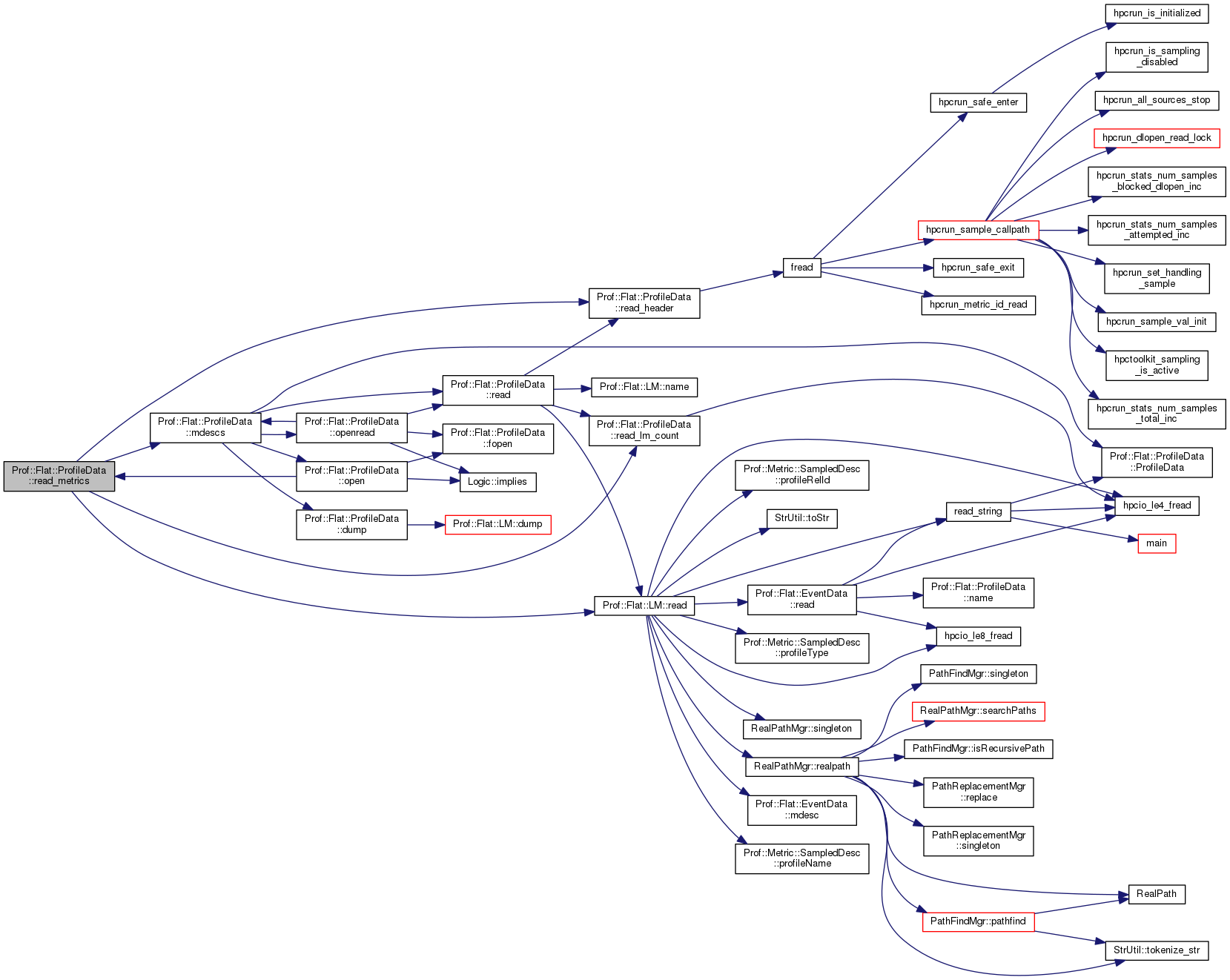
◆ read_metrics()

void Prof::Flat::ProfileData::read_metrics ( )
private

Definition at line 197 of file Flat-ProfileData.cpp.

Here is the call graph for this function:
Here is the caller graph for this function:

Member Data Documentation

◆ m_fs

FILE* Prof::Flat::ProfileData::m_fs
private

Definition at line 192 of file Flat-ProfileData.hpp.

◆ m_mdescs

Metric::SampledDescVec Prof::Flat::ProfileData::m_mdescs
private

Definition at line 189 of file Flat-ProfileData.hpp.

◆ m_name

std::string Prof::Flat::ProfileData::m_name
private

Definition at line 188 of file Flat-ProfileData.hpp.


The documentation for this class was generated from the following files: