HPCToolkit
intervals Class Reference

#include <intervals.h>

Public Member Functions

void insert (void *start, void *end)
 
std::pair< void *const, void * > * contains (void *i)
 
void clear ()
 
void dump ()
 

Private Attributes

std::map< void *, void * > mymap
 

Detailed Description

Definition at line 49 of file intervals.h.

Member Function Documentation

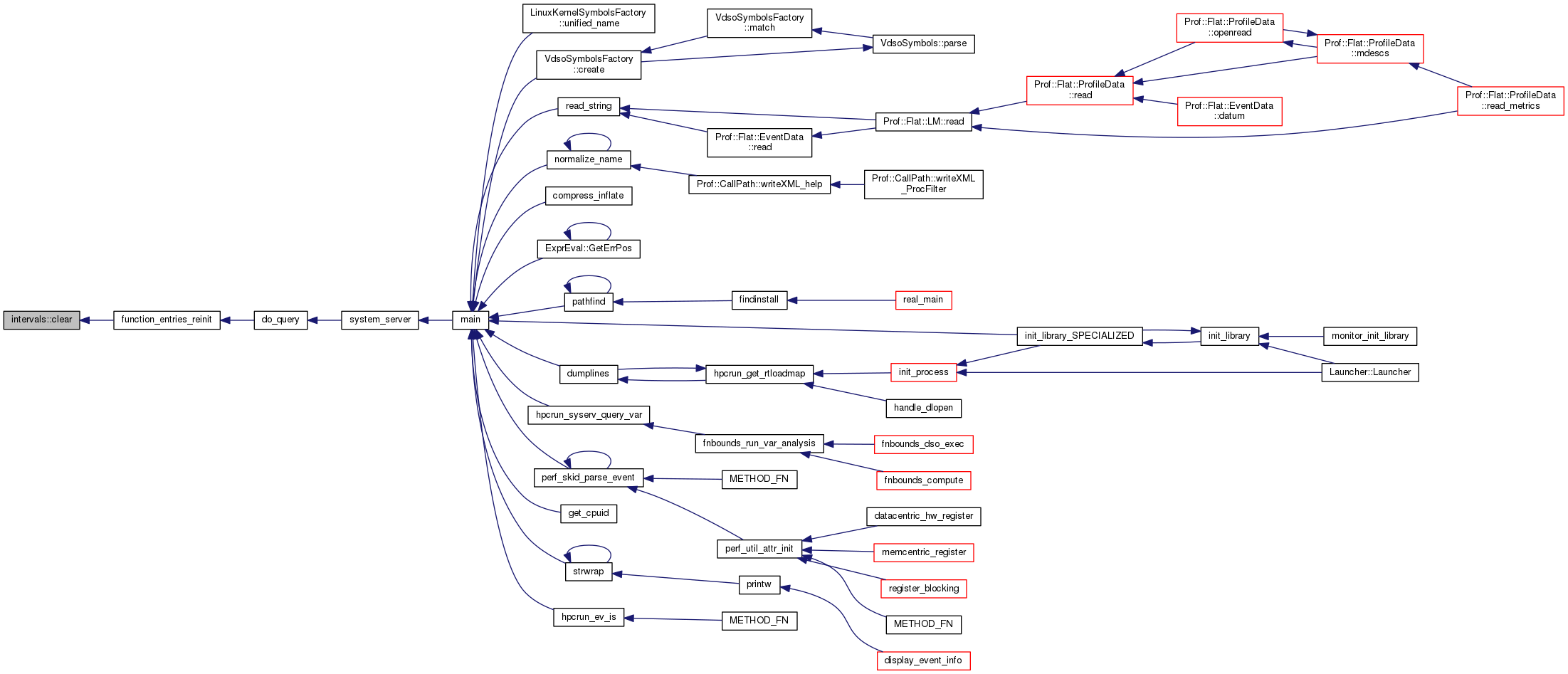
◆ clear()

void intervals::clear ( )

Definition at line 145 of file intervals.cpp.

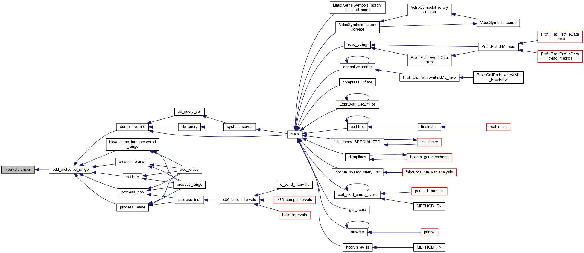
Here is the caller graph for this function:

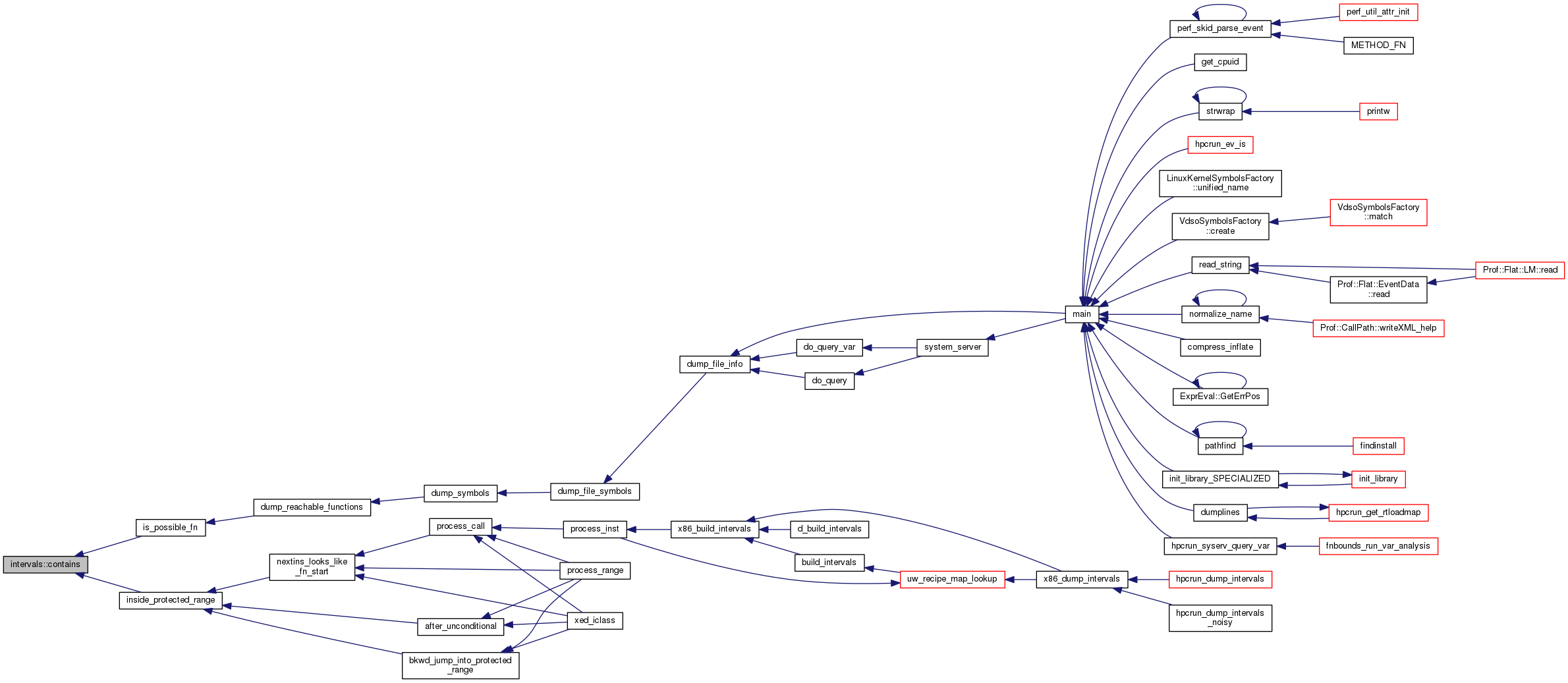
◆ contains()

pair< void *const, void * > * intervals::contains ( void *  i)

Definition at line 128 of file intervals.cpp.

Here is the caller graph for this function:

◆ dump()

void intervals::dump ( void  )

Definition at line 156 of file intervals.cpp.

◆ insert()

void intervals::insert ( void *  start,
void *  end 
)

Definition at line 76 of file intervals.cpp.

Here is the caller graph for this function:

Member Data Documentation

◆ mymap

std::map<void *, void *> intervals::mymap
private

Definition at line 51 of file intervals.h.


The documentation for this class was generated from the following files: