|
HPCToolkit
|
#include <cct/cct.h>#include "sample-sources/perf/perf-util.h"#include "sample-sources/perf/event_custom.h"

Go to the source code of this file.
Macros | |
| #define | DATACENTRIC_METRIC_PREFIX "$D" |
Functions | |
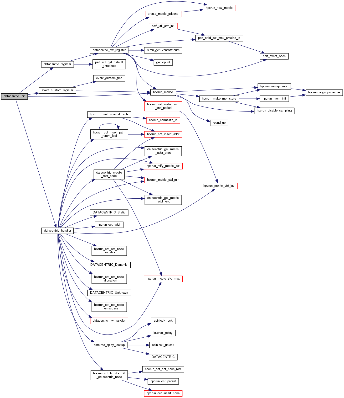
| void | datacentric_init () |
| int | datacentric_hw_register (sample_source_t *self, event_custom_t *event, struct event_threshold_s *period) |
| void | datacentric_hw_handler (perf_mmap_data_t *mmap_data, cct_node_t *datacentric_node, cct_node_t *sample_node) |
| #define DATACENTRIC_METRIC_PREFIX "$D" |
Definition at line 64 of file datacentric.h.
| void datacentric_hw_handler | ( | perf_mmap_data_t * | mmap_data, |
| cct_node_t * | datacentric_node, | ||
| cct_node_t * | sample_node | ||
| ) |
| int datacentric_hw_register | ( | sample_source_t * | self, |
| event_custom_t * | event, | ||
| struct event_threshold_s * | period | ||
| ) |
| void datacentric_init | ( | ) |
Definition at line 333 of file datacentric.c.

