|
HPCToolkit
|
#include <assert.h>#include <include/linux_info.h>#include "kernel_blocking.h"#include "perf-util.h"#include "perf_mmap.h"#include "event_custom.h"
Go to the source code of this file.
Macros | |
| #define | KERNEL_BLOCKING_DEBUG 0 |
| #define | EVNAME_KERNEL_BLOCK "BLOCKTIME" |
| #define | EVNAME_CONTEXT_SWITCHES "CS" |
Functions | |
| static void | blame_kernel_time (cct_node_t *cct_kernel, perf_mmap_data_t *mmap_data) |
| static void | kernel_block_handler (event_handler_arg_t *args) |
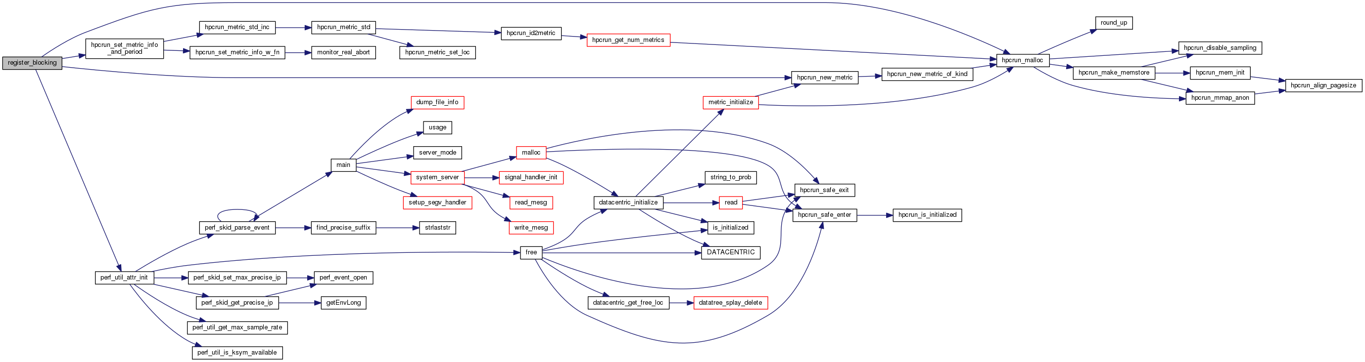
| static int | register_blocking (sample_source_t *self, event_custom_t *event, struct event_threshold_s *period) |
| void | kernel_blocking_init () |
Variables | |
| static int | metric_blocking_index = -1 |
| static __thread u64 | time_cs_out = 0 |
| static __thread cct_node_t * | cct_kernel = NULL |
| static __thread u32 | cpu = 0 |
| static __thread u32 | pid = 0 |
| static __thread u32 | tid = 0 |
| #define EVNAME_CONTEXT_SWITCHES "CS" |
Definition at line 76 of file kernel_blocking.c.
| #define EVNAME_KERNEL_BLOCK "BLOCKTIME" |
Definition at line 75 of file kernel_blocking.c.
| #define KERNEL_BLOCKING_DEBUG 0 |
WARNING : THIS IS AN EXPERIMENTAL FEATURE
Kernel blocking event is not validated yet, and only works for Kernel 4.3 (at least). This file will be updated once we find a way to make it work properly.
Definition at line 69 of file kernel_blocking.c.
|
static |
Definition at line 104 of file kernel_blocking.c.


|
static |
Definition at line 156 of file kernel_blocking.c.


| void kernel_blocking_init | ( | ) |
|
static |
Definition at line 238 of file kernel_blocking.c.


|
static |
Definition at line 95 of file kernel_blocking.c.
|
static |
Definition at line 96 of file kernel_blocking.c.
|
static |
Definition at line 92 of file kernel_blocking.c.
|
static |
Definition at line 97 of file kernel_blocking.c.
|
static |
Definition at line 97 of file kernel_blocking.c.
|
static |
Definition at line 94 of file kernel_blocking.c.