|
HPCToolkit
|
Functions | |
| string | basename (const char *fName) |
| string | rmSuffix (const char *fName) |
| string | dirname (const char *fName) |
| bool | fnmatch (const std::vector< std::string > &patternVec, const char *string, int flags) |
| bool | isReadable (const char *path) |
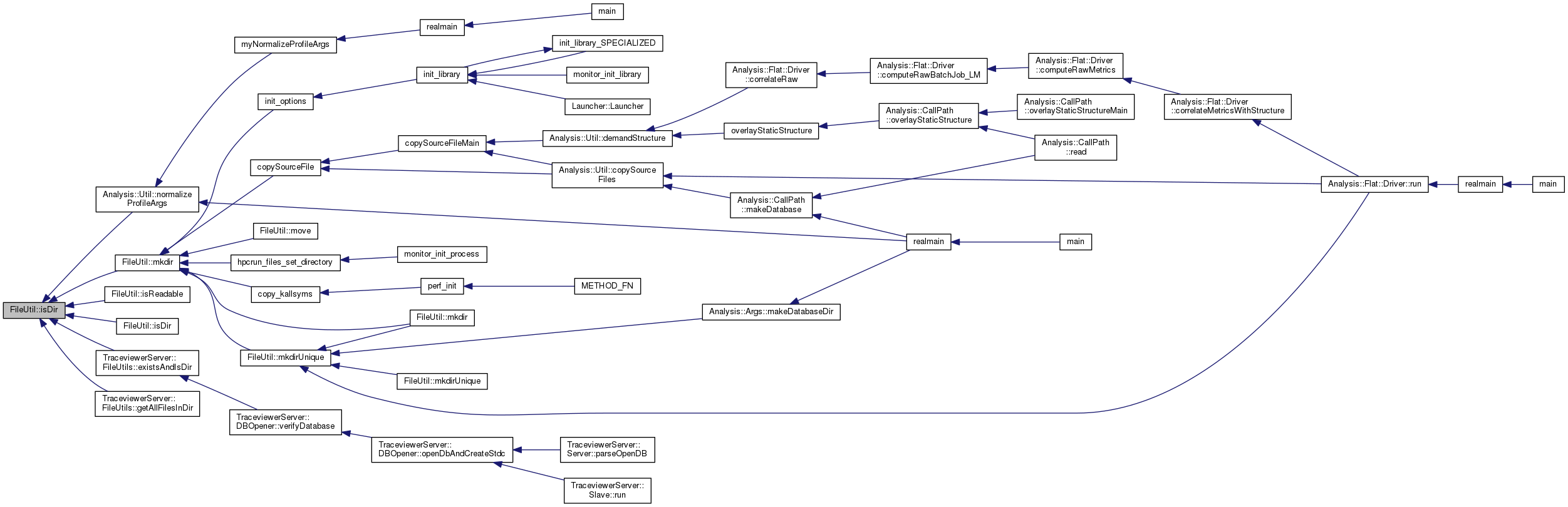
| bool | isDir (const char *path) |
| int | countChar (const char *path, char c) |
| void | copy (const char *dst,...) |
| void | move (const char *dst, const char *src) |
| int | remove (const char *file) |
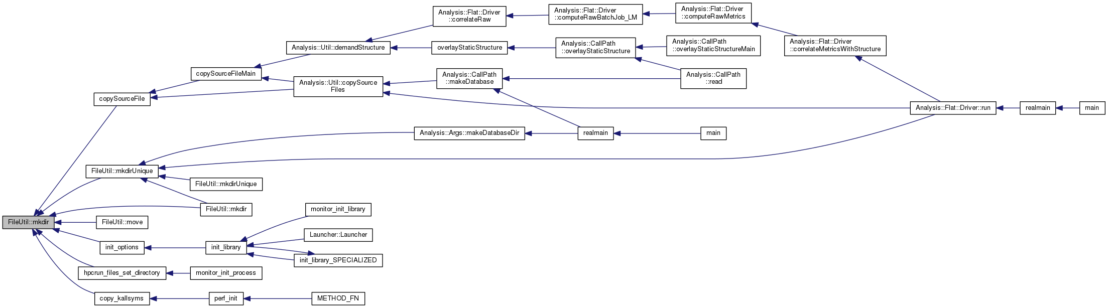
| int | mkdir (const char *dir) |
| std::pair< string, bool > | mkdirUnique (const char *dirnm) |
| const char * | tmpname () |
| std::string | basename (const std::string &fname) |
| std::string | rmSuffix (const std::string &fname) |
| std::string | dirname (const std::string &fname) |
| static bool | fnmatch (const std::string pattern, const char *string, int flags=0) |
| bool | isReadable (const std::string &path) |
| bool | isDir (const std::string &path) |
| void | copy (const std::string &dst, const std::string &src) |
| void | move (const std::string &dst, const std::string &src) |
| void | mkdir (const std::string &dir) |
| std::pair< std::string, bool > | mkdirUnique (const std::string &dirnm) |
|
inline |
| std::string FileUtil::basename | ( | const char * | fName | ) |
Definition at line 90 of file FileUtil.cpp.


|
inline |
| void FileUtil::copy | ( | const char * | dst, |
| ... | |||
| ) |
Definition at line 233 of file FileUtil.cpp.


| int FileUtil::countChar | ( | const char * | path, |
| char | c | ||
| ) |
Definition at line 194 of file FileUtil.cpp.


|
inline |
| std::string FileUtil::dirname | ( | const char * | fName | ) |
|
inlinestatic |
| bool FileUtil::fnmatch | ( | const std::vector< std::string > & | patternVec, |
| const char * | string, | ||
| int | flags | ||
| ) |
|
inline |
| bool FileUtil::isDir | ( | const char * | path | ) |
|
inline |
| bool FileUtil::isReadable | ( | const char * | path | ) |
|
inline |
| int FileUtil::mkdir | ( | const char * | dir | ) |
Definition at line 289 of file FileUtil.cpp.


|
inline |
| std::pair< std::string, bool > FileUtil::mkdirUnique | ( | const char * | dirnm | ) |
Definition at line 364 of file FileUtil.cpp.


|
inline |
| void FileUtil::move | ( | const char * | dst, |
| const char * | src | ||
| ) |
| int FileUtil::remove | ( | const char * | file | ) |
|
inline |
| std::string FileUtil::rmSuffix | ( | const char * | fName | ) |
| const char * FileUtil::tmpname | ( | ) |