|
HPCToolkit
|
#include <stdlib.h>#include <stddef.h>#include <stdint.h>#include <inttypes.h>#include <stdbool.h>#include <setjmp.h>#include <messages/messages.h>#include <unwind/common/backtrace.h>#include <hpcrun/thread_data.h>#include <hpcrun/main.h>#include "unw-throw.h"
Go to the source code of this file.
Functions | |
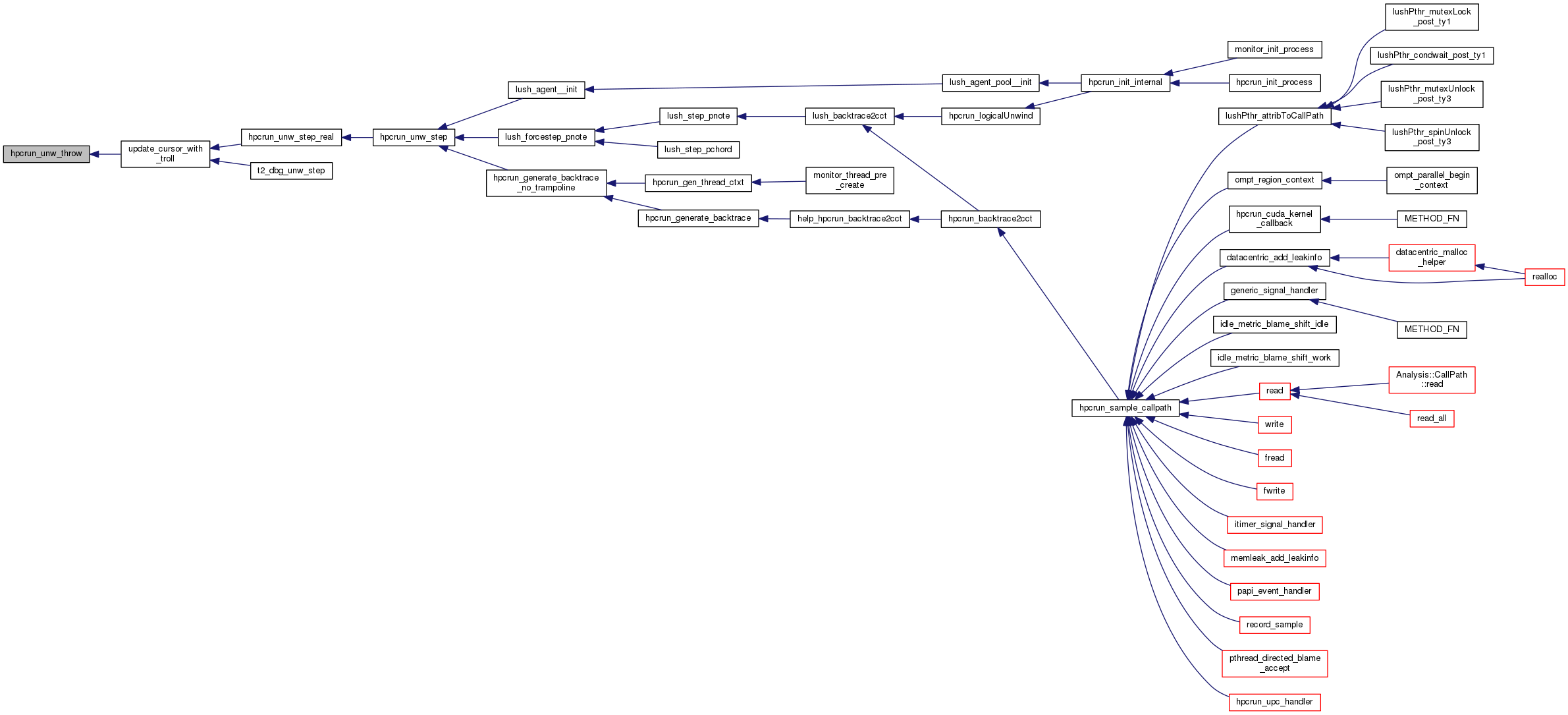
| void | hpcrun_unw_drop (void) |
| void | hpcrun_unw_throw (void) |
Variables | |
| static int | DEBUG_NO_LONGJMP = 0 |
| void hpcrun_unw_drop | ( | void | ) |
Definition at line 87 of file unw-throw.c.


| void hpcrun_unw_throw | ( | void | ) |
Definition at line 97 of file unw-throw.c.


|
static |
Definition at line 81 of file unw-throw.c.