|
HPCToolkit
|
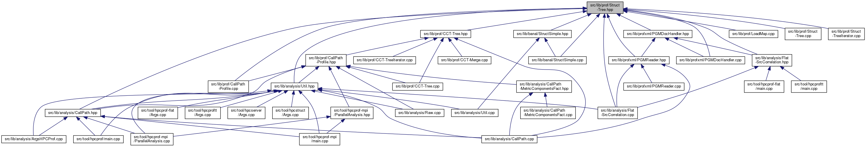
#include <iostream>#include <string>#include <list>#include <set>#include <map>#include <typeinfo>#include <include/uint.h>#include "Metric-IData.hpp"#include <lib/binutils/VMAInterval.hpp>#include <lib/support/diagnostics.h>#include <lib/support/FileUtil.hpp>#include <lib/support/Logic.hpp>#include <lib/support/NonUniformDegreeTree.hpp>#include <lib/support/RealPathMgr.hpp>#include <lib/support/SrcFile.hpp>#include <lib/support/Unique.hpp>#include "Struct-TreeIterator.hpp"

Go to the source code of this file.
Classes | |
| class | Prof::Struct::GroupMap |
| class | Prof::Struct::LMMap |
| class | Prof::Struct::ProcMap |
| class | Prof::Struct::FileMap |
| class | Prof::Struct::StmtMap |
| class | Prof::Struct::Tree |
| class | Prof::Struct::ANode |
| class | Prof::Struct::ACodeNode |
| class | Prof::Struct::Root |
| class | Prof::Struct::Variable |
| class | Prof::Struct::Group |
| class | Prof::Struct::LM |
| class | Prof::Struct::File |
| class | Prof::Struct::Proc |
| class | Prof::Struct::Alien |
| class | Prof::Struct::Loop |
| class | Prof::Struct::Stmt |
| class | Prof::Struct::Ref |
Namespaces | |
| Prof | |
| Prof::Struct | |
Typedefs | |
| typedef std::list< ANode * > | Prof::Struct::ANodeList |
| typedef std::set< ANode * > | Prof::Struct::ANodeSet |
Functions | |
| void | Prof::Struct::writeXML (std::ostream &os, const Prof::Struct::Tree &strctTree, bool prettyPrint) |