HPCToolkit
fnbounds_interface.h File Reference
#include <loadmap.h>
#include "fnbounds_table_interface.h"
Include dependency graph for fnbounds_interface.h:
This graph shows which files directly or indirectly include this file:

Go to the source code of this file.

Functions

int fnbounds_init ()
 
bool fnbounds_enclosing_addr (void *ip, void **start, void **end, load_module_t **lm)
 
void fnbounds_map_open_dsos ()
 
void fnbounds_unmap_closed_dsos ()
 
bool fnbounds_ensure_mapped_dso (const char *module_name, void *start, void *end)
 
void fnbounds_fini ()
 
void fnbounds_release_lock (void)
 
int fnbounds_table_lookup (void **table, int length, void *ip, void **start, void **end)
 

Function Documentation

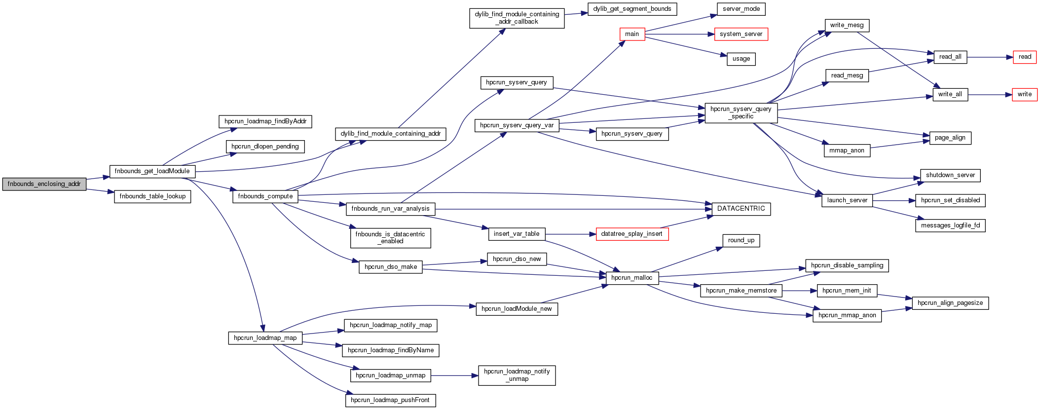
◆ fnbounds_enclosing_addr()

bool fnbounds_enclosing_addr ( void *  ip,
void **  start,
void **  end,
load_module_t **  lm 
)

Definition at line 193 of file fnbounds_dynamic.c.

Here is the call graph for this function:
Here is the caller graph for this function:

◆ fnbounds_ensure_mapped_dso()

bool fnbounds_ensure_mapped_dso ( const char *  module_name,
void *  start,
void *  end 
)

Definition at line 402 of file fnbounds_dynamic.c.

Here is the call graph for this function:
Here is the caller graph for this function:

◆ fnbounds_fini()

void fnbounds_fini ( )

Definition at line 463 of file fnbounds_dynamic.c.

Here is the call graph for this function:
Here is the caller graph for this function:

◆ fnbounds_init()

int fnbounds_init ( )

Definition at line 181 of file fnbounds_dynamic.c.

Here is the call graph for this function:
Here is the caller graph for this function:

◆ fnbounds_map_open_dsos()

void fnbounds_map_open_dsos ( )

Definition at line 243 of file fnbounds_dynamic.c.

Here is the call graph for this function:
Here is the caller graph for this function:

◆ fnbounds_release_lock()

void fnbounds_release_lock ( void  )

Definition at line 472 of file fnbounds_dynamic.c.

Here is the caller graph for this function:

◆ fnbounds_table_lookup()

int fnbounds_table_lookup ( void **  table,
int  length,
void *  ip,
void **  start,
void **  end 
)

Definition at line 50 of file fnbounds_common.c.

Here is the caller graph for this function:

◆ fnbounds_unmap_closed_dsos()

void fnbounds_unmap_closed_dsos ( )

Definition at line 435 of file fnbounds_dynamic.c.

Here is the call graph for this function:
Here is the caller graph for this function: