|
HPCToolkit
|
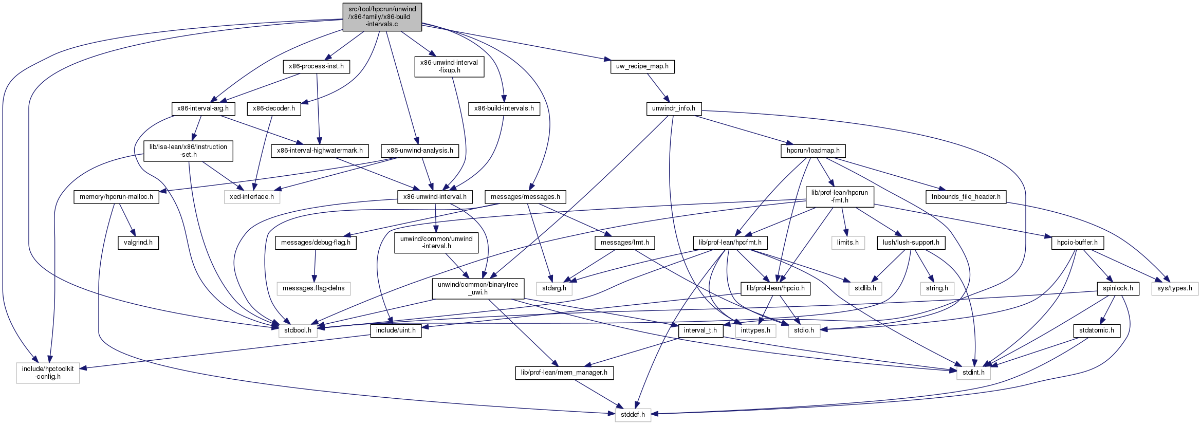
#include <stdbool.h>#include <include/hpctoolkit-config.h>#include "x86-build-intervals.h"#include "uw_recipe_map.h"#include "x86-decoder.h"#include "x86-process-inst.h"#include "x86-unwind-analysis.h"#include "x86-unwind-interval-fixup.h"#include "x86-interval-arg.h"#include <messages/messages.h>

Go to the source code of this file.
Functions | |
| void | x86_dump_ins (void *addr) |
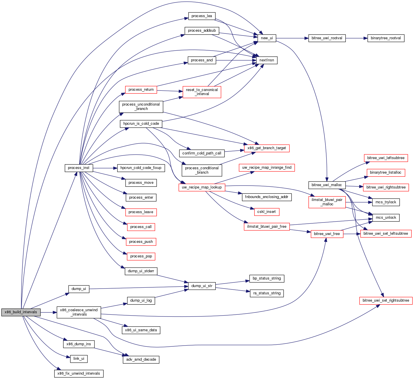
| btuwi_status_t | x86_build_intervals (void *ins, unsigned int len, int noisy) |
| static int | x86_coalesce_unwind_intervals (unwind_interval *ui) |
| static bool | x86_ui_same_data (x86recipe_t *proto, x86recipe_t *cand) |
| btuwi_status_t * | d_build_intervals (void *b, unsigned l) |
Variables | |
| static int | dump_ins = 0 |
| static btuwi_status_t | d_istat |
| btuwi_status_t* d_build_intervals | ( | void * | b, |
| unsigned | l | ||
| ) |
| btuwi_status_t x86_build_intervals | ( | void * | ins, |
| unsigned int | len, | ||
| int | noisy | ||
| ) |
Definition at line 88 of file x86-build-intervals.c.


|
static |
Definition at line 221 of file x86-build-intervals.c.


| void x86_dump_ins | ( | void * | addr | ) |
Definition at line 1328 of file x86-process-ranges.cpp.


|
static |
|
static |
Definition at line 279 of file x86-build-intervals.c.
|
static |
Definition at line 72 of file x86-build-intervals.c.