|
HPCToolkit
|
#include <stdlib.h>#include <errno.h>#include <dlfcn.h>#include "monitor.h"#include "hpcrun.h"#include "rtmap.h"
Go to the source code of this file.
Classes | |
| class | Launcher |
Macros | |
| #define | USE_STATIC_CONSTRUCTOR 1 |
Functions | |
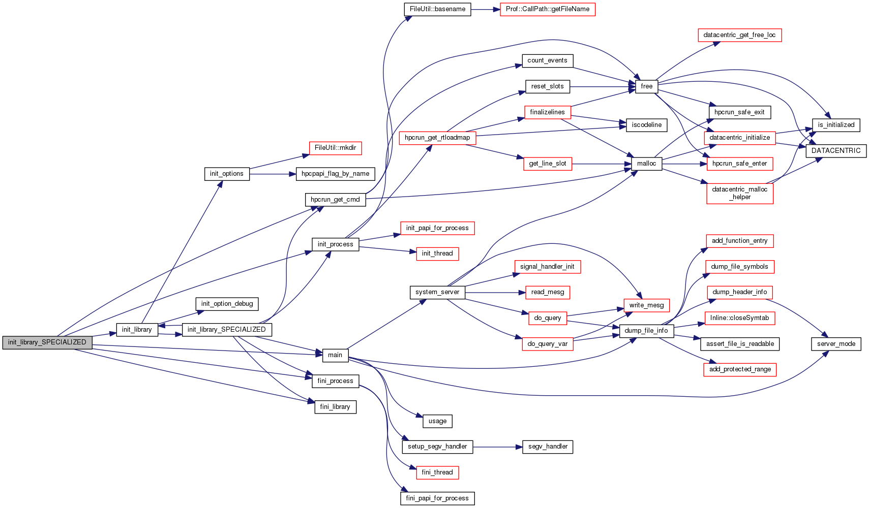
| void | init_library_SPECIALIZED () |
| void | init_papi_for_process_SPECIALIZED () |
| long | hpcrun_gettid_SPECIALIZED () |
Variables | |
| static Launcher | mylauncher |
| #define USE_STATIC_CONSTRUCTOR 1 |
Definition at line 65 of file monitor_static.cpp.
| long hpcrun_gettid_SPECIALIZED | ( | ) |
| void init_library_SPECIALIZED | ( | ) |
Definition at line 144 of file monitor_static.cpp.


| void init_papi_for_process_SPECIALIZED | ( | ) |
|
static |
Definition at line 135 of file monitor_static.cpp.