HPCToolkit
x86-unwind-interval.c File Reference
#include <string.h>
#include <stdio.h>
#include <assert.h>
#include <stdbool.h>
#include <memory/hpcrun-malloc.h>
#include <hpcrun/hpcrun_stats.h>
#include "x86-unwind-interval.h"
#include <messages/messages.h>
#include "mem_error_gen.h"
Include dependency graph for x86-unwind-interval.c:

Go to the source code of this file.

Macros

#define STR(s)   case s: return #s
 

Functions

static const char * ra_status_string (ra_loc l)
 
static const char * bp_status_string (bp_loc l)
 
void suspicious_interval (void *pc)
 
unwind_intervalnew_ui (char *start, ra_loc ra_status, const x86registers_t *reg)
 
void set_ui_canonical (unwind_interval *u, unwind_interval *value)
 
unwind_intervalfluke_ui (char *loc, unsigned int pos)
 
void link_ui (unwind_interval *current, unwind_interval *next)
 
static void dump_ui_str (unwind_interval *u, char *buf, size_t len)
 
void dump_ui_log (unwind_interval *u)
 
void dump_ui (unwind_interval *u, int dump_to_stderr)
 
void dump_ui_stderr (unwind_interval *u)
 
void dump_ui_dbg (unwind_interval *u)
 
void dump_ui_troll (unwind_interval *u)
 
void x86recipe_tostr (void *recipe, char str[])
 
void x86recipe_print (void *recipe)
 
void uw_recipe_tostr (void *recipe, char str[], unwinder_t uw)
 
void uw_recipe_print (void *recipe)
 

Macro Definition Documentation

◆ STR

#define STR (   s)    case s: return #s

Definition at line 58 of file x86-unwind-interval.c.

Function Documentation

◆ bp_status_string()

static const char * bp_status_string ( bp_loc  l)
static

Definition at line 273 of file x86-unwind-interval.c.

Here is the caller graph for this function:

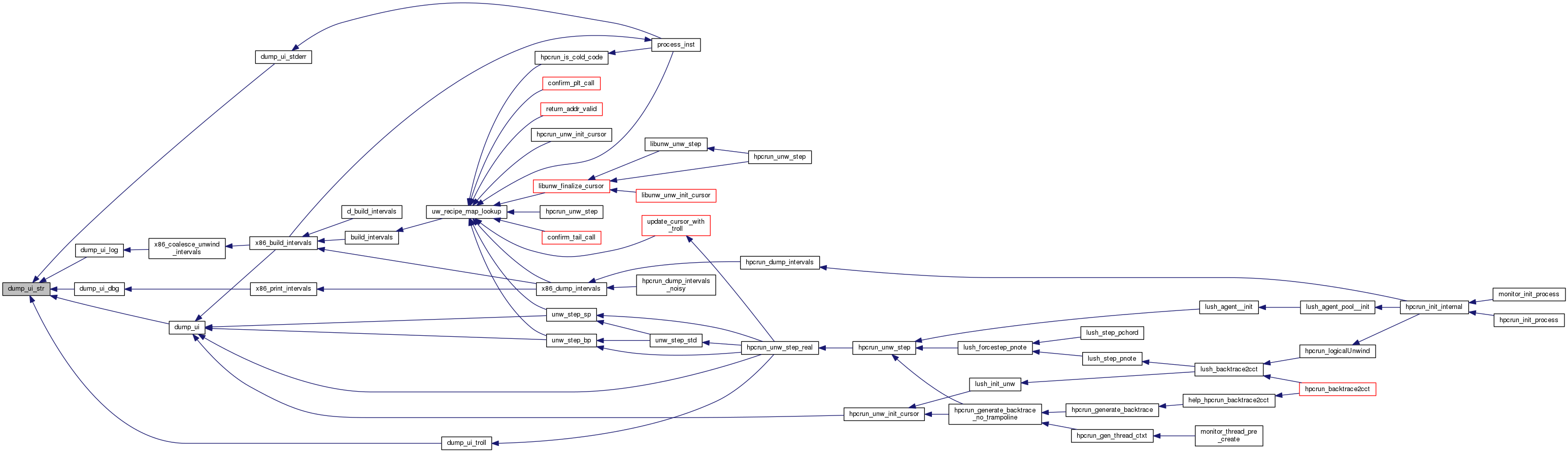
◆ dump_ui()

void dump_ui ( unwind_interval u,
int  dump_to_stderr 
)

Definition at line 168 of file x86-unwind-interval.c.

Here is the call graph for this function:
Here is the caller graph for this function:

◆ dump_ui_dbg()

void dump_ui_dbg ( unwind_interval u)

Definition at line 195 of file x86-unwind-interval.c.

Here is the call graph for this function:
Here is the caller graph for this function:

◆ dump_ui_log()

void dump_ui_log ( unwind_interval u)

Definition at line 158 of file x86-unwind-interval.c.

Here is the call graph for this function:
Here is the caller graph for this function:

◆ dump_ui_stderr()

void dump_ui_stderr ( unwind_interval u)

Definition at line 185 of file x86-unwind-interval.c.

Here is the call graph for this function:
Here is the caller graph for this function:

◆ dump_ui_str()

static void dump_ui_str ( unwind_interval u,
char *  buf,
size_t  len 
)
static

Definition at line 142 of file x86-unwind-interval.c.

Here is the call graph for this function:
Here is the caller graph for this function:

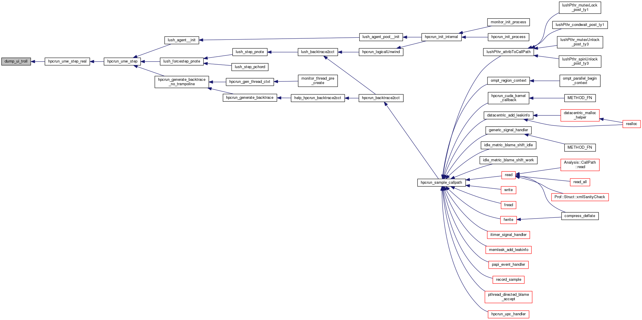
◆ dump_ui_troll()

void dump_ui_troll ( unwind_interval u)

Definition at line 206 of file x86-unwind-interval.c.

Here is the call graph for this function:
Here is the caller graph for this function:

◆ fluke_ui()

unwind_interval* fluke_ui ( char *  loc,
unsigned int  pos 
)

Definition at line 113 of file x86-unwind-interval.c.

Here is the call graph for this function:

◆ link_ui()

void link_ui ( unwind_interval current,
unwind_interval next 
)

Definition at line 135 of file x86-unwind-interval.c.

Here is the call graph for this function:
Here is the caller graph for this function:

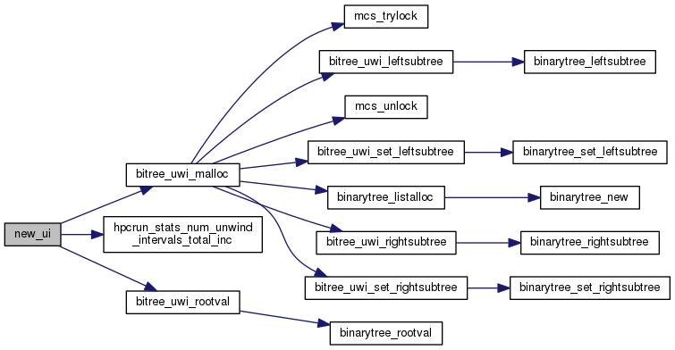
◆ new_ui()

unwind_interval* new_ui ( char *  start,
ra_loc  ra_status,
const x86registers_t reg 
)

Definition at line 82 of file x86-unwind-interval.c.

Here is the call graph for this function:

◆ ra_status_string()

static const char * ra_status_string ( ra_loc  l)
static

Definition at line 258 of file x86-unwind-interval.c.

Here is the caller graph for this function:

◆ set_ui_canonical()

void set_ui_canonical ( unwind_interval u,
unwind_interval value 
)

Definition at line 107 of file x86-unwind-interval.c.

Here is the caller graph for this function:

◆ suspicious_interval()

void suspicious_interval ( void *  pc)

Definition at line 75 of file x86-unwind-interval.c.

Here is the call graph for this function:
Here is the caller graph for this function:

◆ uw_recipe_print()

void uw_recipe_print ( void *  recipe)

Definition at line 247 of file x86-unwind-interval.c.

Here is the call graph for this function:

◆ uw_recipe_tostr()

void uw_recipe_tostr ( void *  recipe,
char  str[],
unwinder_t  uw 
)

Definition at line 238 of file x86-unwind-interval.c.

Here is the call graph for this function:
Here is the caller graph for this function:

◆ x86recipe_print()

void x86recipe_print ( void *  recipe)

Definition at line 226 of file x86-unwind-interval.c.

Here is the call graph for this function:
Here is the caller graph for this function:

◆ x86recipe_tostr()

void x86recipe_tostr ( void *  recipe,
char  str[] 
)

Definition at line 216 of file x86-unwind-interval.c.

Here is the caller graph for this function: