|
HPCToolkit
|
#include "cct_backtrace_finalize.h"
Go to the source code of this file.
Functions | |
| void | cct_backtrace_finalize_register (cct_backtrace_finalize_entry_t *e) |
| void | cct_cursor_finalize_register (cct_cursor_finalize_fn fn) |
| void | cct_backtrace_finalize (backtrace_info_t *bt, int isSync) |
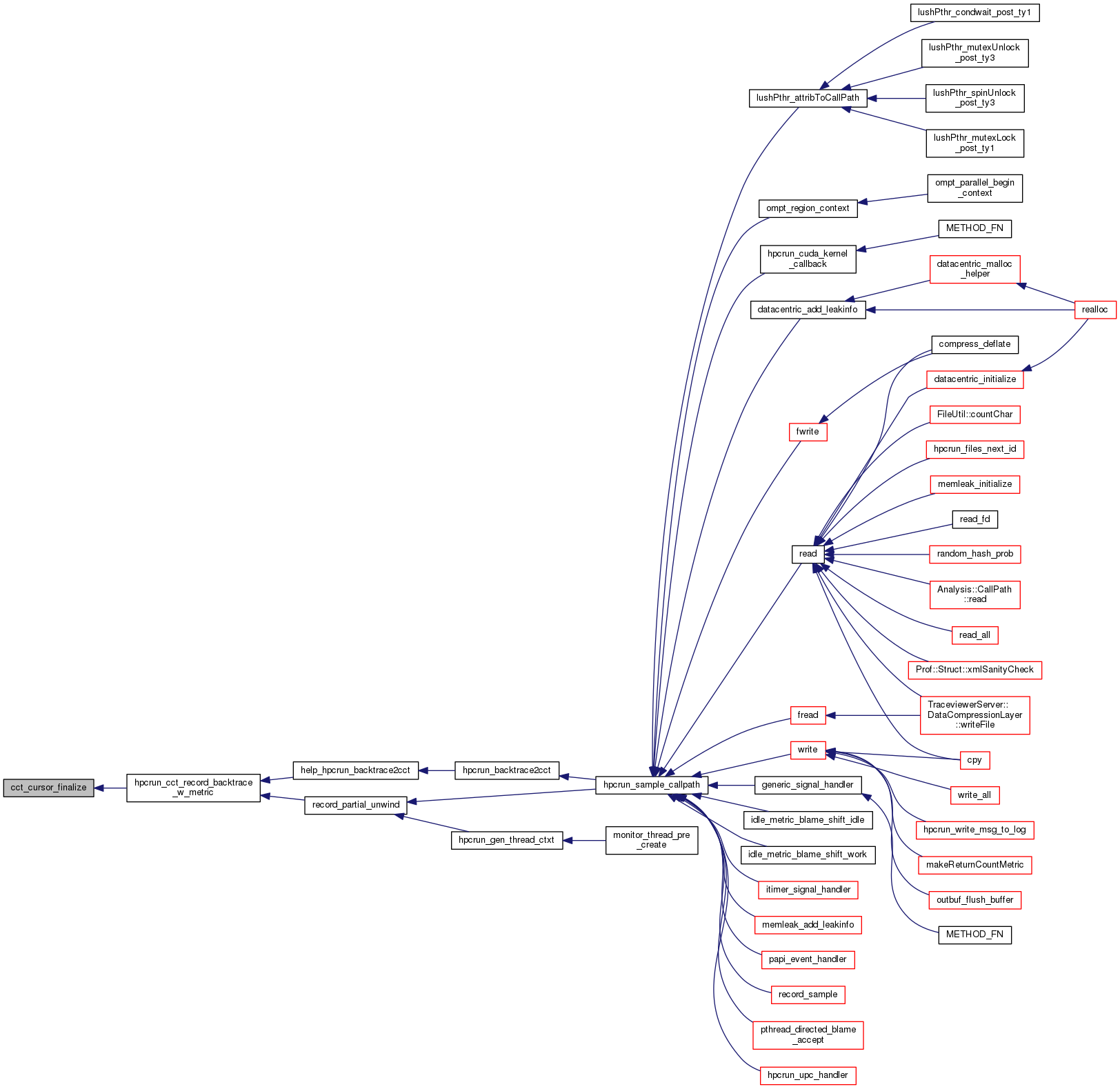
| cct_node_t * | cct_cursor_finalize (cct_bundle_t *cct, backtrace_info_t *bt, cct_node_t *cursor) |
Variables | |
| static cct_backtrace_finalize_entry_t * | finalizers |
| static cct_cursor_finalize_fn | cursor_finalize |
| void cct_backtrace_finalize | ( | backtrace_info_t * | bt, |
| int | isSync | ||
| ) |
| void cct_backtrace_finalize_register | ( | cct_backtrace_finalize_entry_t * | e | ) |
| cct_node_t* cct_cursor_finalize | ( | cct_bundle_t * | cct, |
| backtrace_info_t * | bt, | ||
| cct_node_t * | cursor | ||
| ) |
| void cct_cursor_finalize_register | ( | cct_cursor_finalize_fn | fn | ) |
|
static |
Definition at line 15 of file cct_backtrace_finalize.c.
|
static |
Definition at line 13 of file cct_backtrace_finalize.c.