|
HPCToolkit
|
#include "x86-decoder.h"#include "x86-interval-arg.h"#include <lib/isa-lean/x86/instruction-set.h>

Go to the source code of this file.
Functions | |
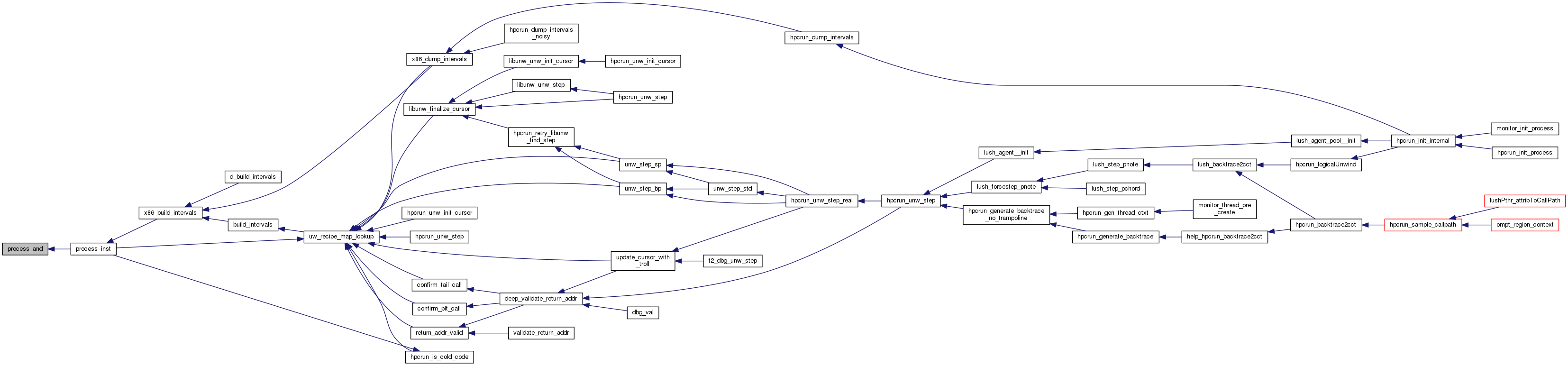
| unwind_interval * | process_and (xed_decoded_inst_t *xptr, const xed_inst_t *xi, interval_arg_t *iarg) |
| unwind_interval* process_and | ( | xed_decoded_inst_t * | xptr, |
| const xed_inst_t * | xi, | ||
| interval_arg_t * | iarg | ||
| ) |