HPCToolkit
dylib.h File Reference
#include <stdlib.h>
#include <stdbool.h>
Include dependency graph for dylib.h:
This graph shows which files directly or indirectly include this file:

Go to the source code of this file.

Functions

void dylib_map_open_dsos ()
 
void dylib_map_executable ()
 
int dylib_addr_is_mapped (void *addr)
 
int dylib_find_module_containing_addr (void *addr, char *module_name, void **start, void **end)
 
int dylib_find_proc (void *pc, void **proc_beg, void **mod_beg)
 
const char * dylib_find_proc_name (const void *pc)
 
bool dylib_isin_start_func (void *pc)
 

Function Documentation

◆ dylib_addr_is_mapped()

int dylib_addr_is_mapped ( void *  addr)

Definition at line 144 of file dylib.c.

Here is the call graph for this function:
Here is the caller graph for this function:

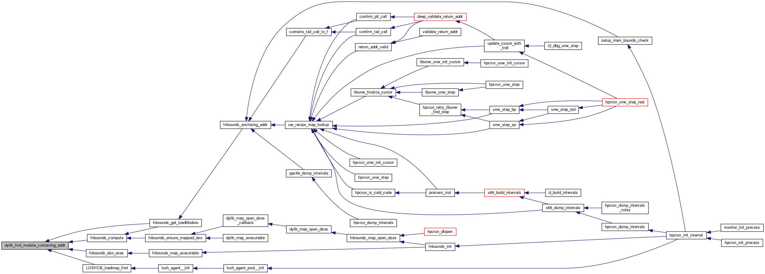
◆ dylib_find_module_containing_addr()

int dylib_find_module_containing_addr ( void *  addr,
char *  module_name,
void **  start,
void **  end 
)

Definition at line 155 of file dylib.c.

Here is the call graph for this function:
Here is the caller graph for this function:

◆ dylib_find_proc()

int dylib_find_proc ( void *  pc,
void **  proc_beg,
void **  mod_beg 
)

Definition at line 182 of file dylib.c.

Here is the call graph for this function:
Here is the caller graph for this function:

◆ dylib_find_proc_name()

const char* dylib_find_proc_name ( const void *  pc)

Definition at line 230 of file dylib.c.

◆ dylib_isin_start_func()

bool dylib_isin_start_func ( void *  pc)

Definition at line 216 of file dylib.c.

Here is the call graph for this function:
Here is the caller graph for this function:

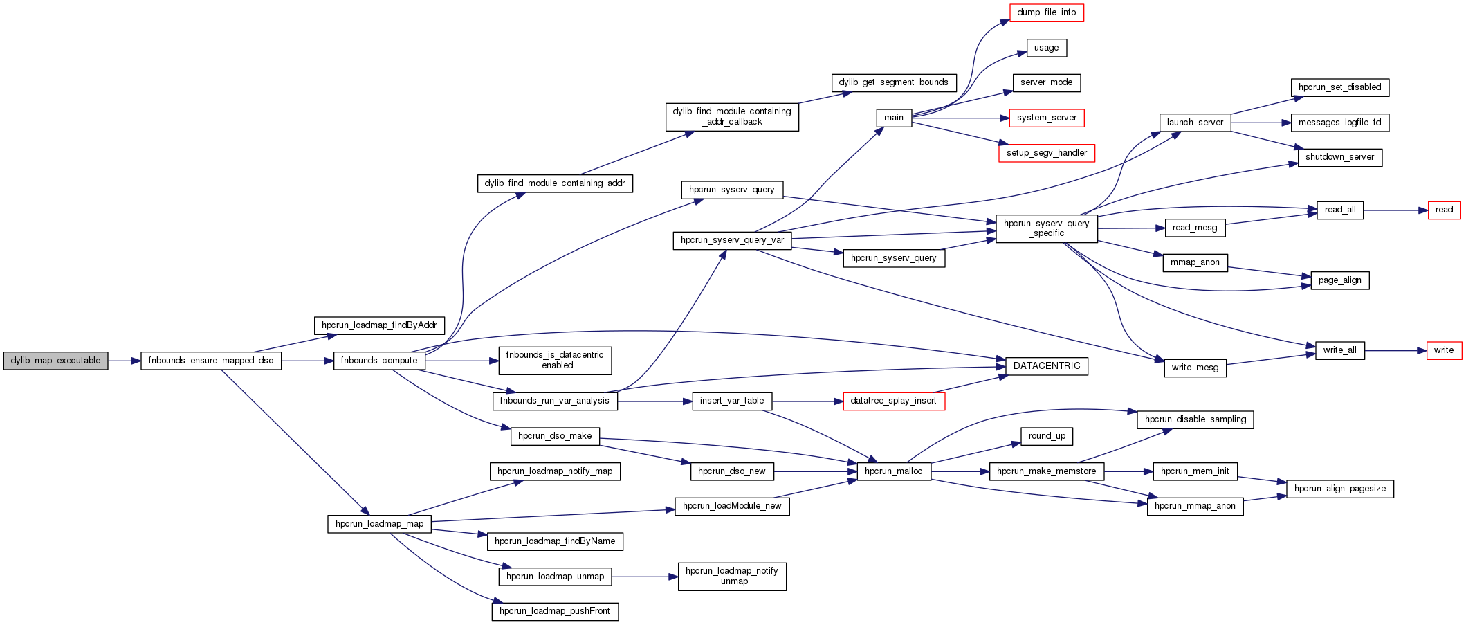
◆ dylib_map_executable()

void dylib_map_executable ( )

Definition at line 136 of file dylib.c.

Here is the call graph for this function:

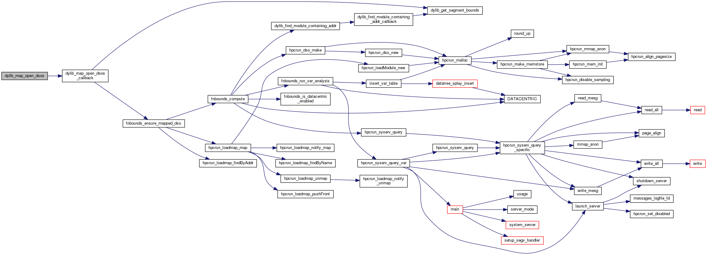
◆ dylib_map_open_dsos()

void dylib_map_open_dsos ( )

Definition at line 125 of file dylib.c.

Here is the call graph for this function:
Here is the caller graph for this function: