HPCToolkit
code-ranges.h File Reference
#include <stdio.h>
Include dependency graph for code-ranges.h:
This graph shows which files directly or indirectly include this file:

Go to the source code of this file.

Enumerations

enum  DiscoverFnTy { DiscoverFnTy_NULL = 0, DiscoverFnTy_Aggressive, DiscoverFnTy_Conservative, DiscoverFnTy_None }
 

Functions

void code_ranges_reinit ()
 
bool consider_possible_fn_address (void *addr)
 
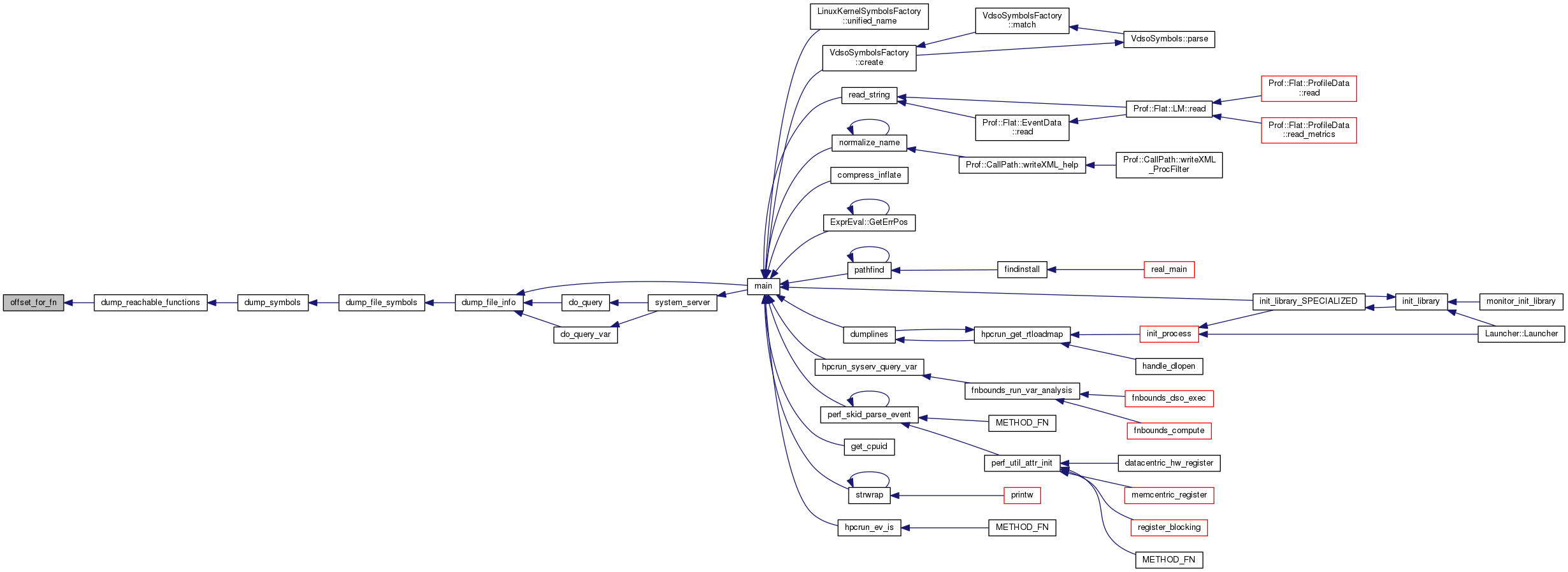
long offset_for_fn (void *addr)
 
void new_code_range (const char *name, void *start, void *end, long offset, DiscoverFnTy discover)
 
void process_code_ranges ()
 
long num_function_entries (void)
 

Enumeration Type Documentation

◆ DiscoverFnTy

Enumerator
DiscoverFnTy_NULL 
DiscoverFnTy_Aggressive 
DiscoverFnTy_Conservative 
DiscoverFnTy_None 

Definition at line 52 of file code-ranges.h.

Function Documentation

◆ code_ranges_reinit()

void code_ranges_reinit ( )

Definition at line 96 of file code-ranges.cpp.

Here is the caller graph for this function:

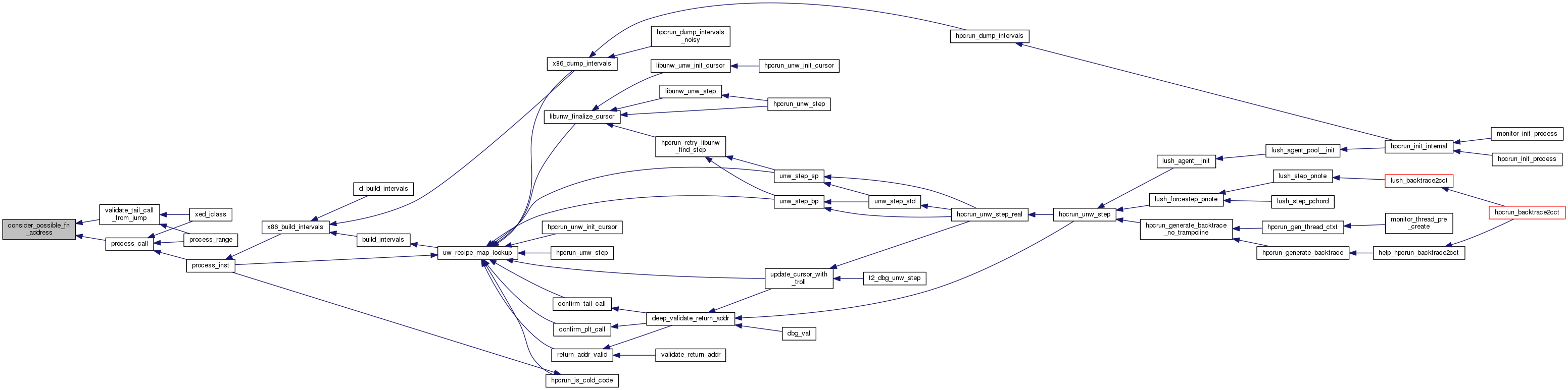
◆ consider_possible_fn_address()

bool consider_possible_fn_address ( void *  addr)

Definition at line 123 of file code-ranges.cpp.

Here is the call graph for this function:
Here is the caller graph for this function:

◆ new_code_range()

void new_code_range ( const char *  name,
void *  start,
void *  end,
long  offset,
DiscoverFnTy  discover 
)

Definition at line 136 of file code-ranges.cpp.

Here is the caller graph for this function:

◆ num_function_entries()

long num_function_entries ( void  )

Definition at line 252 of file function-entries.cpp.

Here is the caller graph for this function:

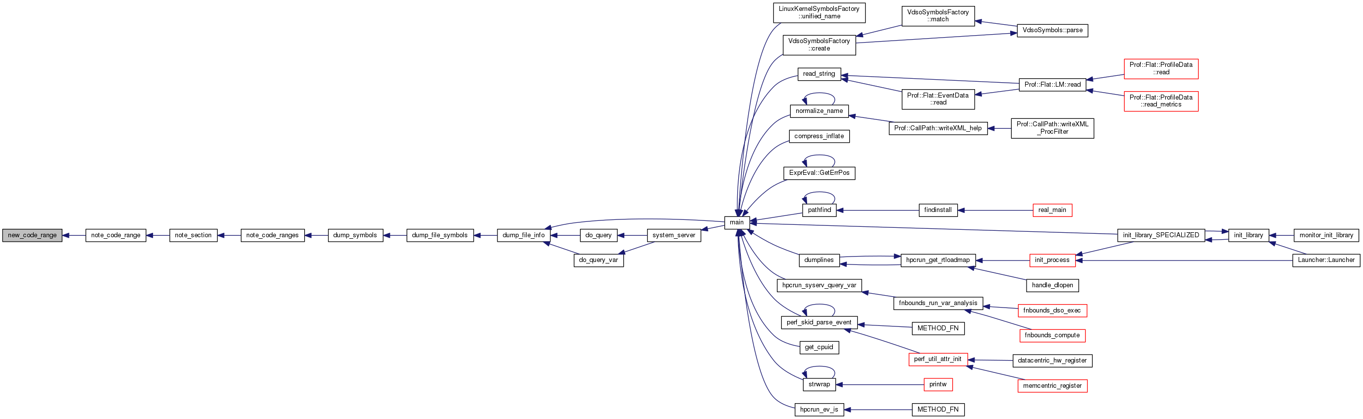
◆ offset_for_fn()

long offset_for_fn ( void *  addr)

Definition at line 108 of file code-ranges.cpp.

Here is the call graph for this function:
Here is the caller graph for this function:

◆ process_code_ranges()

void process_code_ranges ( )

Definition at line 146 of file code-ranges.cpp.

Here is the call graph for this function:
Here is the caller graph for this function: