|
HPCToolkit
|
#include <LoadMap.hpp>


Classes | |
| class | LM |
| struct | lt_LM_nm |
| struct | MergeEffect |
Public Types | |
| typedef uint | LMId_t |
| typedef std::vector< LM * > | LMVec |
| typedef std::set< LoadMap::LM *, LoadMap::lt_LM_nm > | LMSet_nm |
Public Member Functions | |
| LoadMap (const uint i=32) | |
| ~LoadMap () | |
| void | lm_insert (LoadMap::LM *x) |
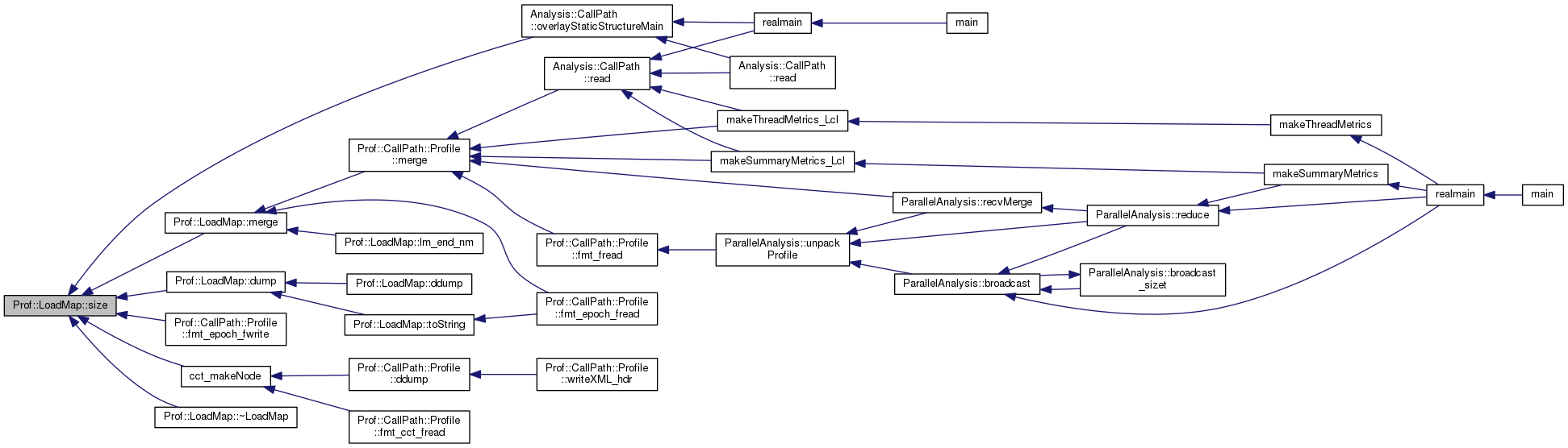
| LMId_t | size () const |
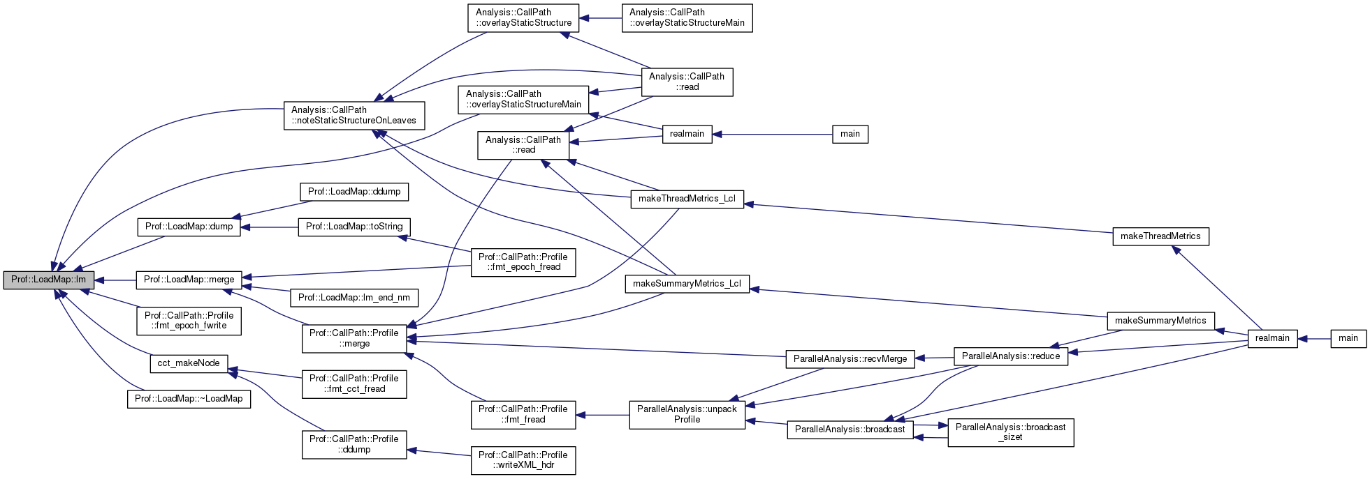
| LM * | lm (LMId_t id) const |
| LMSet_nm::iterator | lm_find (const std::string &nm) const |
| LMSet_nm::iterator | lm_begin_nm () |
| LMSet_nm::const_iterator | lm_begin_nm () const |
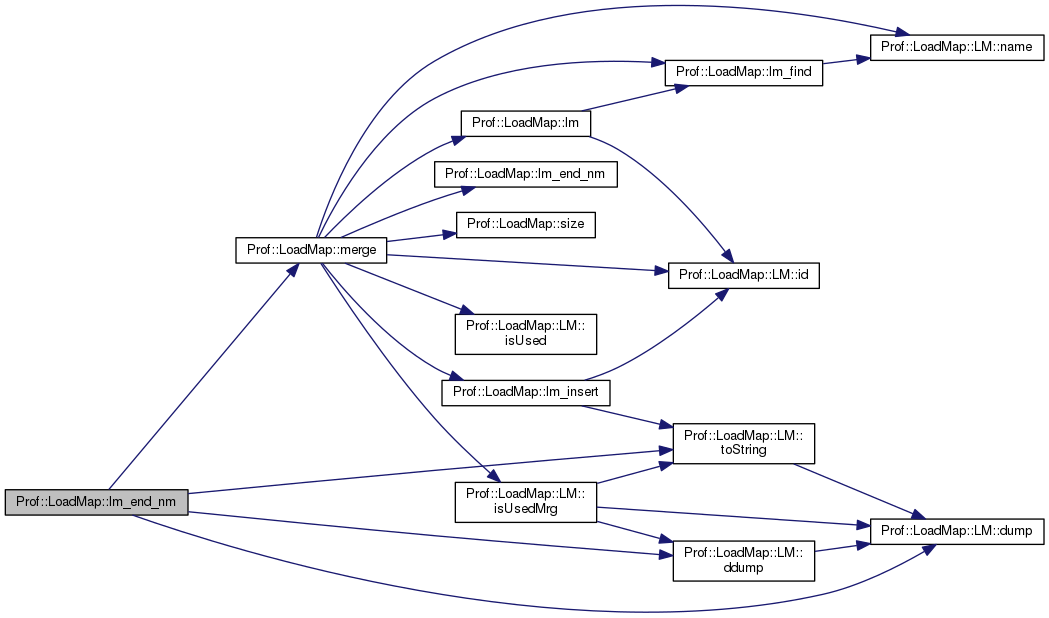
| LMSet_nm::iterator | lm_end_nm () |
| LMSet_nm::const_iterator | lm_end_nm () const |
| std::vector< LoadMap::MergeEffect > * | merge (const LoadMap &y) |
| std::string | toString () const |
| void | dump (std::ostream &os=std::cerr) const |
| void | ddump () const |
Static Public Attributes | |
| static const LMId_t | LMId_NULL = HPCRUN_FMT_LMId_NULL |
Protected Attributes | |
| LMVec | m_lm_byId |
| LMSet_nm | m_lm_byName |
Definition at line 99 of file LoadMap.hpp.
| typedef uint Prof::LoadMap::LMId_t |
Definition at line 107 of file LoadMap.hpp.
| typedef std::set<LoadMap::LM*, LoadMap::lt_LM_nm> Prof::LoadMap::LMSet_nm |
Definition at line 198 of file LoadMap.hpp.
| typedef std::vector<LM*> Prof::LoadMap::LMVec |
Definition at line 187 of file LoadMap.hpp.
| Prof::LoadMap::LoadMap | ( | const uint | i = 32 | ) |
| Prof::LoadMap::~LoadMap | ( | ) |
| void Prof::LoadMap::ddump | ( | ) | const |
| void Prof::LoadMap::dump | ( | std::ostream & | os = std::cerr | ) | const |
Definition at line 172 of file LoadMap.cpp.


Definition at line 230 of file LoadMap.hpp.


|
inline |
Definition at line 241 of file LoadMap.hpp.
|
inline |
Definition at line 245 of file LoadMap.hpp.
|
inline |
|
inline |
| LoadMap::LMSet_nm::iterator Prof::LoadMap::lm_find | ( | const std::string & | nm | ) | const |
Definition at line 119 of file LoadMap.cpp.


| void Prof::LoadMap::lm_insert | ( | LoadMap::LM * | x | ) |
Definition at line 107 of file LoadMap.cpp.


| std::vector< LoadMap::MergeEffect > * Prof::LoadMap::merge | ( | const LoadMap & | y | ) |
Definition at line 130 of file LoadMap.cpp.


|
inline |
| std::string Prof::LoadMap::toString | ( | ) | const |
Definition at line 163 of file LoadMap.cpp.


|
static |
Definition at line 108 of file LoadMap.hpp.
|
protected |
Definition at line 283 of file LoadMap.hpp.
|
protected |
Definition at line 284 of file LoadMap.hpp.