|
HPCToolkit
|
Classes | |
| class | PackedMetrics |
Functions | |
| static void | packStringSet (const StringSet &profile, uint8_t **buffer, size_t *bufferSz) |
| static StringSet * | unpackStringSet (uint8_t *buffer, size_t bufferSz) |
| static void | broadcast_sizet (size_t &size, MPI_Comm comm) |
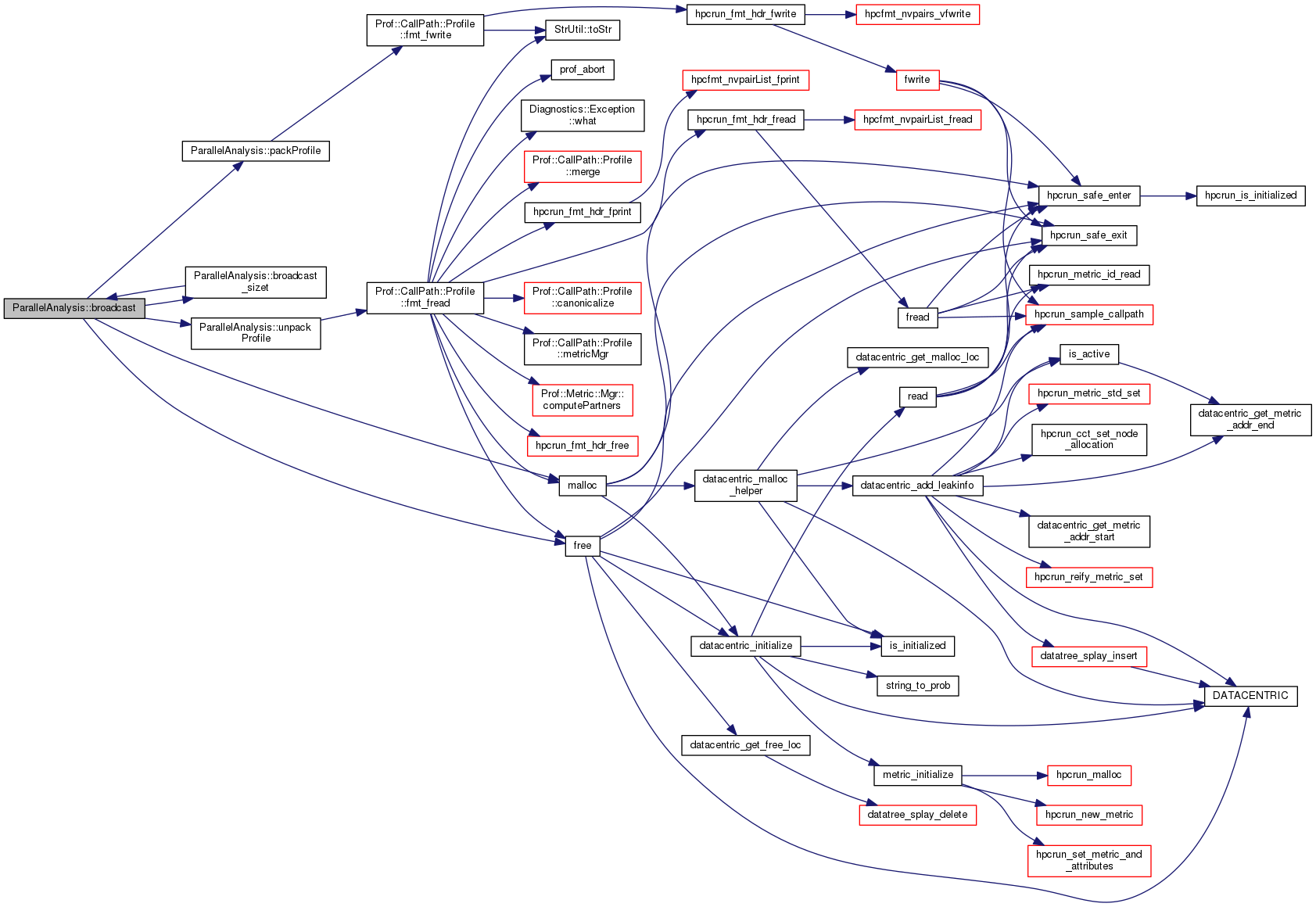
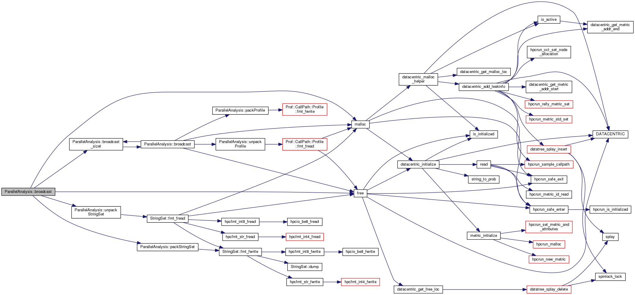
| void | broadcast (Prof::CallPath::Profile *&profile, int myRank, MPI_Comm comm) |
| void | broadcast (StringSet &stringSet, int myRank, MPI_Comm comm) |
| void | packSend (Prof::CallPath::Profile *profile, int dest, int myRank, MPI_Comm comm) |
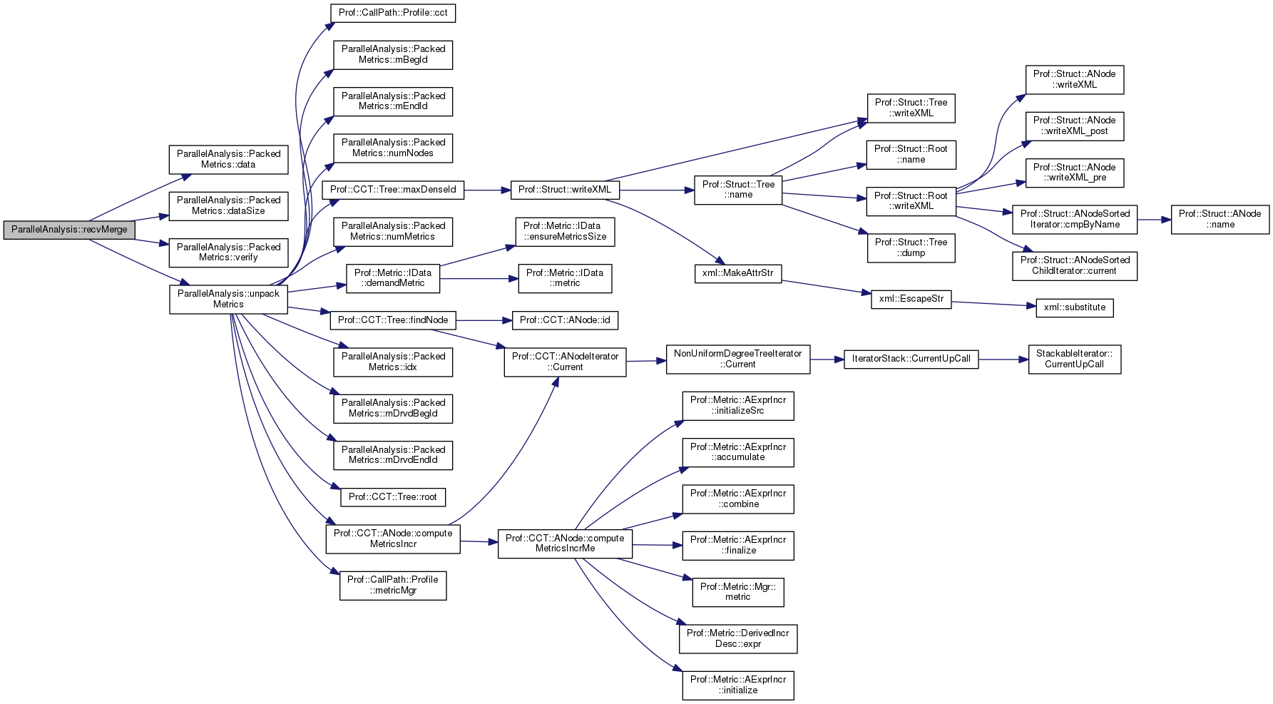
| void | recvMerge (Prof::CallPath::Profile *profile, int src, int myRank, MPI_Comm comm) |
| void | packSend (std::pair< Prof::CallPath::Profile *, ParallelAnalysis::PackedMetrics *> data, int dest, int myRank, MPI_Comm comm) |
| void | recvMerge (std::pair< Prof::CallPath::Profile *, ParallelAnalysis::PackedMetrics *> data, int src, int myRank, MPI_Comm comm) |
| void | packSend (StringSet *stringSet, int dest, int myRank, MPI_Comm comm) |
| void | recvMerge (StringSet *stringSet, int src, int myRank, MPI_Comm comm) |
| void | packProfile (const Prof::CallPath::Profile &profile, uint8_t **buffer, size_t *bufferSz) |
| Prof::CallPath::Profile * | unpackProfile (uint8_t *buffer, size_t bufferSz) |
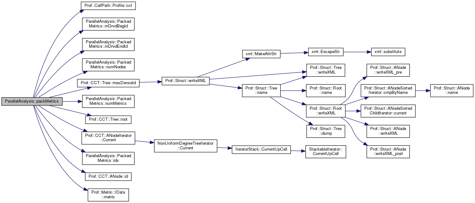
| void | packMetrics (const Prof::CallPath::Profile &profile, ParallelAnalysis::PackedMetrics &packedMetrics) |
| void | unpackMetrics (Prof::CallPath::Profile &profile, const ParallelAnalysis::PackedMetrics &packedMetrics) |
| template<typename T > | |
| void | reduce (T object, int myRank, int numRanks, MPI_Comm comm=MPI_COMM_WORLD) |
| void ParallelAnalysis::broadcast | ( | Prof::CallPath::Profile *& | profile, |
| int | myRank, | ||
| MPI_Comm | comm | ||
| ) |
Definition at line 133 of file ParallelAnalysis.cpp.


| void ParallelAnalysis::broadcast | ( | StringSet & | stringSet, |
| int | myRank, | ||
| MPI_Comm | comm | ||
| ) |
|
static |
Definition at line 115 of file ParallelAnalysis.cpp.


| void ParallelAnalysis::packMetrics | ( | const Prof::CallPath::Profile & | profile, |
| ParallelAnalysis::PackedMetrics & | packedMetrics | ||
| ) |
Definition at line 373 of file ParallelAnalysis.cpp.


| void ParallelAnalysis::packProfile | ( | const Prof::CallPath::Profile & | profile, |
| uint8_t ** | buffer, | ||
| size_t * | bufferSz | ||
| ) |
Definition at line 310 of file ParallelAnalysis.cpp.


| void ParallelAnalysis::packSend | ( | Prof::CallPath::Profile * | profile, |
| int | dest, | ||
| int | myRank, | ||
| MPI_Comm | comm | ||
| ) |
Definition at line 196 of file ParallelAnalysis.cpp.


| void ParallelAnalysis::packSend | ( | std::pair< Prof::CallPath::Profile *, ParallelAnalysis::PackedMetrics *> | data, |
| int | dest, | ||
| int | myRank, | ||
| MPI_Comm | comm | ||
| ) |
| void ParallelAnalysis::packSend | ( | StringSet * | stringSet, |
| int | dest, | ||
| int | myRank, | ||
| MPI_Comm | comm | ||
| ) |
|
static |
Definition at line 343 of file ParallelAnalysis.cpp.


| void ParallelAnalysis::recvMerge | ( | Prof::CallPath::Profile * | profile, |
| int | src, | ||
| int | myRank, | ||
| MPI_Comm | comm | ||
| ) |
Definition at line 207 of file ParallelAnalysis.cpp.


| void ParallelAnalysis::recvMerge | ( | std::pair< Prof::CallPath::Profile *, ParallelAnalysis::PackedMetrics *> | data, |
| int | src, | ||
| int | myRank, | ||
| MPI_Comm | comm | ||
| ) |
| void ParallelAnalysis::recvMerge | ( | StringSet * | stringSet, |
| int | src, | ||
| int | myRank, | ||
| MPI_Comm | comm | ||
| ) |
| void ParallelAnalysis::reduce | ( | T | object, |
| int | myRank, | ||
| int | numRanks, | ||
| MPI_Comm | comm = MPI_COMM_WORLD |
||
| ) |
Definition at line 240 of file ParallelAnalysis.hpp.


| void ParallelAnalysis::unpackMetrics | ( | Prof::CallPath::Profile & | profile, |
| const ParallelAnalysis::PackedMetrics & | packedMetrics | ||
| ) |
Definition at line 396 of file ParallelAnalysis.cpp.


| Prof::CallPath::Profile * ParallelAnalysis::unpackProfile | ( | uint8_t * | buffer, |
| size_t | bufferSz | ||
| ) |
Definition at line 324 of file ParallelAnalysis.cpp.


|
static |
Definition at line 356 of file ParallelAnalysis.cpp.

