|
HPCToolkit
|
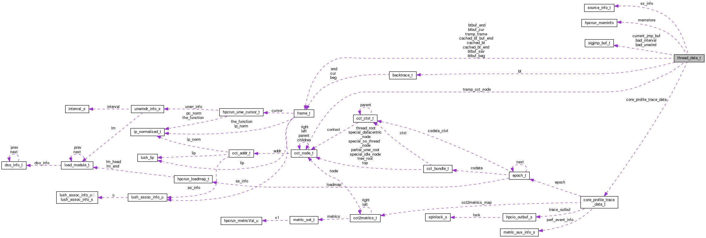
#include <thread_data.h>

Public Attributes | |
| int | idle |
| hpcrun_meminfo_t | memstore |
| int | mem_low |
| source_state_t * | ss_state |
| source_info_t * | ss_info |
| struct sigevent | sigev |
| timer_t | timerid |
| bool | timer_init |
| uint64_t | last_time_us |
| core_profile_trace_data_t | core_profile_trace_data |
| frame_t * | btbuf_cur |
| frame_t * | btbuf_beg |
| frame_t * | btbuf_end |
| frame_t * | btbuf_sav |
| backtrace_t | bt |
| bool | tramp_present |
| void * | tramp_retn_addr |
| void * | tramp_loc |
| size_t | cached_frame_count |
| frame_t * | cached_bt |
| frame_t * | cached_bt_end |
| frame_t * | cached_bt_buf_end |
| frame_t * | tramp_frame |
| cct_node_t * | tramp_cct_node |
| sigjmp_buf_t * | current_jmp_buf |
| sigjmp_buf_t | bad_interval |
| sigjmp_buf_t | bad_unwind |
| bool | deadlock_drop |
| int | handling_sample |
| int | fnbounds_lock |
| lushPthr_t | pthr_metrics |
| bool | debug1 |
| int | inside_hpcrun |
| bool | inside_dlfcn |
Definition at line 137 of file thread_data.h.
| sigjmp_buf_t thread_data_t::bad_interval |
Definition at line 212 of file thread_data.h.
| sigjmp_buf_t thread_data_t::bad_unwind |
Definition at line 213 of file thread_data.h.
| backtrace_t thread_data_t::bt |
Definition at line 193 of file thread_data.h.
| frame_t* thread_data_t::btbuf_beg |
Definition at line 185 of file thread_data.h.
| frame_t* thread_data_t::btbuf_cur |
Definition at line 184 of file thread_data.h.
| frame_t* thread_data_t::btbuf_end |
Definition at line 189 of file thread_data.h.
| frame_t* thread_data_t::btbuf_sav |
Definition at line 190 of file thread_data.h.
| frame_t* thread_data_t::cached_bt |
Definition at line 202 of file thread_data.h.
| frame_t* thread_data_t::cached_bt_buf_end |
Definition at line 204 of file thread_data.h.
| frame_t* thread_data_t::cached_bt_end |
Definition at line 203 of file thread_data.h.
| size_t thread_data_t::cached_frame_count |
Definition at line 201 of file thread_data.h.
| core_profile_trace_data_t thread_data_t::core_profile_trace_data |
Definition at line 168 of file thread_data.h.
| sigjmp_buf_t* thread_data_t::current_jmp_buf |
Definition at line 211 of file thread_data.h.
| bool thread_data_t::deadlock_drop |
Definition at line 215 of file thread_data.h.
| bool thread_data_t::debug1 |
Definition at line 228 of file thread_data.h.
| int thread_data_t::fnbounds_lock |
Definition at line 217 of file thread_data.h.
| int thread_data_t::handling_sample |
Definition at line 216 of file thread_data.h.
| int thread_data_t::idle |
Definition at line 138 of file thread_data.h.
| bool thread_data_t::inside_dlfcn |
Definition at line 239 of file thread_data.h.
| int thread_data_t::inside_hpcrun |
Definition at line 234 of file thread_data.h.
| uint64_t thread_data_t::last_time_us |
Definition at line 157 of file thread_data.h.
| int thread_data_t::mem_low |
Definition at line 144 of file thread_data.h.
| hpcrun_meminfo_t thread_data_t::memstore |
Definition at line 143 of file thread_data.h.
| lushPthr_t thread_data_t::pthr_metrics |
Definition at line 222 of file thread_data.h.
| struct sigevent thread_data_t::sigev |
Definition at line 153 of file thread_data.h.
| source_info_t* thread_data_t::ss_info |
Definition at line 151 of file thread_data.h.
| source_state_t* thread_data_t::ss_state |
Definition at line 150 of file thread_data.h.
| bool thread_data_t::timer_init |
Definition at line 155 of file thread_data.h.
| timer_t thread_data_t::timerid |
Definition at line 154 of file thread_data.h.
| cct_node_t* thread_data_t::tramp_cct_node |
Definition at line 206 of file thread_data.h.
| frame_t* thread_data_t::tramp_frame |
Definition at line 205 of file thread_data.h.
| void* thread_data_t::tramp_loc |
Definition at line 200 of file thread_data.h.
| bool thread_data_t::tramp_present |
Definition at line 198 of file thread_data.h.
| void* thread_data_t::tramp_retn_addr |
Definition at line 199 of file thread_data.h.