HPCToolkit
agent-tbb.h File Reference
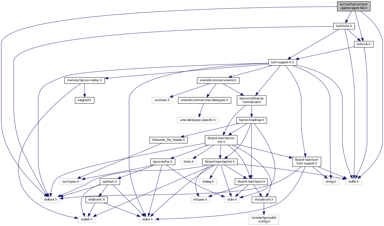
#include <stdlib.h>
#include <stdbool.h>
#include <lush/lushi.h>
#include <lush/lushi-cb.h>
Include dependency graph for agent-tbb.h:
This graph shows which files directly or indirectly include this file:

Go to the source code of this file.