|
HPCToolkit
|
#include <setjmp.h>#include <string.h>#include <unwind/common/backtrace.h>#include <cct/cct.h>#include "hpcrun_dlfns.h"#include "hpcrun_stats.h"#include "hpcrun-malloc.h"#include "fnbounds_interface.h"#include "main.h"#include "metrics_types.h"#include "cct2metrics.h"#include "metrics.h"#include "segv_handler.h"#include "epoch.h"#include "thread_data.h"#include "trace.h"#include "handling_sample.h"#include "unwind.h"#include <utilities/arch/context-pc.h>#include "sample_event.h"#include "sample_sources_all.h"#include "start-stop.h"#include "uw_recipe_map.h"#include "validate_return_addr.h"#include "write_data.h"#include "cct_insert_backtrace.h"#include <monitor.h>#include <messages/messages.h>#include <lib/prof-lean/hpcrun-fmt.h>
Go to the source code of this file.
Functions | |
| static void | hpcrun_cleanup_partial_unwind (void) |
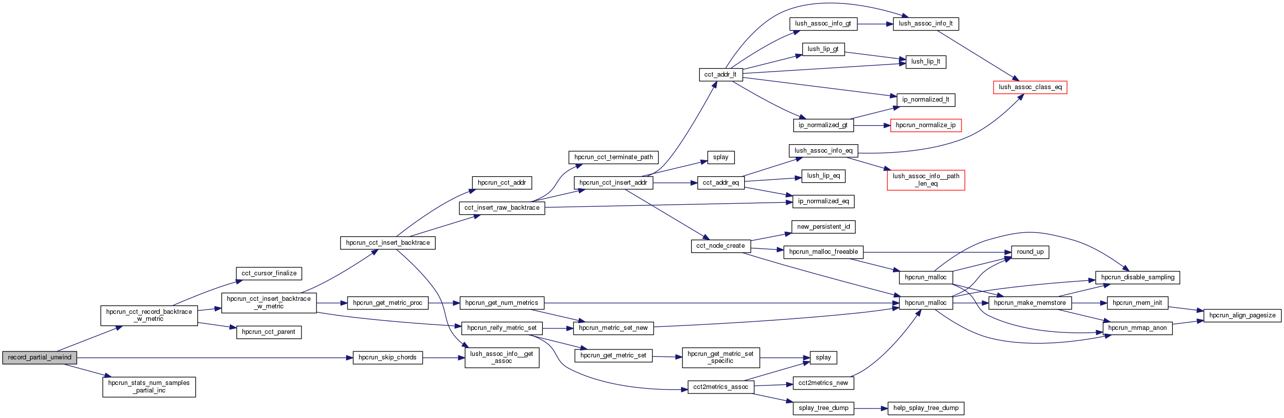
| static cct_node_t * | record_partial_unwind (cct_bundle_t *cct, frame_t *bt_beg, frame_t *bt_last, int metricId, hpcrun_metricVal_t metricIncr, int skipInner, struct cct_custom_update_s *custom_update) |
| void | hpcrun_drop_sample (void) |
| sample_val_t | hpcrun_sample_callpath (void *context, int metricId, hpcrun_metricVal_t metricIncr, int skipInner, int isSync, sampling_info_t *data) |
| cct_node_t * | hpcrun_gen_thread_ctxt (void *context) |
Variables | |
| bool | private_hpcrun_sampling_disabled = false |
| static int const | PTHREAD_CTXT_SKIP_INNER = 1 |
|
static |
Definition at line 97 of file sample_event.c.


| void hpcrun_drop_sample | ( | void | ) |
Definition at line 151 of file sample_event.c.


| cct_node_t* hpcrun_gen_thread_ctxt | ( | void * | context | ) |
Definition at line 322 of file sample_event.c.


| sample_val_t hpcrun_sample_callpath | ( | void * | context, |
| int | metricId, | ||
| hpcrun_metricVal_t | metricIncr, | ||
| int | skipInner, | ||
| int | isSync, | ||
| sampling_info_t * | data | ||
| ) |
Definition at line 160 of file sample_event.c.


|
static |
Definition at line 116 of file sample_event.c.


| bool private_hpcrun_sampling_disabled = false |
Definition at line 148 of file sample_event.c.
|
static |
Definition at line 319 of file sample_event.c.