|
HPCToolkit
|
#include <cct/cct_bundle.h>#include <cct/cct.h>#include <unwind/common/backtrace.h>#include "metrics.h"

Go to the source code of this file.
Classes | |
| struct | cct_custom_update_s |
Typedefs | |
| typedef cct_node_t *(* | hpcrun_cct_update_before_t) (cct_bundle_t *bundle, cct_node_t *path, void *data_aux) |
| typedef cct_node_t *(* | hpcrun_cct_update_after_t) (cct_node_t *path, void *data_aux) |
Functions | |
| cct_node_t * | hpcrun_cct_insert_backtrace (cct_node_t *cct, frame_t *path_beg, frame_t *path_end) |
| cct_node_t * | hpcrun_cct_insert_backtrace_w_metric (cct_bundle_t *bndl, cct_node_t *cct, int metric_id, frame_t *path_beg, frame_t *path_end, cct_metric_data_t datum, struct cct_custom_update_s *custom_update) |
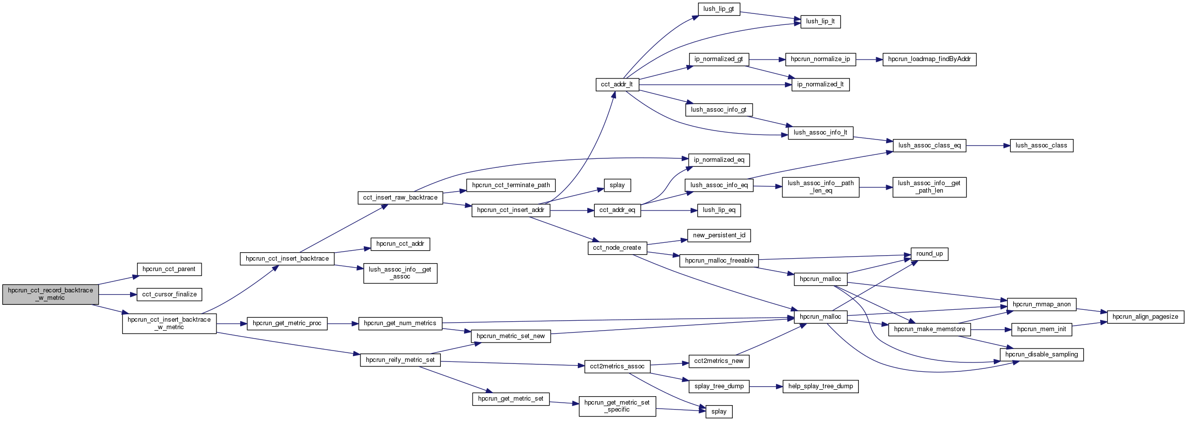
| cct_node_t * | hpcrun_cct_record_backtrace (cct_bundle_t *bndl, bool partial, backtrace_info_t *bt, bool tramp_found) |
| cct_node_t * | hpcrun_cct_record_backtrace_w_metric (cct_bundle_t *bndl, bool partial, backtrace_info_t *bt, bool tramp_found, int metricId, hpcrun_metricVal_t metricIncr, struct cct_custom_update_s *custom_update) |
| cct_node_t * | hpcrun_backtrace2cct (cct_bundle_t *cct, ucontext_t *context, int metricId, hpcrun_metricVal_t metricIncr, int skipInner, int isSync, struct cct_custom_update_s *custom_update) |
| typedef cct_node_t*(* hpcrun_cct_update_after_t) (cct_node_t *path, void *data_aux) |
Definition at line 58 of file cct_insert_backtrace.h.
| typedef cct_node_t*(* hpcrun_cct_update_before_t) (cct_bundle_t *bundle, cct_node_t *path, void *data_aux) |
Definition at line 55 of file cct_insert_backtrace.h.
| cct_node_t* hpcrun_backtrace2cct | ( | cct_bundle_t * | cct, |
| ucontext_t * | context, | ||
| int | metricId, | ||
| hpcrun_metricVal_t | metricIncr, | ||
| int | skipInner, | ||
| int | isSync, | ||
| struct cct_custom_update_s * | custom_update | ||
| ) |
Definition at line 245 of file cct_insert_backtrace.c.


| cct_node_t* hpcrun_cct_insert_backtrace | ( | cct_node_t * | cct, |
| frame_t * | path_beg, | ||
| frame_t * | path_end | ||
| ) |
Definition at line 147 of file cct_insert_backtrace.c.


| cct_node_t* hpcrun_cct_insert_backtrace_w_metric | ( | cct_bundle_t * | bndl, |
| cct_node_t * | cct, | ||
| int | metric_id, | ||
| frame_t * | path_beg, | ||
| frame_t * | path_end, | ||
| cct_metric_data_t | datum, | ||
| struct cct_custom_update_s * | custom_update | ||
| ) |
Definition at line 182 of file cct_insert_backtrace.c.


| cct_node_t* hpcrun_cct_record_backtrace | ( | cct_bundle_t * | bndl, |
| bool | partial, | ||
| backtrace_info_t * | bt, | ||
| bool | tramp_found | ||
| ) |
Definition at line 269 of file cct_insert_backtrace.c.


| cct_node_t* hpcrun_cct_record_backtrace_w_metric | ( | cct_bundle_t * | bndl, |
| bool | partial, | ||
| backtrace_info_t * | bt, | ||
| bool | tramp_found, | ||
| int | metricId, | ||
| hpcrun_metricVal_t | metricIncr, | ||
| struct cct_custom_update_s * | custom_update | ||
| ) |
Definition at line 314 of file cct_insert_backtrace.c.

