|
HPCToolkit
|
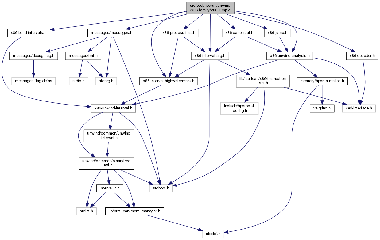
#include <messages/messages.h>#include "x86-build-intervals.h"#include "x86-decoder.h"#include "x86-process-inst.h"#include "x86-canonical.h"#include "x86-jump.h"#include "x86-interval-highwatermark.h"#include "x86-unwind-analysis.h"#include "x86-interval-arg.h"

Go to the source code of this file.
Functions | |
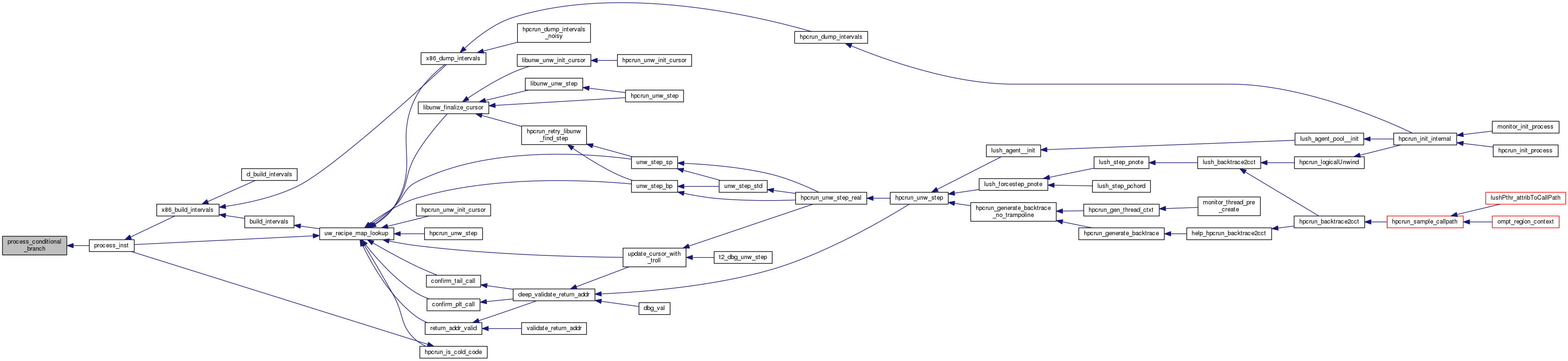
| unwind_interval * | process_unconditional_branch (xed_decoded_inst_t *xptr, bool irdebug, interval_arg_t *iarg) |
| unwind_interval * | process_conditional_branch (xed_decoded_inst_t *xptr, interval_arg_t *iarg) |
| unwind_interval* process_conditional_branch | ( | xed_decoded_inst_t * | xptr, |
| interval_arg_t * | iarg | ||
| ) |
Definition at line 97 of file x86-jump.c.


| unwind_interval* process_unconditional_branch | ( | xed_decoded_inst_t * | xptr, |
| bool | irdebug, | ||
| interval_arg_t * | iarg | ||
| ) |
Definition at line 68 of file x86-jump.c.

