HPCToolkit
Classes
StackableIterator.hpp File Reference
#include <
include/uint.h
>
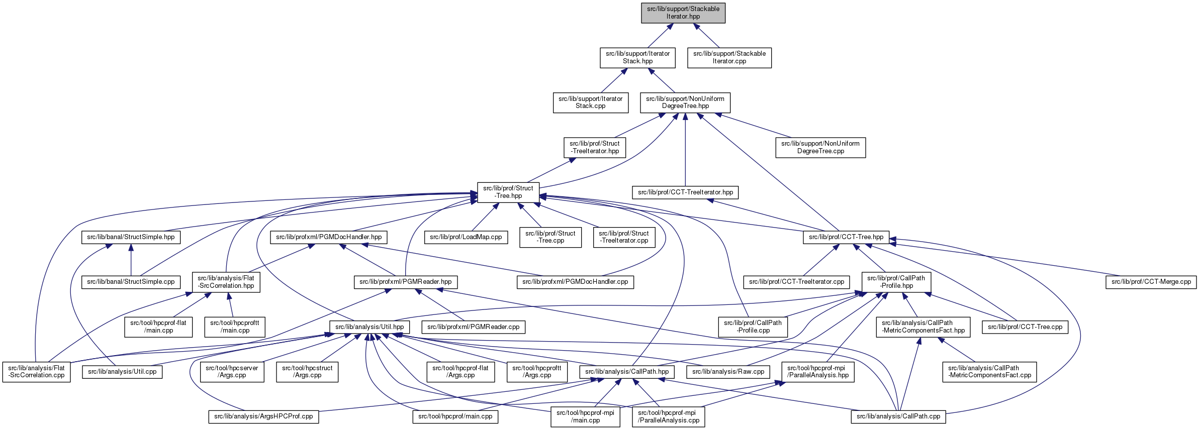
Include dependency graph for StackableIterator.hpp:
This graph shows which files directly or indirectly include this file:
Go to the source code of this file.
Classes
class
StackableIterator
src
lib
support
StackableIterator.hpp
Generated by
1.8.13