HPCToolkit
CStrUtil.h File Reference
This graph shows which files directly or indirectly include this file:

Go to the source code of this file.

Functions

int STREQ (const char *x, const char *y)
 
char * ssave (const char *const str)
 
void sfree (char *str)
 
void smove (char **old_str, char *new_str)
 
char * nssave (int n, const char *const s1,...)
 
int find (char s1[], char s2[])
 
int char_count (char s1[], char s2[])
 
int hash_string (const char *string, int size)
 
char * strlower (char *string)
 
char * strupper (char *string)
 
char to_lower (char c)
 
void itoa (long n, char a[])
 
void utoa (unsigned long n, char a[])
 
void ultohex (unsigned long n, char a[])
 

Function Documentation

◆ char_count()

int char_count ( char  s1[],
char  s2[] 
)

Definition at line 199 of file CStrUtil.cpp.

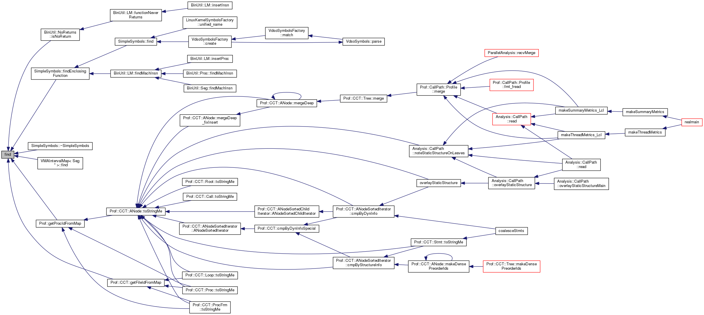
◆ find()

int find ( char  s1[],
char  s2[] 
)

Definition at line 177 of file CStrUtil.cpp.

Here is the caller graph for this function:

◆ hash_string()

int hash_string ( const char *  string,
int  size 
)

◆ itoa()

void itoa ( long  n,
char  a[] 
)

Definition at line 286 of file CStrUtil.cpp.

Here is the call graph for this function:

◆ nssave()

char* nssave ( int  n,
const char *const  s1,
  ... 
)

Definition at line 137 of file CStrUtil.cpp.

Here is the call graph for this function:

◆ sfree()

void sfree ( char *  str)

Definition at line 103 of file CStrUtil.cpp.

Here is the caller graph for this function:

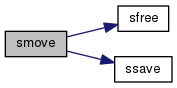
◆ smove()

void smove ( char **  old_str,
char *  new_str 
)

Definition at line 111 of file CStrUtil.cpp.

Here is the call graph for this function:

◆ ssave()

char* ssave ( const char *const  str)

Definition at line 94 of file CStrUtil.cpp.

Here is the caller graph for this function:

◆ STREQ()

int STREQ ( const char *  x,
const char *  y 
)

Definition at line 87 of file CStrUtil.cpp.

◆ strlower()

char* strlower ( char *  string)

Definition at line 239 of file CStrUtil.cpp.

◆ strupper()

char* strupper ( char *  string)

Definition at line 256 of file CStrUtil.cpp.

◆ to_lower()

char to_lower ( char  c)

Definition at line 273 of file CStrUtil.cpp.

◆ ultohex()

void ultohex ( unsigned long  n,
char  a[] 
)

Definition at line 325 of file CStrUtil.cpp.

◆ utoa()

void utoa ( unsigned long  n,
char  a[] 
)

Definition at line 302 of file CStrUtil.cpp.

Here is the caller graph for this function: