|
HPCToolkit
|
#include <HashTable.hpp>

Public Member Functions | |
| HashTable () | |
| virtual | ~HashTable () |
| void | Create (const uint entrySize, uint initialSize, HashFunctFunctPtr const HashFunctCallback, RehashFunctFunctPtr const RehashFunctCallback, EntryCompareFunctPtr const EntryCompareCallback, EntryCleanupFunctPtr const EntryCleanupCallback) |
| void | Destroy () |
| bool | operator== (HashTable &rhsTab) |
| void | AddEntry (void *entry, AddEntryFunctPtr const AddEntryCallback=0,...) |
| void | DeleteEntry (void *entry, DeleteEntryFunctPtr const DeleteEntryCallback=0,...) |
| void * | QueryEntry (const void *entry) const |
| int | GetEntryIndex (const void *entry) const |
| void * | GetEntryByIndex (const uint index) const |
| uint | NumberOfEntries () const |
| void | Dump () |
Protected Member Functions | |
| void | Create (const uint entrySize, uint initialSize) |
| virtual uint | HashFunct (const void *entry, const uint size) |
| virtual uint | RehashFunct (const uint oldHashValue, const uint size) |
| virtual int | EntryCompare (const void *entry1, const void *entry2) |
| virtual void | EntryCleanup (void *entry) |
| HashTable & | operator= (const HashTable &rhs) |
Private Member Functions | |
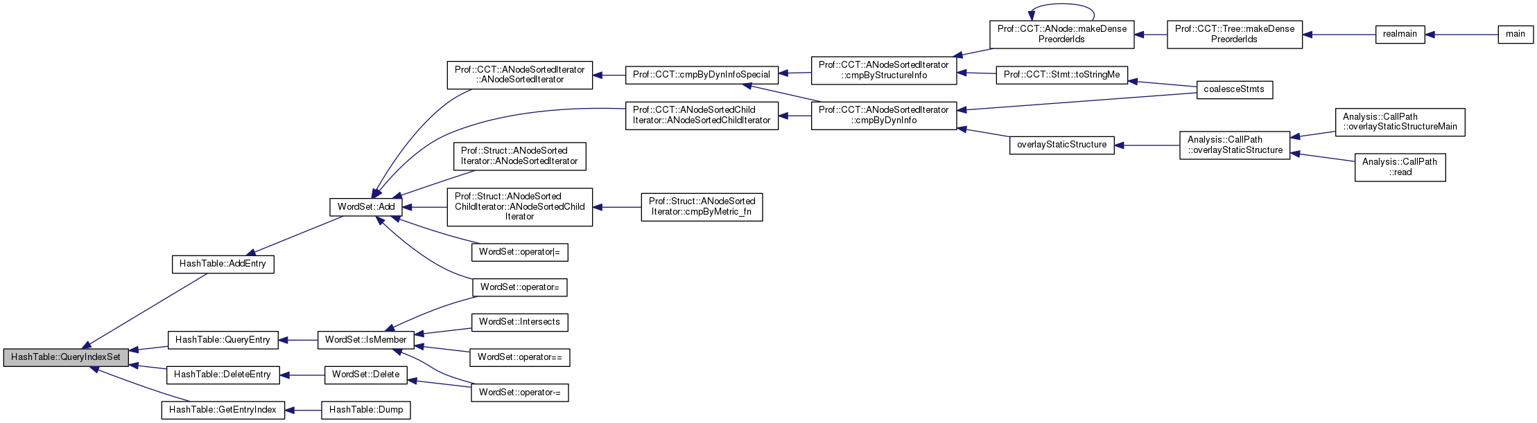
| int | QueryIndexSet (const void *entry, const bool expand) const |
| void | OverflowIndexSet () |
| void | OverflowEntries () |
| void | FailureToCreateError () const |
| void | FailureToDestroyError () const |
Private Attributes | |
| const ulong | id |
| uint | numSlots |
| uint | nextSlot |
| uint | entrySize |
| void * | entries |
| uint | indexSetSize |
| int * | indexSet |
| bool | hashTableCreated |
| HashFunctFunctPtr | HashFunctCallback |
| RehashFunctFunctPtr | RehashFunctCallback |
| EntryCompareFunctPtr | EntryCompareCallback |
| EntryCleanupFunctPtr | EntryCleanupCallback |
Friends | |
| class | HashTableIterator |
Definition at line 309 of file HashTable.hpp.
| HashTable::HashTable | ( | ) |
|
virtual |
| void HashTable::AddEntry | ( | void * | entry, |
| AddEntryFunctPtr const | AddEntryCallback = 0, |
||
| ... | |||
| ) |
Definition at line 250 of file HashTable.cpp.


| void HashTable::Create | ( | const uint | entrySize, |
| uint | initialSize, | ||
| HashFunctFunctPtr const | HashFunctCallback, | ||
| RehashFunctFunctPtr const | RehashFunctCallback, | ||
| EntryCompareFunctPtr const | EntryCompareCallback, | ||
| EntryCleanupFunctPtr const | EntryCleanupCallback | ||
| ) |
Definition at line 495 of file HashTable.cpp.
| void HashTable::DeleteEntry | ( | void * | entry, |
| DeleteEntryFunctPtr const | DeleteEntryCallback = 0, |
||
| ... | |||
| ) |
Definition at line 296 of file HashTable.cpp.


| void HashTable::Destroy | ( | ) |
Definition at line 205 of file HashTable.cpp.


| void HashTable::Dump | ( | ) |
|
protectedvirtual |
|
protectedvirtual |
Reimplemented in WordSet.
Definition at line 558 of file HashTable.cpp.

|
private |
|
private |
| void * HashTable::GetEntryByIndex | ( | const uint | index | ) | const |
Definition at line 444 of file HashTable.cpp.


| int HashTable::GetEntryIndex | ( | const void * | entry | ) | const |
Definition at line 426 of file HashTable.cpp.


Reimplemented in WordSet.
Definition at line 544 of file HashTable.cpp.

| uint HashTable::NumberOfEntries | ( | ) | const |
Definition at line 460 of file HashTable.cpp.


Definition at line 235 of file HashTable.cpp.
| bool HashTable::operator== | ( | HashTable & | rhsTab | ) |
Definition at line 243 of file HashTable.cpp.
|
private |
|
private |
Definition at line 695 of file HashTable.cpp.


| void * HashTable::QueryEntry | ( | const void * | entry | ) | const |
Definition at line 396 of file HashTable.cpp.


|
private |
Definition at line 574 of file HashTable.cpp.


|
friend |
Definition at line 338 of file HashTable.hpp.
|
private |
Definition at line 356 of file HashTable.hpp.
|
private |
Definition at line 365 of file HashTable.hpp.
|
private |
Definition at line 364 of file HashTable.hpp.
|
private |
Definition at line 355 of file HashTable.hpp.
|
private |
Definition at line 362 of file HashTable.hpp.
|
private |
Definition at line 360 of file HashTable.hpp.
|
private |
Definition at line 352 of file HashTable.hpp.
|
private |
Definition at line 358 of file HashTable.hpp.
|
private |
Definition at line 357 of file HashTable.hpp.
|
private |
Definition at line 354 of file HashTable.hpp.
|
private |
Definition at line 353 of file HashTable.hpp.
|
private |
Definition at line 363 of file HashTable.hpp.