
Go to the source code of this file.
Functions | |
| void | cpu_sample_off (JNIEnv *env, ObjectIndex object_index) |
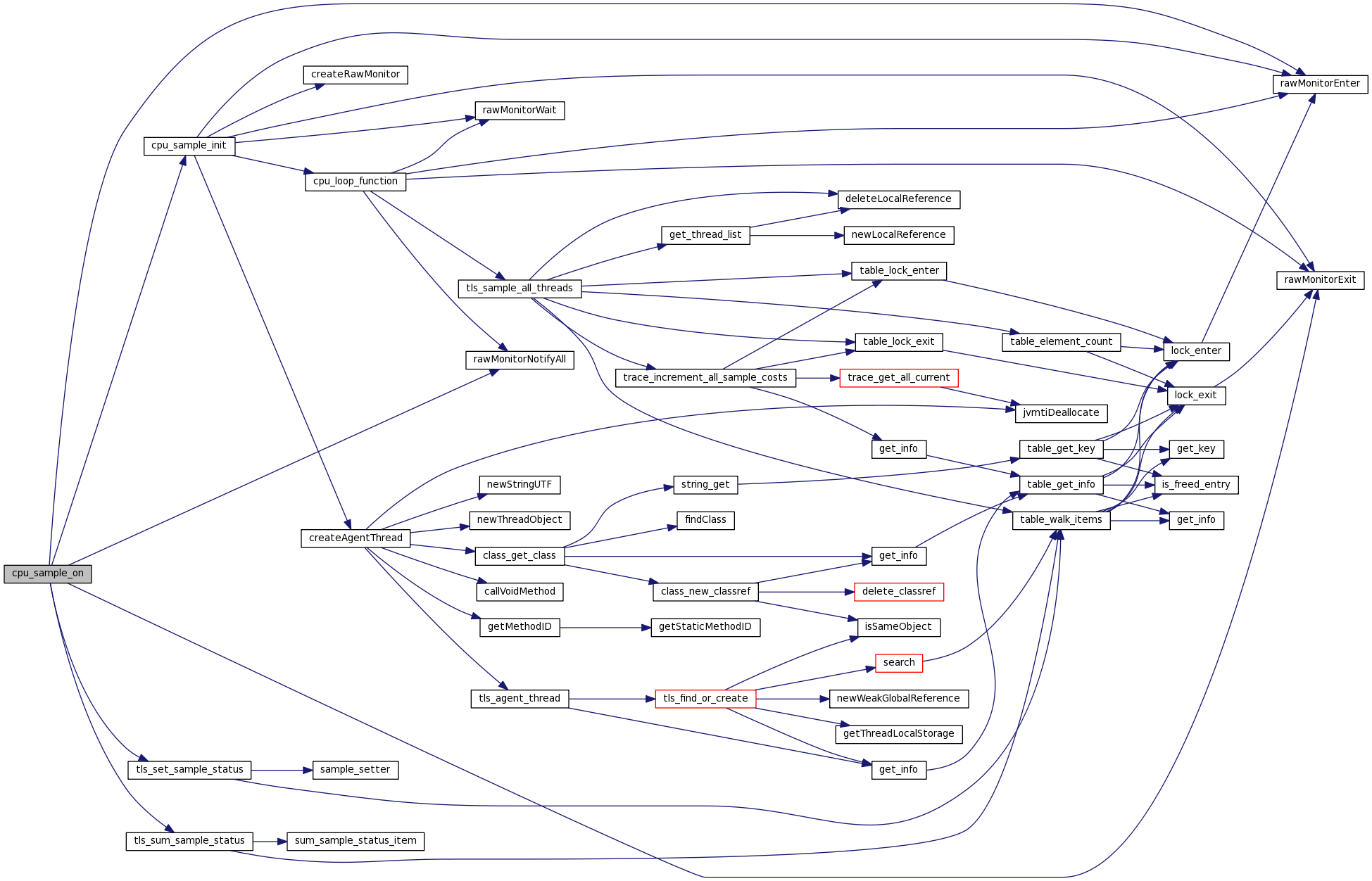
| void | cpu_sample_on (JNIEnv *env, ObjectIndex object_index) |
| void | cpu_sample_init (JNIEnv *env) |
| void | cpu_sample_term (JNIEnv *env) |
| void cpu_sample_init | ( | JNIEnv * | env | ) |
Definition at line 159 of file hprof_cpu.c.


| void cpu_sample_off | ( | JNIEnv * | env, | |
| ObjectIndex | object_index | |||
| ) |
Definition at line 176 of file hprof_cpu.c.


| void cpu_sample_on | ( | JNIEnv * | env, | |
| ObjectIndex | object_index | |||
| ) |
Definition at line 193 of file hprof_cpu.c.


| void cpu_sample_term | ( | JNIEnv * | env | ) |
Definition at line 220 of file hprof_cpu.c.


1.6.1