#include "hprof.h"
Go to the source code of this file.
Defines | |
| #define | JNI_FUNC_PTR(env, f) (*((*(env))->f)) |
| #define | JVM_FUNC_PTR(env, f) (*((*(env))->f)) |
| #define | JVMTI_FUNC_PTR(env, f) (*((*(env))->f)) |
Functions | |
| JNIEnv * | getEnv (void) |
| void * | jvmtiAllocate (int size) |
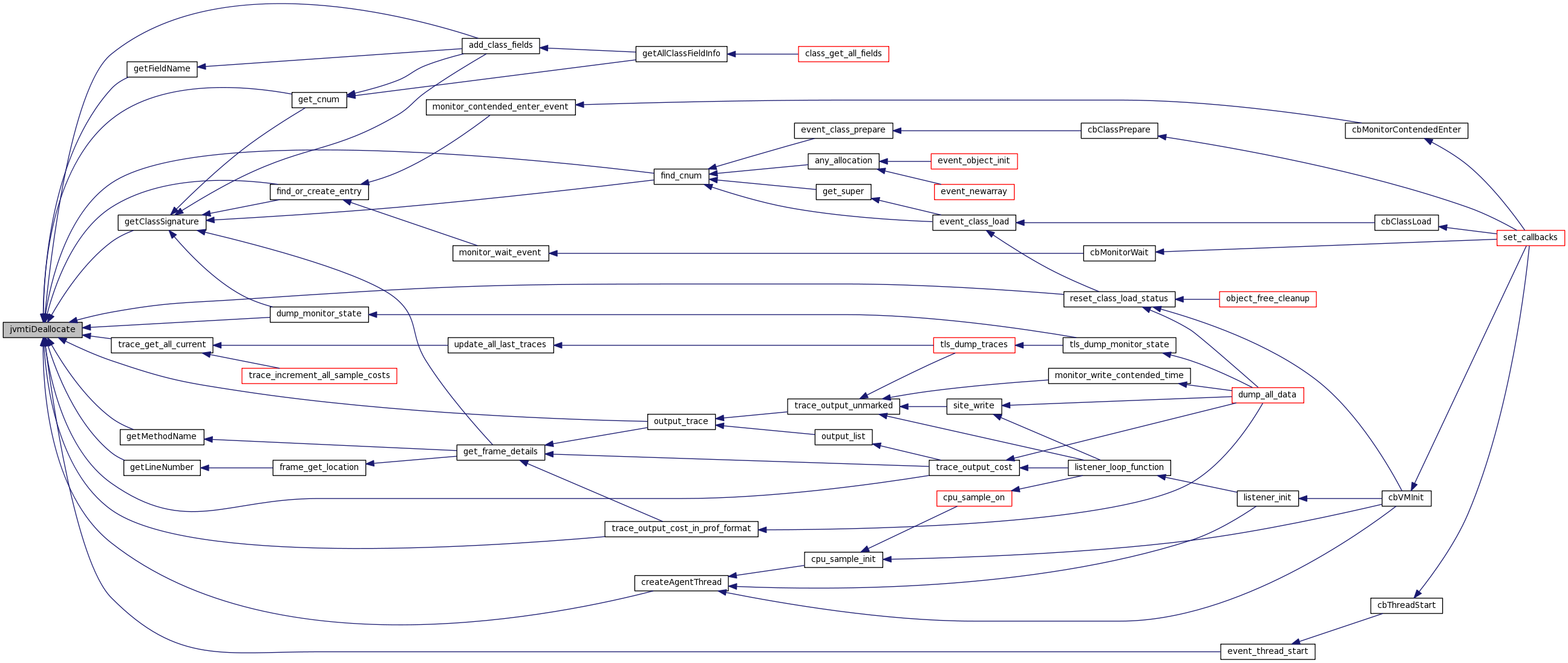
| void | jvmtiDeallocate (void *ptr) |
| void * | hprof_malloc (int size) |
| void | hprof_free (void *ptr) |
| jint | jvmtiVersion (void) |
| static jint | jvmtiMajorVersion (void) |
| static jint | jvmtiMinorVersion (void) |
| static jint | jvmtiMicroVersion (void) |
| static jboolean | compatible_versions (jint major_runtime, jint minor_runtime, jint major_compiletime, jint minor_compiletime) |
| jrawMonitorID | createRawMonitor (const char *str) |
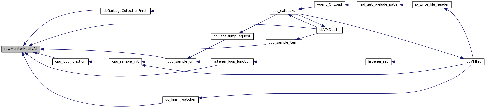
| void | rawMonitorEnter (jrawMonitorID m) |
| void | rawMonitorWait (jrawMonitorID m, jlong pause_time) |
| void | rawMonitorNotifyAll (jrawMonitorID m) |
| void | rawMonitorExit (jrawMonitorID m) |
| void | destroyRawMonitor (jrawMonitorID m) |
| void | setEventNotificationMode (jvmtiEventMode mode, jvmtiEvent event, jthread thread) |
| jobject | exceptionOccurred (JNIEnv *env) |
| void | exceptionDescribe (JNIEnv *env) |
| void | exceptionClear (JNIEnv *env) |
| jobject | newGlobalReference (JNIEnv *env, jobject object) |
| jobject | newWeakGlobalReference (JNIEnv *env, jobject object) |
| void | deleteGlobalReference (JNIEnv *env, jobject object) |
| jobject | newLocalReference (JNIEnv *env, jobject object) |
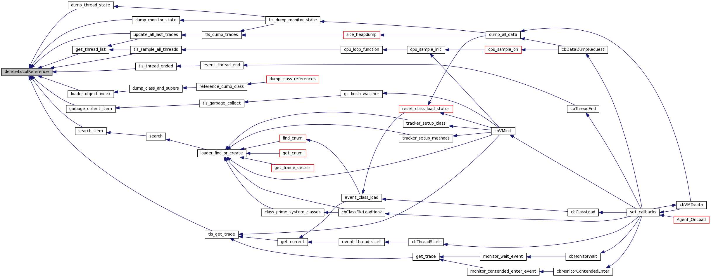
| void | deleteLocalReference (JNIEnv *env, jobject object) |
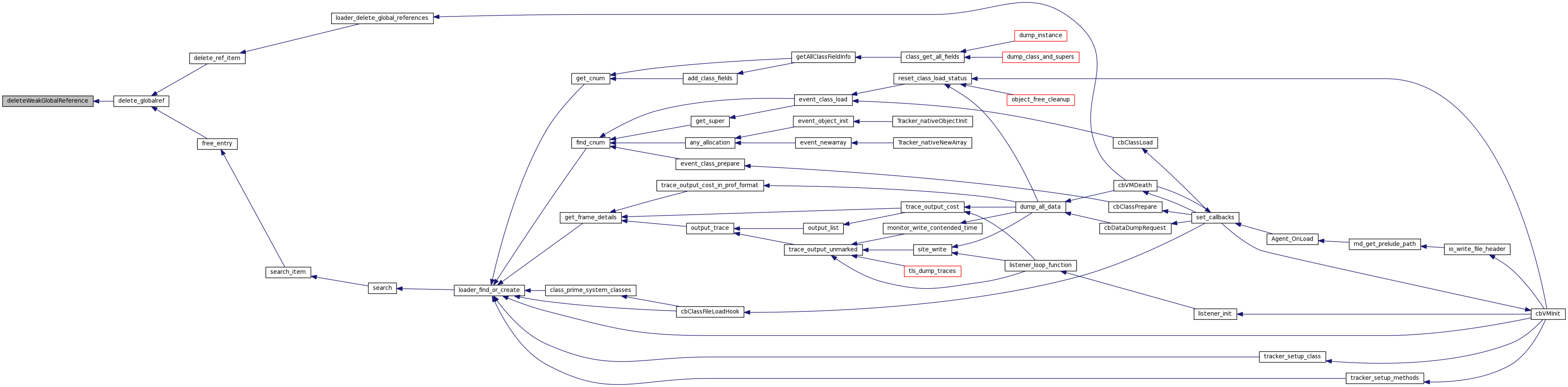
| void | deleteWeakGlobalReference (JNIEnv *env, jobject object) |
| jclass | getObjectClass (JNIEnv *env, jobject object) |
| jclass | getSuperclass (JNIEnv *env, jclass klass) |
| jmethodID | getStaticMethodID (JNIEnv *env, jclass clazz, const char *name, const char *sig) |
| jmethodID | getMethodID (JNIEnv *env, jclass clazz, const char *name, const char *sig) |
| jclass | findClass (JNIEnv *env, const char *name) |
| jfieldID | getStaticFieldID (JNIEnv *env, jclass clazz, const char *name, const char *sig) |
| void | setStaticIntField (JNIEnv *env, jclass clazz, jfieldID field, jint value) |
| static jobject | callStaticObjectMethod (JNIEnv *env, jclass klass, jmethodID method) |
| static jlong | callLongMethod (JNIEnv *env, jobject object, jmethodID method) |
| static void | callVoidMethod (JNIEnv *env, jobject object, jmethodID method, jboolean arg) |
| static jstring | newStringUTF (JNIEnv *env, const char *name) |
| static jobject | newThreadObject (JNIEnv *env, jclass clazz, jmethodID method, jthreadGroup group, jstring name) |
| jboolean | isSameObject (JNIEnv *env, jobject o1, jobject o2) |
| void | pushLocalFrame (JNIEnv *env, jint capacity) |
| void | popLocalFrame (JNIEnv *env, jobject result) |
| void | registerNatives (JNIEnv *env, jclass clazz, JNINativeMethod *methods, jint count) |
| char * | getErrorName (jvmtiError error_number) |
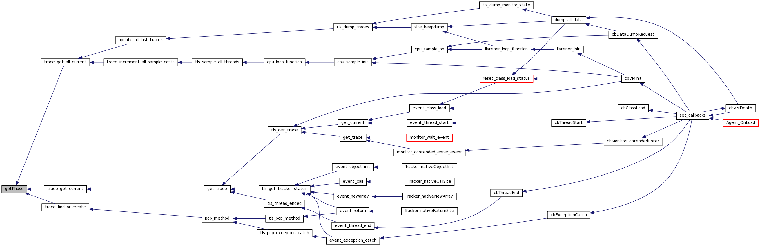
| jvmtiPhase | getPhase (void) |
| char * | phaseString (jvmtiPhase phase) |
| void | disposeEnvironment (void) |
| jlong | getObjectSize (jobject object) |
| static jboolean | isInterface (jclass klass) |
| jint | getClassStatus (jclass klass) |
| jobject | getClassLoader (jclass klass) |
| jlong | getTag (jobject object) |
| void | setTag (jobject object, jlong tag) |
| void | getObjectMonitorUsage (jobject object, jvmtiMonitorUsage *uinfo) |
| void | getOwnedMonitorInfo (jthread thread, jobject **ppobjects, jint *pcount) |
| void | getSystemProperty (const char *name, char **value) |
| void | getClassSignature (jclass klass, char **psignature, char **pgeneric_signature) |
| void | getSourceFileName (jclass klass, char **pname) |
| static void | getClassFields (jclass klass, jint *pn_fields, jfieldID **pfields) |
| static jint | getFieldModifiers (jclass klass, jfieldID field) |
| static void | getFieldName (jclass klass, jfieldID field, char **pname, char **psignature, char **pgeneric_signature) |
| static void | getImplementedInterfaces (jclass klass, jint *pn_interfaces, jclass **pinterfaces) |
| static ClassIndex | get_cnum (JNIEnv *env, jclass klass) |
| char | primTypeToSigChar (jvmtiPrimitiveType primType) |
| jvmtiPrimitiveType | sigToPrimType (char *sig) |
| int | sigToPrimSize (char *sig) |
| static void | add_class_fields (JNIEnv *env, ClassIndex top_cnum, ClassIndex cnum, jclass klass, Stack *field_list, Stack *class_list) |
| void | getAllClassFieldInfo (JNIEnv *env, jclass klass, jint *pn_fields, FieldInfo **pfields) |
| void | getMethodClass (jmethodID method, jclass *pclazz) |
| jboolean | isMethodNative (jmethodID method) |
| void | getMethodName (jmethodID method, char **pname, char **psignature) |
| void | getPotentialCapabilities (jvmtiCapabilities *pcapabilities) |
| void | addCapabilities (jvmtiCapabilities *pcapabilities) |
| void | setEventCallbacks (jvmtiEventCallbacks *pcallbacks) |
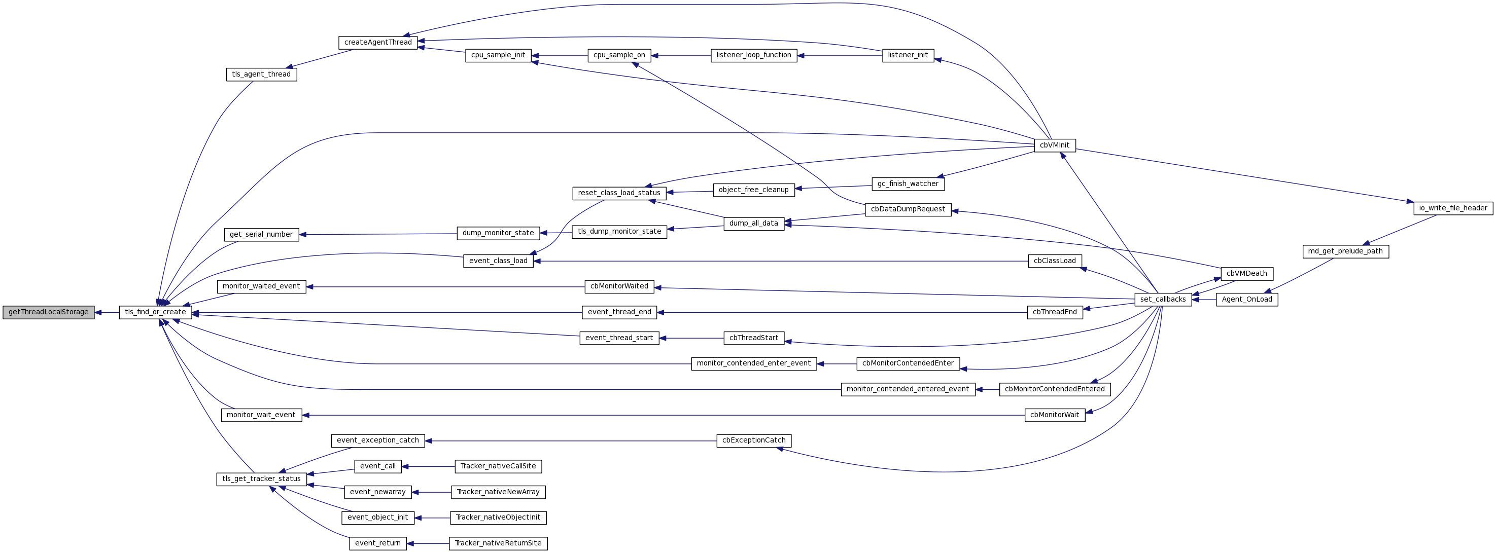
| void * | getThreadLocalStorage (jthread thread) |
| void | setThreadLocalStorage (jthread thread, void *ptr) |
| void | getThreadState (jthread thread, jint *threadState) |
| void | getThreadInfo (jthread thread, jvmtiThreadInfo *info) |
| void | getThreadGroupInfo (jthreadGroup thread_group, jvmtiThreadGroupInfo *info) |
| void | getLoadedClasses (jclass **ppclasses, jint *pcount) |
| static void | getLineNumberTable (jmethodID method, jvmtiLineNumberEntry **ppentries, jint *pcount) |
| static jint | map_loc2line (jlocation location, jvmtiLineNumberEntry *table, jint count) |
| jint | getLineNumber (jmethodID method, jlocation location) |
| jlong | getMaxMemory (JNIEnv *env) |
| void | createAgentThread (JNIEnv *env, const char *name, jvmtiStartFunction func) |
| jlong | getThreadCpuTime (jthread thread) |
| void | getFrameCount (jthread thread, jint *pcount) |
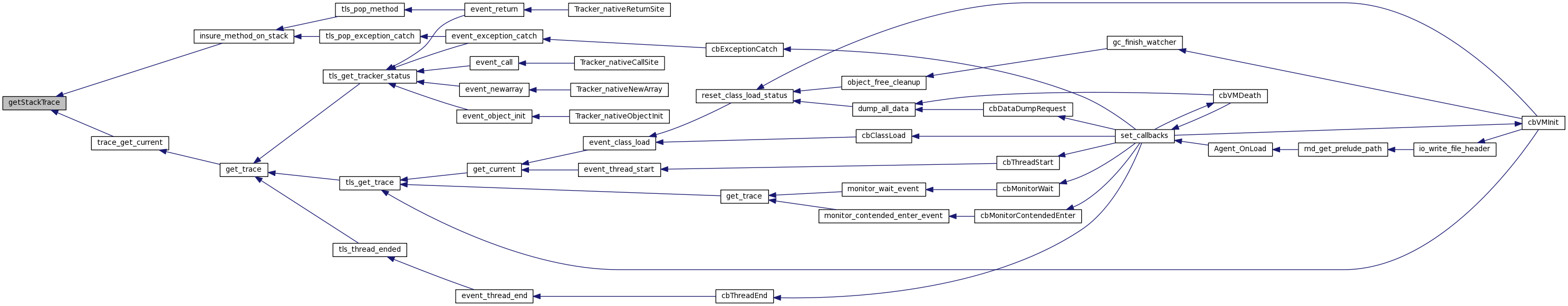
| void | getStackTrace (jthread thread, jvmtiFrameInfo *pframes, jint depth, jint *pcount) |
| void | getThreadListStackTraces (jint count, jthread *threads, jint depth, jvmtiStackInfo **stack_info) |
| void | followReferences (jvmtiHeapCallbacks *pHeapCallbacks, void *user_data) |
| void | runGC (void) |
| void | getJvmti (void) |
| #define JNI_FUNC_PTR | ( | env, | |||
| f | ) | (*((*(env))->f)) |
Definition at line 51 of file hprof_util.c.
| #define JVM_FUNC_PTR | ( | env, | |||
| f | ) | (*((*(env))->f)) |
Definition at line 54 of file hprof_util.c.
| #define JVMTI_FUNC_PTR | ( | env, | |||
| f | ) | (*((*(env))->f)) |
Definition at line 57 of file hprof_util.c.
| static void add_class_fields | ( | JNIEnv * | env, | |
| ClassIndex | top_cnum, | |||
| ClassIndex | cnum, | |||
| jclass | klass, | |||
| Stack * | field_list, | |||
| Stack * | class_list | |||
| ) | [static] |
Definition at line 1096 of file hprof_util.c.


| void addCapabilities | ( | jvmtiCapabilities * | pcapabilities | ) |
Definition at line 1293 of file hprof_util.c.


| static jlong callLongMethod | ( | JNIEnv * | env, | |
| jobject | object, | |||
| jmethodID | method | |||
| ) | [static] |
| static jobject callStaticObjectMethod | ( | JNIEnv * | env, | |
| jclass | klass, | |||
| jmethodID | method | |||
| ) | [static] |
| static void callVoidMethod | ( | JNIEnv * | env, | |
| jobject | object, | |||
| jmethodID | method, | |||
| jboolean | arg | |||
| ) | [static] |
| static jboolean compatible_versions | ( | jint | major_runtime, | |
| jint | minor_runtime, | |||
| jint | major_compiletime, | |||
| jint | minor_compiletime | |||
| ) | [static] |
| void createAgentThread | ( | JNIEnv * | env, | |
| const char * | name, | |||
| jvmtiStartFunction | func | |||
| ) |
Definition at line 1530 of file hprof_util.c.


| jrawMonitorID createRawMonitor | ( | const char * | str | ) |
| void deleteGlobalReference | ( | JNIEnv * | env, | |
| jobject | object | |||
| ) |
| void deleteLocalReference | ( | JNIEnv * | env, | |
| jobject | object | |||
| ) |
| void deleteWeakGlobalReference | ( | JNIEnv * | env, | |
| jobject | object | |||
| ) |
| void destroyRawMonitor | ( | jrawMonitorID | m | ) |
| void disposeEnvironment | ( | void | ) |
Definition at line 684 of file hprof_util.c.
| void exceptionClear | ( | JNIEnv * | env | ) |
| void exceptionDescribe | ( | JNIEnv * | env | ) |
Definition at line 343 of file hprof_util.c.
| jobject exceptionOccurred | ( | JNIEnv * | env | ) |
Definition at line 337 of file hprof_util.c.
| jclass findClass | ( | JNIEnv * | env, | |
| const char * | name | |||
| ) |
| void followReferences | ( | jvmtiHeapCallbacks * | pHeapCallbacks, | |
| void * | user_data | |||
| ) |
| static ClassIndex get_cnum | ( | JNIEnv * | env, | |
| jclass | klass | |||
| ) | [static] |
Definition at line 969 of file hprof_util.c.


| void getAllClassFieldInfo | ( | JNIEnv * | env, | |
| jclass | klass, | |||
| jint * | pn_fields, | |||
| FieldInfo ** | pfields | |||
| ) |
Definition at line 1202 of file hprof_util.c.


| static void getClassFields | ( | jclass | klass, | |
| jint * | pn_fields, | |||
| jfieldID ** | pfields | |||
| ) | [static] |
Definition at line 877 of file hprof_util.c.


| jobject getClassLoader | ( | jclass | klass | ) |
| void getClassSignature | ( | jclass | klass, | |
| char ** | psignature, | |||
| char ** | pgeneric_signature | |||
| ) |
Definition at line 839 of file hprof_util.c.


| jint getClassStatus | ( | jclass | klass | ) |
| JNIEnv* getEnv | ( | void | ) |
Definition at line 63 of file hprof_util.c.


| char* getErrorName | ( | jvmtiError | error_number | ) |
| static jint getFieldModifiers | ( | jclass | klass, | |
| jfieldID | field | |||
| ) | [static] |
| static void getFieldName | ( | jclass | klass, | |
| jfieldID | field, | |||
| char ** | pname, | |||
| char ** | psignature, | |||
| char ** | pgeneric_signature | |||
| ) | [static] |
Definition at line 931 of file hprof_util.c.


| void getFrameCount | ( | jthread | thread, | |
| jint * | pcount | |||
| ) |
| static void getImplementedInterfaces | ( | jclass | klass, | |
| jint * | pn_interfaces, | |||
| jclass ** | pinterfaces | |||
| ) | [static] |
| void getJvmti | ( | void | ) |
Definition at line 1683 of file hprof_util.c.


| jint getLineNumber | ( | jmethodID | method, | |
| jlocation | location | |||
| ) |
Definition at line 1485 of file hprof_util.c.


| static void getLineNumberTable | ( | jmethodID | method, | |
| jvmtiLineNumberEntry ** | ppentries, | |||
| jint * | pcount | |||
| ) | [static] |
| void getLoadedClasses | ( | jclass ** | ppclasses, | |
| jint * | pcount | |||
| ) |
| jlong getMaxMemory | ( | JNIEnv * | env | ) |
Definition at line 1506 of file hprof_util.c.


| void getMethodClass | ( | jmethodID | method, | |
| jclass * | pclazz | |||
| ) |
| jmethodID getMethodID | ( | JNIEnv * | env, | |
| jclass | clazz, | |||
| const char * | name, | |||
| const char * | sig | |||
| ) |
Definition at line 456 of file hprof_util.c.


| void getMethodName | ( | jmethodID | method, | |
| char ** | pname, | |||
| char ** | psignature | |||
| ) |
Definition at line 1261 of file hprof_util.c.


| jclass getObjectClass | ( | JNIEnv * | env, | |
| jobject | object | |||
| ) |
| void getObjectMonitorUsage | ( | jobject | object, | |
| jvmtiMonitorUsage * | uinfo | |||
| ) |
| jlong getObjectSize | ( | jobject | object | ) |
| void getOwnedMonitorInfo | ( | jthread | thread, | |
| jobject ** | ppobjects, | |||
| jint * | pcount | |||
| ) |
| jvmtiPhase getPhase | ( | void | ) |
| void getPotentialCapabilities | ( | jvmtiCapabilities * | pcapabilities | ) |
Definition at line 1279 of file hprof_util.c.


| void getSourceFileName | ( | jclass | klass, | |
| char ** | pname | |||
| ) |
| void getStackTrace | ( | jthread | thread, | |
| jvmtiFrameInfo * | pframes, | |||
| jint | depth, | |||
| jint * | pcount | |||
| ) |
| jfieldID getStaticFieldID | ( | JNIEnv * | env, | |
| jclass | clazz, | |||
| const char * | name, | |||
| const char * | sig | |||
| ) |
| jmethodID getStaticMethodID | ( | JNIEnv * | env, | |
| jclass | clazz, | |||
| const char * | name, | |||
| const char * | sig | |||
| ) |
| jclass getSuperclass | ( | JNIEnv * | env, | |
| jclass | klass | |||
| ) |
| void getSystemProperty | ( | const char * | name, | |
| char ** | value | |||
| ) |
| jlong getTag | ( | jobject | object | ) |
| jlong getThreadCpuTime | ( | jthread | thread | ) |
Definition at line 1588 of file hprof_util.c.
| void getThreadGroupInfo | ( | jthreadGroup | thread_group, | |
| jvmtiThreadGroupInfo * | info | |||
| ) |
| void getThreadInfo | ( | jthread | thread, | |
| jvmtiThreadInfo * | info | |||
| ) |
| void getThreadListStackTraces | ( | jint | count, | |
| jthread * | threads, | |||
| jint | depth, | |||
| jvmtiStackInfo ** | stack_info | |||
| ) |
| void* getThreadLocalStorage | ( | jthread | thread | ) |
| void getThreadState | ( | jthread | thread, | |
| jint * | threadState | |||
| ) |
| void hprof_free | ( | void * | ptr | ) |
Definition at line 166 of file hprof_util.c.
| void* hprof_malloc | ( | int | size | ) |
Definition at line 153 of file hprof_util.c.
| static jboolean isInterface | ( | jclass | klass | ) | [static] |
| jboolean isMethodNative | ( | jmethodID | method | ) |
| jboolean isSameObject | ( | JNIEnv * | env, | |
| jobject | o1, | |||
| jobject | o2 | |||
| ) |
| void* jvmtiAllocate | ( | int | size | ) |
| void jvmtiDeallocate | ( | void * | ptr | ) |
| static jint jvmtiMajorVersion | ( | void | ) | [static] |
Definition at line 191 of file hprof_util.c.


| static jint jvmtiMicroVersion | ( | void | ) | [static] |
Definition at line 205 of file hprof_util.c.


| static jint jvmtiMinorVersion | ( | void | ) | [static] |
Definition at line 198 of file hprof_util.c.


| jint jvmtiVersion | ( | void | ) |
| static jint map_loc2line | ( | jlocation | location, | |
| jvmtiLineNumberEntry * | table, | |||
| jint | count | |||
| ) | [static] |
| jobject newGlobalReference | ( | JNIEnv * | env, | |
| jobject | object | |||
| ) |
| jobject newLocalReference | ( | JNIEnv * | env, | |
| jobject | object | |||
| ) |
| static jstring newStringUTF | ( | JNIEnv * | env, | |
| const char * | name | |||
| ) | [static] |
| static jobject newThreadObject | ( | JNIEnv * | env, | |
| jclass | clazz, | |||
| jmethodID | method, | |||
| jthreadGroup | group, | |||
| jstring | name | |||
| ) | [static] |
| jobject newWeakGlobalReference | ( | JNIEnv * | env, | |
| jobject | object | |||
| ) |
| char* phaseString | ( | jvmtiPhase | phase | ) |
| void popLocalFrame | ( | JNIEnv * | env, | |
| jobject | result | |||
| ) |
Definition at line 614 of file hprof_util.c.
| char primTypeToSigChar | ( | jvmtiPrimitiveType | primType | ) |
| void pushLocalFrame | ( | JNIEnv * | env, | |
| jint | capacity | |||
| ) |
Definition at line 600 of file hprof_util.c.
| void rawMonitorEnter | ( | jrawMonitorID | m | ) |
| void rawMonitorExit | ( | jrawMonitorID | m | ) |
| void rawMonitorNotifyAll | ( | jrawMonitorID | m | ) |
| void rawMonitorWait | ( | jrawMonitorID | m, | |
| jlong | pause_time | |||
| ) |
| void registerNatives | ( | JNIEnv * | env, | |
| jclass | clazz, | |||
| JNINativeMethod * | methods, | |||
| jint | count | |||
| ) |
| void runGC | ( | void | ) |
| void setEventCallbacks | ( | jvmtiEventCallbacks * | pcallbacks | ) |
| void setEventNotificationMode | ( | jvmtiEventMode | mode, | |
| jvmtiEvent | event, | |||
| jthread | thread | |||
| ) |
| void setStaticIntField | ( | JNIEnv * | env, | |
| jclass | clazz, | |||
| jfieldID | field, | |||
| jint | value | |||
| ) |
| void setTag | ( | jobject | object, | |
| jlong | tag | |||
| ) |
| void setThreadLocalStorage | ( | jthread | thread, | |
| void * | ptr | |||
| ) |
| int sigToPrimSize | ( | char * | sig | ) |
| jvmtiPrimitiveType sigToPrimType | ( | char * | sig | ) |
1.6.1