#include "hprof.h"
Go to the source code of this file.
Data Structures | |
| struct | ClassKey |
| struct | MethodInfo |
| struct | ClassInfo |
Functions | |
| static ClassKey * | get_pkey (ClassIndex index) |
| static void | fillin_pkey (const char *sig, LoaderIndex loader_index, ClassKey *pkey) |
| static ClassInfo * | get_info (ClassIndex index) |
| static void | fill_info (TableIndex index, ClassKey *pkey) |
| static ClassIndex | find_entry (ClassKey *pkey) |
| static ClassIndex | create_entry (ClassKey *pkey) |
| static ClassIndex | find_or_create_entry (ClassKey *pkey) |
| static void | delete_classref (JNIEnv *env, ClassInfo *info, jclass klass) |
| static void | cleanup_item (TableIndex index, void *key_ptr, int key_len, void *info_ptr, void *arg) |
| static void | delete_ref_item (TableIndex index, void *key_ptr, int key_len, void *info_ptr, void *arg) |
| static void | list_item (TableIndex index, void *key_ptr, int key_len, void *info_ptr, void *arg) |
| static void | all_status_remove (TableIndex index, void *key_ptr, int key_len, void *info_ptr, void *arg) |
| static void | unload_walker (TableIndex index, void *key_ptr, int key_len, void *info_ptr, void *arg) |
| void | class_init (void) |
| ClassIndex | class_find_or_create (const char *sig, LoaderIndex loader_index) |
| ClassIndex | class_create (const char *sig, LoaderIndex loader_index) |
| void | class_prime_system_classes (void) |
| void | class_add_status (ClassIndex index, ClassStatus status) |
| ClassStatus | class_get_status (ClassIndex index) |
| StringIndex | class_get_signature (ClassIndex index) |
| SerialNumber | class_get_serial_number (ClassIndex index) |
| void | class_all_status_remove (ClassStatus status) |
| void | class_do_unloads (JNIEnv *env) |
| void | class_list (void) |
| void | class_cleanup (void) |
| void | class_delete_global_references (JNIEnv *env) |
| void | class_set_methods (ClassIndex index, const char **name, const char **sig, int count) |
| jclass | class_new_classref (JNIEnv *env, ClassIndex index, jclass classref) |
| jclass | class_get_class (JNIEnv *env, ClassIndex index) |
| jmethodID | class_get_methodID (JNIEnv *env, ClassIndex index, MethodIndex mnum) |
| void | class_set_inst_size (ClassIndex index, jint inst_size) |
| jint | class_get_inst_size (ClassIndex index) |
| void | class_set_object_index (ClassIndex index, ObjectIndex object_index) |
| ObjectIndex | class_get_object_index (ClassIndex index) |
| ClassIndex | class_get_super (ClassIndex index) |
| void | class_set_super (ClassIndex index, ClassIndex super) |
| LoaderIndex | class_get_loader (ClassIndex index) |
| jint | class_get_all_fields (JNIEnv *env, ClassIndex index, jint *pfield_count, FieldInfo **pfield) |
| static void all_status_remove | ( | TableIndex | index, | |
| void * | key_ptr, | |||
| int | key_len, | |||
| void * | info_ptr, | |||
| void * | arg | |||
| ) | [static] |
| void class_add_status | ( | ClassIndex | index, | |
| ClassStatus | status | |||
| ) |
Definition at line 378 of file hprof_class.c.


| void class_all_status_remove | ( | ClassStatus | status | ) |
Definition at line 417 of file hprof_class.c.


| void class_cleanup | ( | void | ) |
Definition at line 440 of file hprof_class.c.


| ClassIndex class_create | ( | const char * | sig, | |
| LoaderIndex | loader_index | |||
| ) |
Definition at line 333 of file hprof_class.c.


| void class_delete_global_references | ( | JNIEnv * | env | ) |
Definition at line 447 of file hprof_class.c.


| void class_do_unloads | ( | JNIEnv * | env | ) |
Definition at line 424 of file hprof_class.c.


| ClassIndex class_find_or_create | ( | const char * | sig, | |
| LoaderIndex | loader_index | |||
| ) |
Definition at line 324 of file hprof_class.c.


| jint class_get_all_fields | ( | JNIEnv * | env, | |
| ClassIndex | index, | |||
| jint * | pfield_count, | |||
| FieldInfo ** | pfield | |||
| ) |
Definition at line 614 of file hprof_class.c.


| jclass class_get_class | ( | JNIEnv * | env, | |
| ClassIndex | index | |||
| ) |
Definition at line 490 of file hprof_class.c.


| jint class_get_inst_size | ( | ClassIndex | index | ) |
Definition at line 558 of file hprof_class.c.


| LoaderIndex class_get_loader | ( | ClassIndex | index | ) |
Definition at line 603 of file hprof_class.c.


| jmethodID class_get_methodID | ( | JNIEnv * | env, | |
| ClassIndex | index, | |||
| MethodIndex | mnum | |||
| ) |
Definition at line 520 of file hprof_class.c.


| ObjectIndex class_get_object_index | ( | ClassIndex | index | ) |
Definition at line 576 of file hprof_class.c.


| SerialNumber class_get_serial_number | ( | ClassIndex | index | ) |
Definition at line 405 of file hprof_class.c.


| StringIndex class_get_signature | ( | ClassIndex | index | ) |
Definition at line 396 of file hprof_class.c.


| ClassStatus class_get_status | ( | ClassIndex | index | ) |
Definition at line 387 of file hprof_class.c.


| ClassIndex class_get_super | ( | ClassIndex | index | ) |
Definition at line 585 of file hprof_class.c.


| void class_init | ( | void | ) |
Definition at line 316 of file hprof_class.c.


| void class_list | ( | void | ) |
Definition at line 430 of file hprof_class.c.


| jclass class_new_classref | ( | JNIEnv * | env, | |
| ClassIndex | index, | |||
| jclass | classref | |||
| ) |
Definition at line 477 of file hprof_class.c.


| void class_prime_system_classes | ( | void | ) |
Definition at line 342 of file hprof_class.c.


| void class_set_inst_size | ( | ClassIndex | index, | |
| jint | inst_size | |||
| ) |
Definition at line 549 of file hprof_class.c.


| void class_set_methods | ( | ClassIndex | index, | |
| const char ** | name, | |||
| const char ** | sig, | |||
| int | count | |||
| ) |
Definition at line 453 of file hprof_class.c.


| void class_set_object_index | ( | ClassIndex | index, | |
| ObjectIndex | object_index | |||
| ) |
Definition at line 567 of file hprof_class.c.


| void class_set_super | ( | ClassIndex | index, | |
| ClassIndex | super | |||
| ) |
Definition at line 594 of file hprof_class.c.


| static void cleanup_item | ( | TableIndex | index, | |
| void * | key_ptr, | |||
| int | key_len, | |||
| void * | info_ptr, | |||
| void * | arg | |||
| ) | [static] |
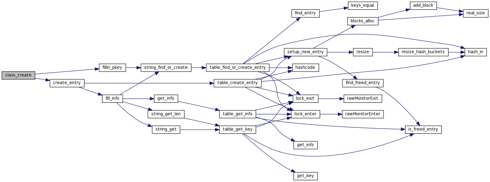
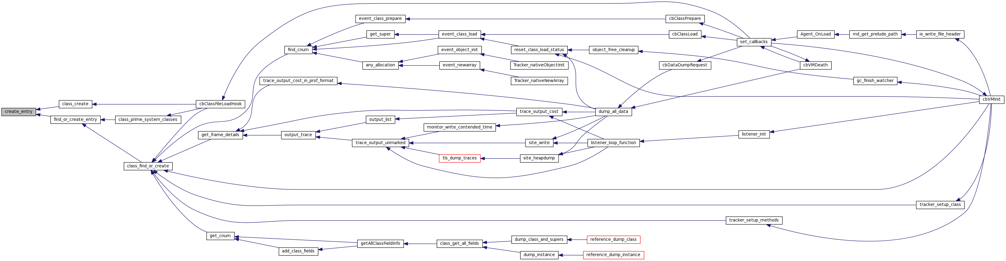
| static ClassIndex create_entry | ( | ClassKey * | pkey | ) | [static] |
Definition at line 169 of file hprof_class.c.


| static void delete_classref | ( | JNIEnv * | env, | |
| ClassInfo * | info, | |||
| jclass | klass | |||
| ) | [static] |
Definition at line 194 of file hprof_class.c.


| static void delete_ref_item | ( | TableIndex | index, | |
| void * | key_ptr, | |||
| int | key_len, | |||
| void * | info_ptr, | |||
| void * | arg | |||
| ) | [static] |
Definition at line 240 of file hprof_class.c.


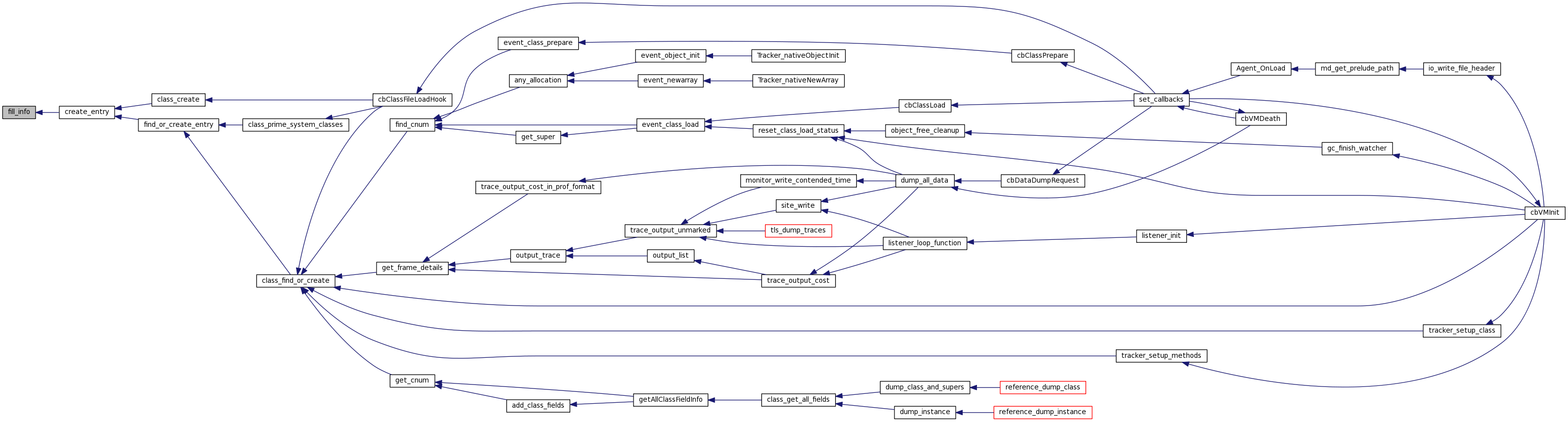
| static void fill_info | ( | TableIndex | index, | |
| ClassKey * | pkey | |||
| ) | [static] |
Definition at line 124 of file hprof_class.c.


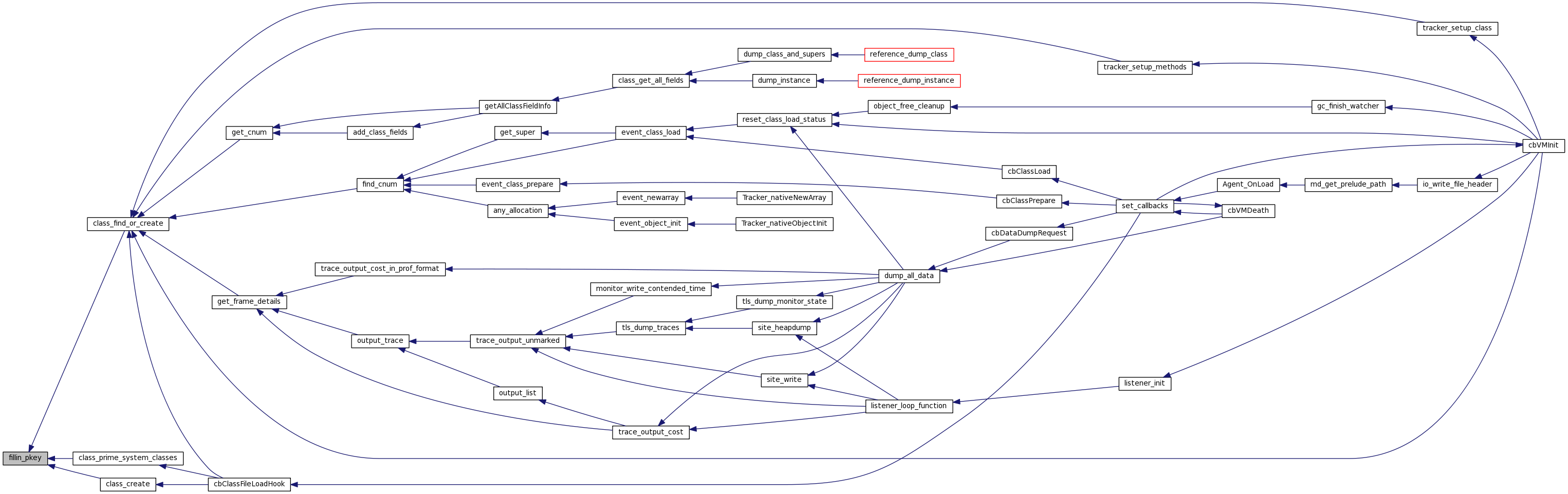
| static void fillin_pkey | ( | const char * | sig, | |
| LoaderIndex | loader_index, | |||
| ClassKey * | pkey | |||
| ) | [static] |
Definition at line 104 of file hprof_class.c.


| static ClassIndex find_entry | ( | ClassKey * | pkey | ) | [static] |
Definition at line 159 of file hprof_class.c.


| static ClassIndex find_or_create_entry | ( | ClassKey * | pkey | ) | [static] |
Definition at line 180 of file hprof_class.c.


| static ClassInfo* get_info | ( | ClassIndex | index | ) | [static] |
Definition at line 115 of file hprof_class.c.


| static ClassKey* get_pkey | ( | ClassIndex | index | ) | [static] |
Definition at line 92 of file hprof_class.c.


| static void list_item | ( | TableIndex | index, | |
| void * | key_ptr, | |||
| int | key_len, | |||
| void * | info_ptr, | |||
| void * | arg | |||
| ) | [static] |
Definition at line 247 of file hprof_class.c.


| static void unload_walker | ( | TableIndex | index, | |
| void * | key_ptr, | |||
| int | key_len, | |||
| void * | info_ptr, | |||
| void * | arg | |||
| ) | [static] |
Definition at line 297 of file hprof_class.c.


1.6.1