
Go to the source code of this file.
Functions | |
| void | tls_init (void) |
| TlsIndex | tls_find_or_create (JNIEnv *env, jthread thread) |
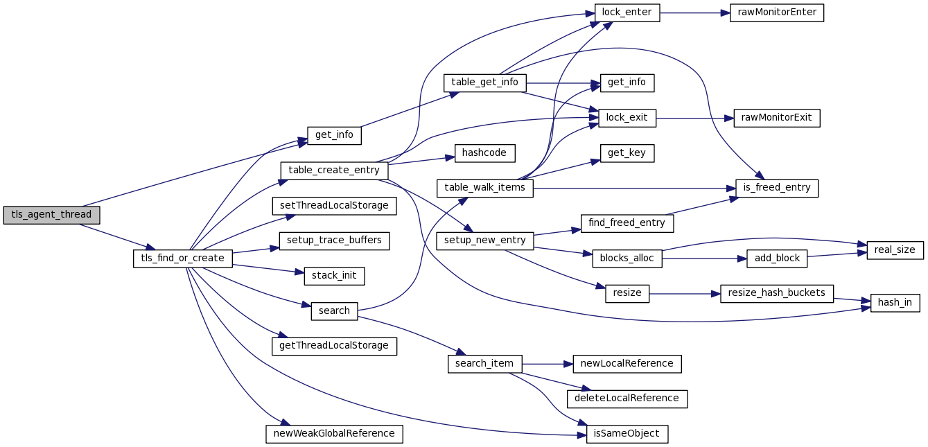
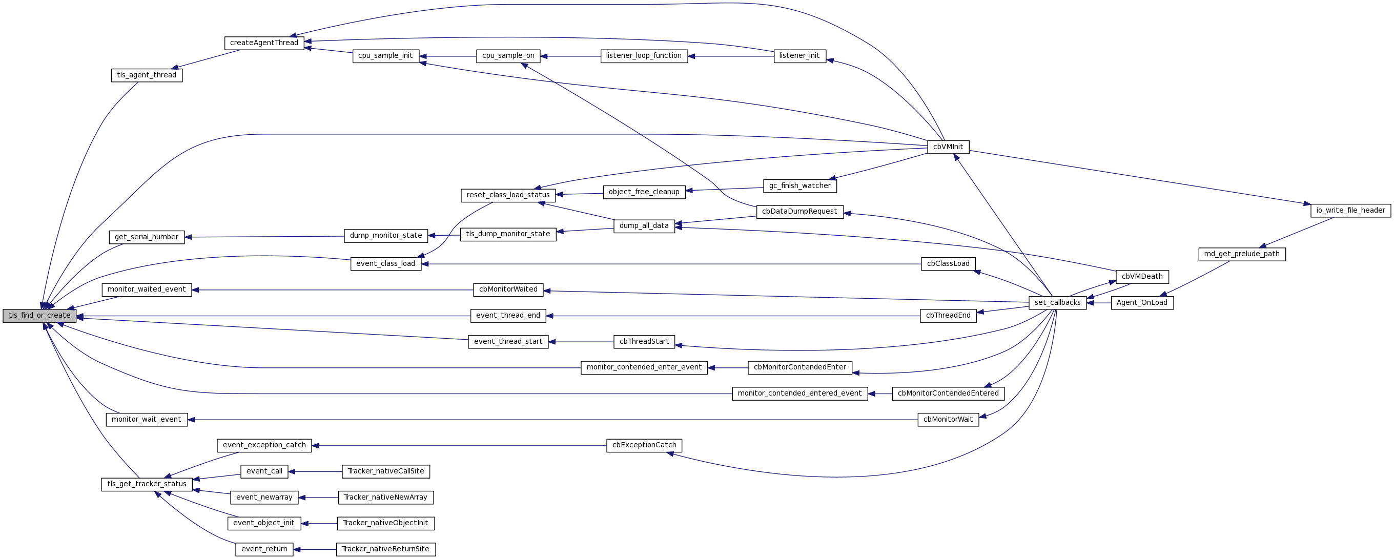
| void | tls_agent_thread (JNIEnv *env, jthread thread) |
| SerialNumber | tls_get_thread_serial_number (TlsIndex index) |
| void | tls_list (void) |
| void | tls_delete_global_references (JNIEnv *env) |
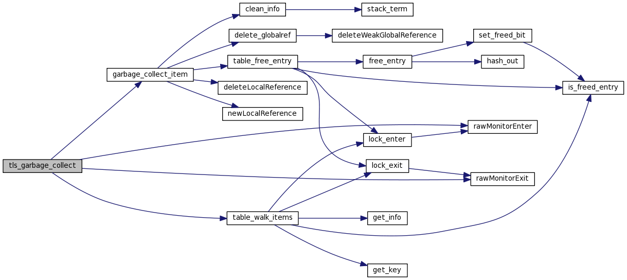
| void | tls_garbage_collect (JNIEnv *env) |
| void | tls_cleanup (void) |
| void | tls_thread_ended (JNIEnv *env, TlsIndex index) |
| void | tls_sample_all_threads (JNIEnv *env) |
| MonitorIndex | tls_get_monitor (TlsIndex index) |
| void | tls_set_monitor (TlsIndex index, MonitorIndex monitor_index) |
| void | tls_set_thread_object_index (TlsIndex index, ObjectIndex thread_object_index) |
| jint | tls_get_tracker_status (JNIEnv *env, jthread thread, jboolean skip_init, jint **ppstatus, TlsIndex *pindex, SerialNumber *pthread_serial_num, TraceIndex *ptrace_index) |
| void | tls_set_sample_status (ObjectIndex object_index, jint sample_status) |
| jint | tls_sum_sample_status (void) |
| void | tls_dump_traces (JNIEnv *env) |
| void | tls_monitor_start_timer (TlsIndex index) |
| jlong | tls_monitor_stop_timer (TlsIndex index) |
| void | tls_dump_monitor_state (JNIEnv *env) |
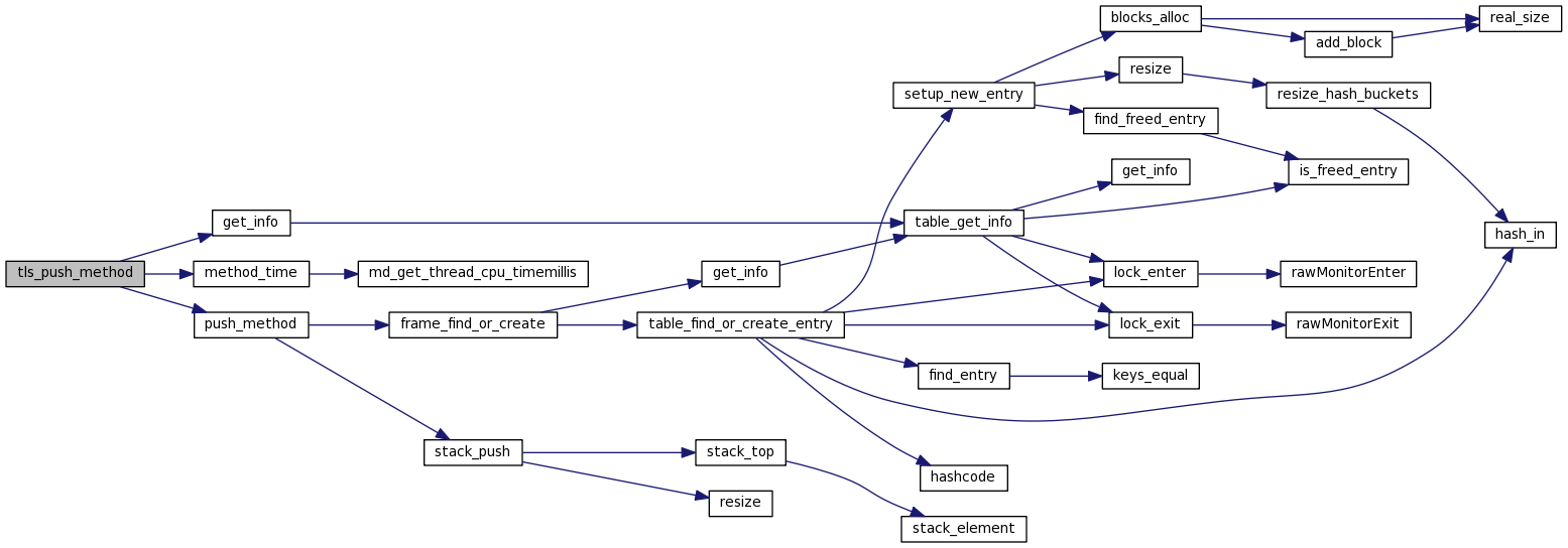
| void | tls_push_method (TlsIndex index, jmethodID method) |
| void | tls_pop_method (TlsIndex index, jthread thread, jmethodID method) |
| void | tls_pop_exception_catch (TlsIndex index, jthread thread, jmethodID method) |
| TraceIndex | tls_get_trace (TlsIndex index, JNIEnv *env, int depth, jboolean skip_init) |
| void | tls_set_in_heap_dump (TlsIndex index, jint in_heap_dump) |
| jint | tls_get_in_heap_dump (TlsIndex index) |
| void | tls_clear_in_heap_dump (void) |
| TlsIndex | tls_find (SerialNumber thread_serial_num) |
| void tls_agent_thread | ( | JNIEnv * | env, | |
| jthread | thread | |||
| ) |
Definition at line 719 of file hprof_tls.c.


| void tls_cleanup | ( | void | ) |
Definition at line 834 of file hprof_tls.c.


| void tls_clear_in_heap_dump | ( | void | ) |
Definition at line 1170 of file hprof_tls.c.


| void tls_delete_global_references | ( | JNIEnv * | env | ) |
Definition at line 841 of file hprof_tls.c.


| void tls_dump_monitor_state | ( | JNIEnv * | env | ) |
Definition at line 1081 of file hprof_tls.c.


| void tls_dump_traces | ( | JNIEnv * | env | ) |
Definition at line 1072 of file hprof_tls.c.


| TlsIndex tls_find | ( | SerialNumber | thread_serial_num | ) |
Definition at line 1176 of file hprof_tls.c.


| TlsIndex tls_find_or_create | ( | JNIEnv * | env, | |
| jthread | thread | |||
| ) |
Definition at line 680 of file hprof_tls.c.


| void tls_garbage_collect | ( | JNIEnv * | env | ) |
Definition at line 281 of file hprof_tls.c.


| jint tls_get_in_heap_dump | ( | TlsIndex | index | ) |
Definition at line 1151 of file hprof_tls.c.


| MonitorIndex tls_get_monitor | ( | TlsIndex | index | ) |
Definition at line 801 of file hprof_tls.c.


| SerialNumber tls_get_thread_serial_number | ( | TlsIndex | index | ) |
Definition at line 819 of file hprof_tls.c.


| TraceIndex tls_get_trace | ( | TlsIndex | index, | |
| JNIEnv * | env, | |||
| int | depth, | |||
| jboolean | skip_init | |||
| ) |
Definition at line 1119 of file hprof_tls.c.


| jint tls_get_tracker_status | ( | JNIEnv * | env, | |
| jthread | thread, | |||
| jboolean | skip_init, | |||
| jint ** | ppstatus, | |||
| TlsIndex * | pindex, | |||
| SerialNumber * | pthread_serial_num, | |||
| TraceIndex * | ptrace_index | |||
| ) |
Definition at line 767 of file hprof_tls.c.


| void tls_init | ( | void | ) |
Definition at line 730 of file hprof_tls.c.


| void tls_list | ( | void | ) |
Definition at line 737 of file hprof_tls.c.


| void tls_monitor_start_timer | ( | TlsIndex | index | ) |
Definition at line 1095 of file hprof_tls.c.


| jlong tls_monitor_stop_timer | ( | TlsIndex | index | ) |
Definition at line 1106 of file hprof_tls.c.


| void tls_pop_exception_catch | ( | TlsIndex | index, | |
| jthread | thread, | |||
| jmethodID | method | |||
| ) |
Definition at line 935 of file hprof_tls.c.


| void tls_pop_method | ( | TlsIndex | index, | |
| jthread | thread, | |||
| jmethodID | method | |||
| ) |
Definition at line 976 of file hprof_tls.c.


| void tls_push_method | ( | TlsIndex | index, | |
| jmethodID | method | |||
| ) |
Definition at line 921 of file hprof_tls.c.


| void tls_sample_all_threads | ( | JNIEnv * | env | ) |
Definition at line 875 of file hprof_tls.c.


| void tls_set_in_heap_dump | ( | TlsIndex | index, | |
| jint | in_heap_dump | |||
| ) |
Definition at line 1142 of file hprof_tls.c.


| void tls_set_monitor | ( | TlsIndex | index, | |
| MonitorIndex | monitor_index | |||
| ) |
Definition at line 825 of file hprof_tls.c.


| void tls_set_sample_status | ( | ObjectIndex | object_index, | |
| jint | sample_status | |||
| ) |
Definition at line 757 of file hprof_tls.c.


| void tls_set_thread_object_index | ( | TlsIndex | index, | |
| ObjectIndex | thread_object_index | |||
| ) |
Definition at line 810 of file hprof_tls.c.


| jint tls_sum_sample_status | ( | void | ) |
Definition at line 747 of file hprof_tls.c.


| void tls_thread_ended | ( | JNIEnv * | env, | |
| TlsIndex | index | |||
| ) |
Definition at line 847 of file hprof_tls.c.


1.6.1