#include "hprof.h"
Go to the source code of this file.
Functions | |
| static TraceIndex | get_current (TlsIndex tls_index, JNIEnv *env, jboolean skip_init) |
| static ClassIndex | find_cnum (JNIEnv *env, jclass klass, jobject loader) |
| static ClassIndex | get_super (JNIEnv *env, jclass klass) |
| static void | any_allocation (JNIEnv *env, SerialNumber thread_serial_num, TraceIndex trace_index, jobject object) |
| void | event_object_init (JNIEnv *env, jthread thread, jobject object) |
| void | event_newarray (JNIEnv *env, jthread thread, jobject object) |
| void | event_call (JNIEnv *env, jthread thread, ClassIndex cnum, MethodIndex mnum) |
| void | event_exception_catch (JNIEnv *env, jthread thread, jmethodID method, jlocation location, jobject exception) |
| void | event_return (JNIEnv *env, jthread thread, ClassIndex cnum, MethodIndex mnum) |
| void | event_class_prepare (JNIEnv *env, jthread thread, jclass klass, jobject loader) |
| void | event_class_load (JNIEnv *env, jthread thread, jclass klass, jobject loader) |
| void | event_thread_start (JNIEnv *env, jthread thread) |
| void | event_thread_end (JNIEnv *env, jthread thread) |
| static void any_allocation | ( | JNIEnv * | env, | |
| SerialNumber | thread_serial_num, | |||
| TraceIndex | trace_index, | |||
| jobject | object | |||
| ) | [static] |
Definition at line 105 of file hprof_event.c.


| void event_call | ( | JNIEnv * | env, | |
| jthread | thread, | |||
| ClassIndex | cnum, | |||
| MethodIndex | mnum | |||
| ) |
Definition at line 183 of file hprof_event.c.


| void event_class_load | ( | JNIEnv * | env, | |
| jthread | thread, | |||
| jclass | klass, | |||
| jobject | loader | |||
| ) |
Definition at line 282 of file hprof_event.c.


| void event_class_prepare | ( | JNIEnv * | env, | |
| jthread | thread, | |||
| jclass | klass, | |||
| jobject | loader | |||
| ) |
Definition at line 264 of file hprof_event.c.


| void event_exception_catch | ( | JNIEnv * | env, | |
| jthread | thread, | |||
| jmethodID | method, | |||
| jlocation | location, | |||
| jobject | exception | |||
| ) |
Definition at line 211 of file hprof_event.c.


| void event_newarray | ( | JNIEnv * | env, | |
| jthread | thread, | |||
| jobject | object | |||
| ) |
Definition at line 158 of file hprof_event.c.


| void event_object_init | ( | JNIEnv * | env, | |
| jthread | thread, | |||
| jobject | object | |||
| ) |
Definition at line 133 of file hprof_event.c.


| void event_return | ( | JNIEnv * | env, | |
| jthread | thread, | |||
| ClassIndex | cnum, | |||
| MethodIndex | mnum | |||
| ) |
Definition at line 236 of file hprof_event.c.


| void event_thread_end | ( | JNIEnv * | env, | |
| jthread | thread | |||
| ) |
Definition at line 417 of file hprof_event.c.


| void event_thread_start | ( | JNIEnv * | env, | |
| jthread | thread | |||
| ) |
Definition at line 353 of file hprof_event.c.


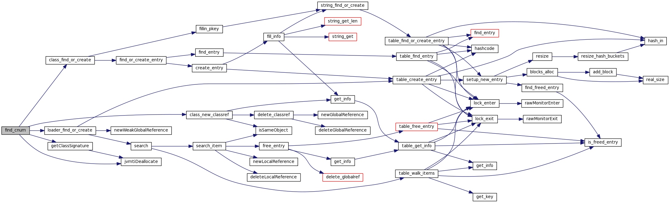
| static ClassIndex find_cnum | ( | JNIEnv * | env, | |
| jclass | klass, | |||
| jobject | loader | |||
| ) | [static] |
Definition at line 58 of file hprof_event.c.


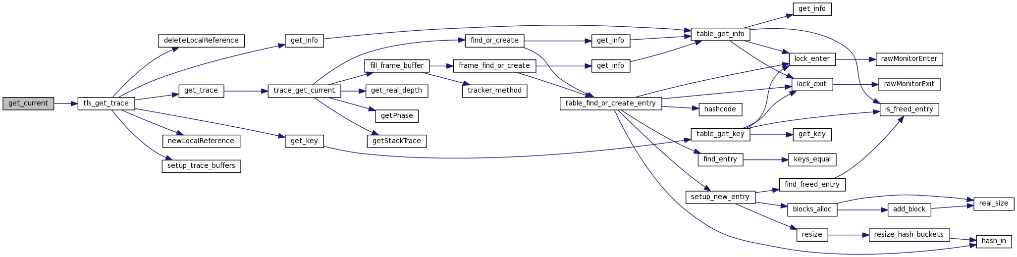
| static TraceIndex get_current | ( | TlsIndex | tls_index, | |
| JNIEnv * | env, | |||
| jboolean | skip_init | |||
| ) | [static] |
Definition at line 48 of file hprof_event.c.


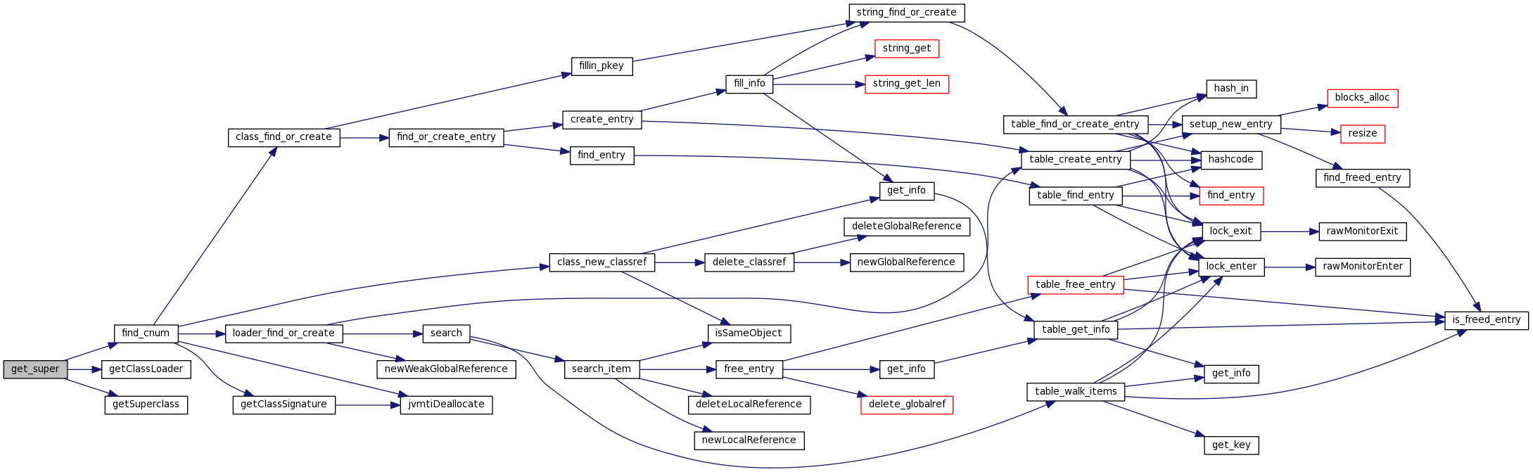
| static ClassIndex get_super | ( | JNIEnv * | env, | |
| jclass | klass | |||
| ) | [static] |
Definition at line 86 of file hprof_event.c.


1.6.1