
Go to the source code of this file.
Functions | |
| void | string_init (void) |
| StringIndex | string_find_or_create (const char *name) |
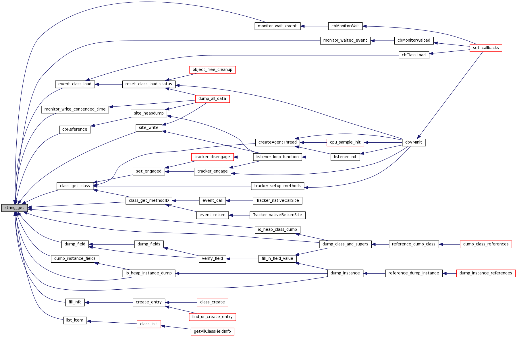
| char * | string_get (StringIndex index) |
| int | string_get_len (StringIndex index) |
| void | string_list (void) |
| void | string_cleanup (void) |
| void string_cleanup | ( | void | ) |
Definition at line 85 of file hprof_string.c.


| StringIndex string_find_or_create | ( | const char * | name | ) |
Definition at line 62 of file hprof_string.c.


| char* string_get | ( | StringIndex | index | ) |
Definition at line 92 of file hprof_string.c.


| int string_get_len | ( | StringIndex | index | ) |
Definition at line 103 of file hprof_string.c.


| void string_init | ( | void | ) |
Definition at line 55 of file hprof_string.c.


| void string_list | ( | void | ) |
Definition at line 75 of file hprof_string.c.


1.6.1