
Go to the source code of this file.
Data Structures | |
| struct | BlockHeader |
| struct | Blocks |
Functions | |
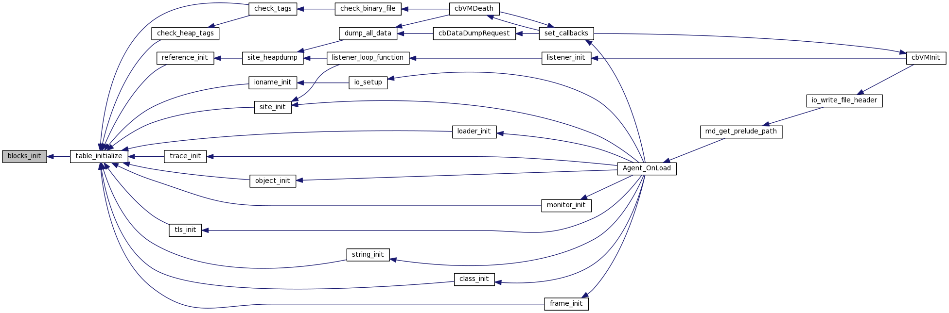
| Blocks * | blocks_init (int alignment, int elem_size, int population) |
| void * | blocks_alloc (Blocks *blocks, int nbytes) |
| void | blocks_term (Blocks *blocks) |
| void* blocks_alloc | ( | Blocks * | blocks, | |
| int | nbytes | |||
| ) |
Definition at line 117 of file hprof_blocks.c.


| Blocks* blocks_init | ( | int | alignment, | |
| int | elem_size, | |||
| int | population | |||
| ) |
| void blocks_term | ( | Blocks * | blocks | ) |
1.6.1