Go to the source code of this file.
Defines | |
| #define | GOMP_PTRLOCK_H 1 |
Typedefs | |
| typedef void * | gomp_ptrlock_t |
Functions | |
| static void | gomp_ptrlock_init (gomp_ptrlock_t *ptrlock, void *ptr) |
| void * | gomp_ptrlock_get_slow (gomp_ptrlock_t *ptrlock) |
| static void * | gomp_ptrlock_get (gomp_ptrlock_t *ptrlock) |
| void | gomp_ptrlock_set_slow (gomp_ptrlock_t *ptrlock, void *ptr) |
| static void | gomp_ptrlock_set (gomp_ptrlock_t *ptrlock, void *ptr) |
| static void | gomp_ptrlock_destroy (gomp_ptrlock_t *ptrlock) |
| typedef void* gomp_ptrlock_t |
| static void gomp_ptrlock_destroy | ( | gomp_ptrlock_t * | ptrlock | ) | [inline, static] |
Definition at line 58 of file ptrlock.h.
Referenced by gomp_fini_work_share().
Here is the caller graph for this function:

| static void* gomp_ptrlock_get | ( | gomp_ptrlock_t * | ptrlock | ) | [inline, static] |
Definition at line 40 of file ptrlock.h.
References gomp_ptrlock_get_slow().
Referenced by gomp_work_share_start().
Here is the call graph for this function:

Here is the caller graph for this function:

| void* gomp_ptrlock_get_slow | ( | gomp_ptrlock_t * | ptrlock | ) |
Definition at line 34 of file ptrlock.c.
References do_wait().
Referenced by gomp_ptrlock_get().
Here is the call graph for this function:

Here is the caller graph for this function:

| static void gomp_ptrlock_init | ( | gomp_ptrlock_t * | ptrlock, | |
| void * | ptr | |||
| ) | [inline, static] |
Definition at line 34 of file ptrlock.h.
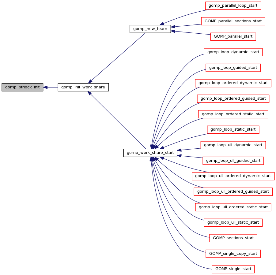
Referenced by gomp_init_work_share().
Here is the caller graph for this function:

| static void gomp_ptrlock_set | ( | gomp_ptrlock_t * | ptrlock, | |
| void * | ptr | |||
| ) | [inline, static] |
Definition at line 52 of file ptrlock.h.
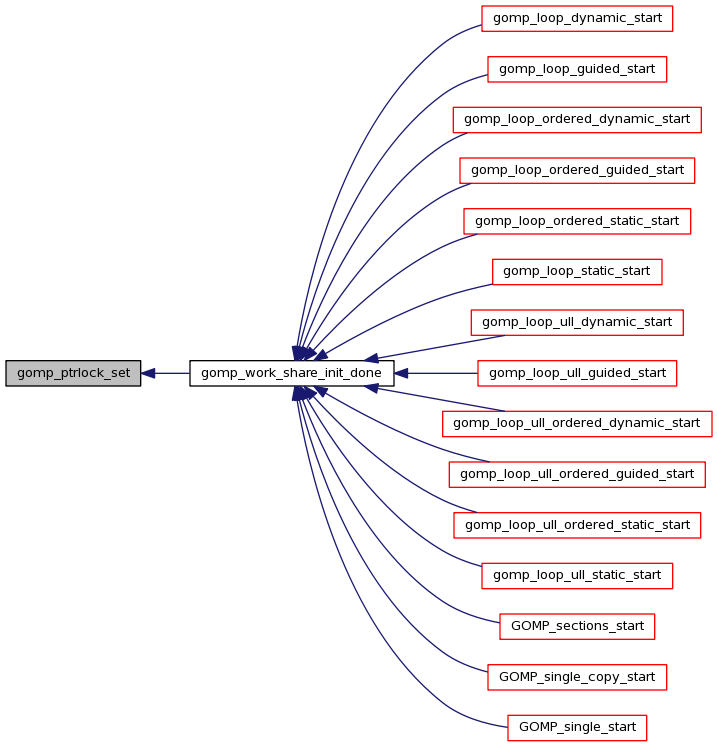
References gomp_ptrlock_set_slow().
Referenced by gomp_work_share_init_done().
Here is the call graph for this function:

Here is the caller graph for this function:

| void gomp_ptrlock_set_slow | ( | gomp_ptrlock_t * | ptrlock, | |
| void * | ptr | |||
| ) |
Definition at line 56 of file ptrlock.c.
References futex_wake(), and INT_MAX.
Referenced by gomp_ptrlock_set().
Here is the call graph for this function:

Here is the caller graph for this function:

1.4.7