#include "libgomp.h"Include dependency graph for single.c:

Go to the source code of this file.
Functions | |
| bool | GOMP_single_start (void) |
| void * | GOMP_single_copy_start (void) |
| void | GOMP_single_copy_end (void *data) |
| void GOMP_single_copy_end | ( | void * | data | ) |
Definition at line 92 of file single.c.
References gomp_team::barrier, gomp_team_barrier_wait(), gomp_thread(), gomp_work_share_end_nowait(), and thr.
Referenced by f_copy().
Here is the call graph for this function:

Here is the caller graph for this function:

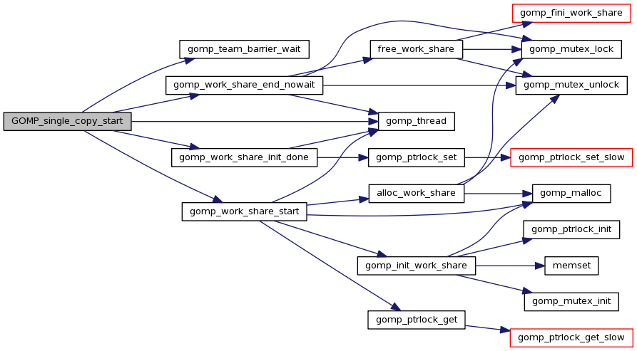
| void* GOMP_single_copy_start | ( | void | ) |
Definition at line 63 of file single.c.
References gomp_team_barrier_wait(), gomp_thread(), gomp_work_share_end_nowait(), gomp_work_share_init_done(), gomp_work_share_start(), and thr.
Referenced by f_copy().
Here is the call graph for this function:

Here is the caller graph for this function:

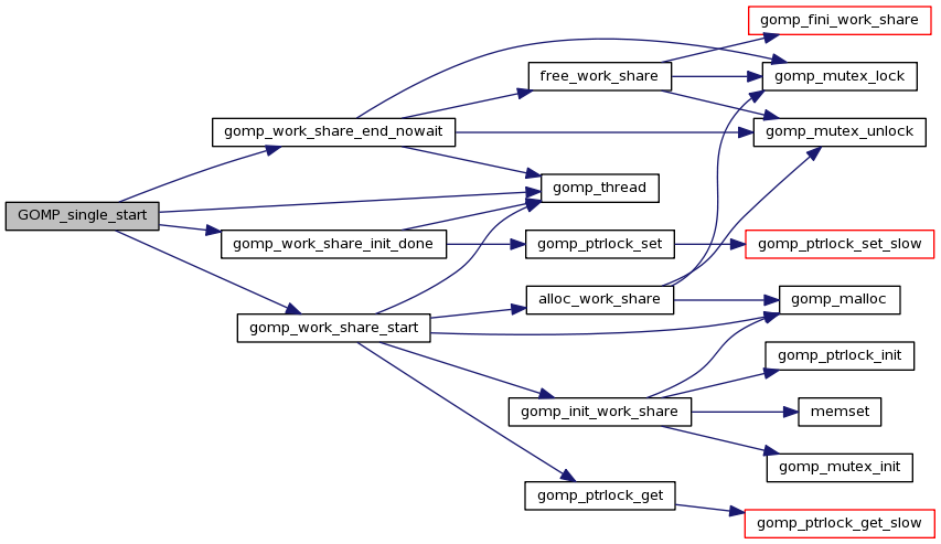
| bool GOMP_single_start | ( | void | ) |
Definition at line 35 of file single.c.
References gomp_thread(), gomp_work_share_end_nowait(), gomp_work_share_init_done(), gomp_work_share_start(), and thr.
Referenced by f_nocopy().
Here is the call graph for this function:

Here is the caller graph for this function:

1.4.7