#include "wait.h"Include dependency graph for sem.c:

Go to the source code of this file.
Functions | |
| void | gomp_sem_wait_slow (gomp_sem_t *sem) |
| void | gomp_sem_post_slow (gomp_sem_t *sem) |
| void gomp_sem_post_slow | ( | gomp_sem_t * | sem | ) |
Definition at line 48 of file sem.c.
References futex_wake().
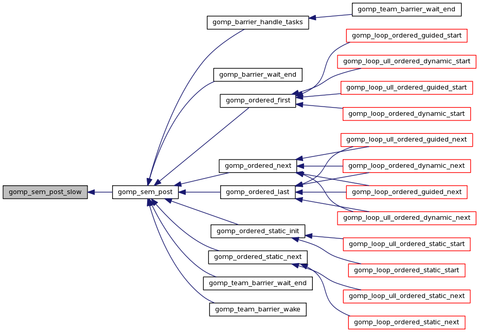
Referenced by gomp_sem_post().
Here is the call graph for this function:

Here is the caller graph for this function:

| void gomp_sem_wait_slow | ( | gomp_sem_t * | sem | ) |
Definition at line 33 of file sem.c.
References do_wait().
Referenced by gomp_sem_wait().
Here is the call graph for this function:

Here is the caller graph for this function:

1.4.7